e vorrei un po capire i calcoli di polarizzazione di un NPN vorrei chiedervi se il mio modo di calcolare le resisstenze sia giusto.
Per iniziare ho usato questi video su you tube che magari potrebbero essere utili
ad altri
come esempi ed esercizi pratici Video per le polarizzazioni nelle 3 configurazioni
http://www.youtube.com/watch?v=-2AjFDSM8Bs
http://www.youtube.com/watch?v=N7nSbYlQXuE
http://www.youtube.com/watch?v=NjALZPXbnDw
http://www.youtube.com/watch?v=qkThyYYemDo
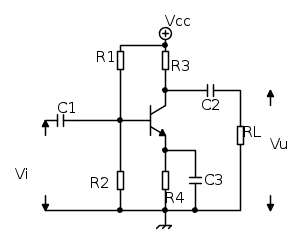
Bene io ho questo problema nel reale, cioè amplificare un segnale di 1V (Vin) in ingresso con corrente di 0,000006 mA
in un segnale di 5 volt (Vout) con 0,0006 mA (Iout) , quindi ho pensato prima di tutto di usare una configurazione ad emettitore comune (visto che voglio amplificare sia la corrente che la tensione),

Vorrei usare un trasistor tipo 2222A NPN con un guadagno di 100
ma vorrei capire se i calcoli di polarizzazioni sono gusti. Questi sono i calcoli da me fatti :
R3 = (Vcc – Vout)/Iout = (12 -5)/0,0006 = 1166 ohm
Vr4 = Vcc – Vce – Vr3 = 12 – (12/2) – 5 = 1 volt
R4 = Vr4 / Ie = 1/ 0,006 = 166 ohm
Ora sapendo che Vbe = 0,7 volt
Vr2 = Vr4 + Vbe = 1 + 0,7 = 1,7 volt
Ib è uguale alla differenza delle correnti che entrano nel nodo B cioè a ir2 – ir1
Allora calcolo R2 tale che Ir2 = 0,000006 mA
Mentre calcolo R1 tale che Ir1 = 0,000012 mA
R2 = 1,7 / 0,000006 = 283.333 ohm
R1 = 12 / 0,00012 = 1 Mega Ohm
Praticamente per il calcolo ho seguito qyuesto video
http://www.youtube.com/watch?v=N7nSbYlQXuE

Elettrotecnica e non solo (admin)
Un gatto tra gli elettroni (IsidoroKZ)
Esperienza e simulazioni (g.schgor)
Moleskine di un idraulico (RenzoDF)
Il Blog di ElectroYou (webmaster)
Idee microcontrollate (TardoFreak)
PICcoli grandi PICMicro (Paolino)
Il blog elettrico di carloc (carloc)
DirtEYblooog (dirtydeeds)
Di tutto... un po' (jordan20)
AK47 (lillo)
Esperienze elettroniche (marco438)
Telecomunicazioni musicali (clavicordo)
Automazione ed Elettronica (gustavo)
Direttive per la sicurezza (ErnestoCappelletti)
EYnfo dall'Alaska (mir)
Apriamo il quadro! (attilio)
H7-25 (asdf)
Passione Elettrica (massimob)
Elettroni a spasso (guidob)
Bloguerra (guerra)









