Foto ad alta risoluzione: http://img33.imageshack.us/img33/8921/fyiy.jpg
vorrei creare un preamplificatore stereo con controllo di volume, toni alti, toni medi, toni bassi. come ben saprete in rete si trovano molti schemi. ma odio fare copia incolla senza approfondire, senza capire quello che sto facendo, dare per scontato che va bene così...
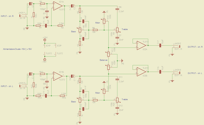
un amico ha trovato uno schema mono in rete, assieme lo abbiamo reso stereo (so che per molti sarà ridicolo ma per me è stata già un'impresa..
ho iniziato ad imparare ad usare eagle, appunto per poter farmi aiutare in quest'impresa..
assieme ad una disponibilissima persona in un altro portale, abbiamo cercato di apportare delle modifiche, o meglio lui le apportava..
, io semplicemente mi limitavo a disegnare il circuito con il software e a postare i nuovi cambiamenti. ho capito innanzitutto che ci vuole un amplificatore operazionale, che questo ha bisogno, per funzionare a dovere, di un alimentatore duale, progettato su misura, come in questo
post mi spiegava il gentilissimo MavKtr.
nel mio schema
Link foto: http://img845.imageshack.us/img845/3398/58pf.jpg
mio insomma..
- togliere potenziometro per il balance, avendone già 2 che si occupano del volume per ogni canale mono.
- inserire un terzo potenziometro per il controllo medi, quindi con filtro annesso.
- inserire un entrata microfono stereo.
- inserire un interruttore on/off
ringrazio tutti per l'attenzione e chi vorrà aiutarmi in quest'impresa.
Michael

Elettrotecnica e non solo (admin)
Un gatto tra gli elettroni (IsidoroKZ)
Esperienza e simulazioni (g.schgor)
Moleskine di un idraulico (RenzoDF)
Il Blog di ElectroYou (webmaster)
Idee microcontrollate (TardoFreak)
PICcoli grandi PICMicro (Paolino)
Il blog elettrico di carloc (carloc)
DirtEYblooog (dirtydeeds)
Di tutto... un po' (jordan20)
AK47 (lillo)
Esperienze elettroniche (marco438)
Telecomunicazioni musicali (clavicordo)
Automazione ed Elettronica (gustavo)
Direttive per la sicurezza (ErnestoCappelletti)
EYnfo dall'Alaska (mir)
Apriamo il quadro! (attilio)
H7-25 (asdf)
Passione Elettrica (massimob)
Elettroni a spasso (guidob)
Bloguerra (guerra)


