Buonasera a tutti, era un po che non avevo qualche casino da raccontarvi, quindi pensando che vi mancassi ne ho rimediato uno!
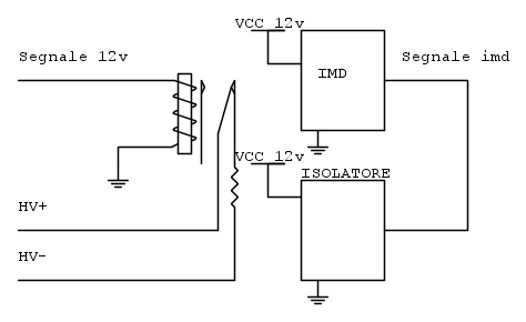
Praticamente nella scatola dell'elettronica analogica della vettura elettrica che abbiamo costruito convivono un relè che funge da scaricatore per i condensatori dell'inverter di trazione , il monitor di isolamento ( imd bender a isometer 155 3203 ) ed il suo circuito di isolamento, cioè un flip flop che nel momento in cui l'imd rileva un guasto questo disalimenta i relè di potenza finché non viene premuto un pulsante di reset.
Questa penso sia la foto migliore che ho della scatola, perdonatemi. In giallo c'è il rele con le resistenze, in verde l'imd ed in rosso l'isolatore dell imd. Disegno uno schemino che forse è meglio
Il problema è che quando il relè di scarica ( che è di tipo NC) viene eccitato l'isolatore dell'imd (che è un semplicissimo flip flop con 555) scatta. una volta resettato tutto torna a posto. Da cosa puo dipendere? piu che una soluzione bella e pronta desidererei sapere cosa cercare visto che sono prettamente meccanico e di mutue impedenze/disturbi non ne capisco quasi nulla!
Grazie in anticipo a tutti!
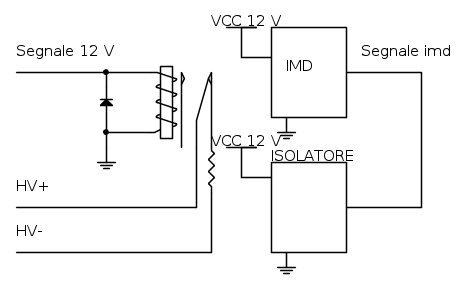
PS: per completezza metto anche lo schema dell'isolatore. Praticamente dall'imd esce un segnale che è high quanto p tutto ok e low quando c'è un guasto. L'uscita low trigghera il 555 che va floating interdicendo il p mosfet in uscita.
Relè in prossimità di elettronica analogica, disturbi
Moderatori:
carloc,
g.schgor,
BrunoValente,
IsidoroKZ
11 messaggi
• Pagina 1 di 2 • 1, 2
1
voti
Un diodino di ricircolo ce l'avete messo da qualche parte?
Se il carico pilotato dal relè è induttivo (non credo), bisogna fare attenzione anche lato HV.
Se il carico pilotato dal relè è induttivo (non credo), bisogna fare attenzione anche lato HV.
Follow me on Mastodon: @davbucci@mastodon.sdf.org
-

DarwinNE
31,0k 7 11 13 - G.Master EY

- Messaggi: 4420
- Iscritto il: 18 apr 2010, 9:32
- Località: Grenoble - France
0
voti
ciao, grazie per la risposta, il diodo di ricircolo c'è ma è distante 1 metro di filo circa potrebbe essere un problema? nel senso che il relè di scarica è in parallelo al relè di chiusura del circuito
1
voti
il diodo deve stare più vicino possibile dispositivo che fa commutare il signale di controllo dei relè (BJT o MOSFET), in più prova ad attorcigliare i fili che pilotano il relè, e facci sapere 
0
voti
relè che funge da scaricatore per i condensatori dell'inverter
Il problema è che quando il relè di scarica ( che è di tipo NC) viene eccitato l'isolatore dell'imd (che è un semplicissimo flip flop con 555) scatta.
Quindi il problema si manifesta all'eccitazione del relè elettromeccanico? E non viceversa alla sua diseccitazione, quando chissà che sovratensioni genera la bobina e chissà che corrente innesca il contatto?
Se la parte di schema col 555 è quella corretta come costruita, direi che è molto povero in termini di filtri, sia sul lato alimentazione, sia sul lato trigger.
-

Candy
32,5k 7 10 13 - CRU - Account cancellato su Richiesta utente
- Messaggi: 10123
- Iscritto il: 14 giu 2010, 22:54
0
voti
si presenta sempre all'eccitazione e spesso alla diseccitazione (che comunque è un operazione mon comune visto che per diseccitarlo va spenta comunque la macchina).
Si fa parte del circuito di scarica dei condensatori. Nel caso venga a mancare l'eccitazione dei rele di potenza l'inverter si trova isolato dalle batterie ma presenta 2 mllifarad di condensatori carichi a 400 volt. Per regolamento vanno scaricati entro 5 secondi e poiche l inverter non ha nessun dispositivo adatto allo scopo ho previsto un rele NC con in serie una reisstenza messo in parallelo al circuito di trazione. Se i relè di potenza vengono diseccitati il rele si chiude scaricando i condensatori.
Non avevo idea che andasse filtrato nulla, quindi mi consigli di curare il circuito isolatore? mi hanno sempre detto che conviene rimuovere i disturbi alla radice piu che proteggersene!
comunque c era un errore nel circuito di isolamento che ho disegnato sopra, in realtà è cosi ma non cambia nulla
domani dovendo passare in enea per altri motivi potrei riprovare la sequenza (che non provo da un mese quindi potrei sbagliarmi in qualche particolare) ma sto da solo, c è qualcuno che mi da una mano??
Si fa parte del circuito di scarica dei condensatori. Nel caso venga a mancare l'eccitazione dei rele di potenza l'inverter si trova isolato dalle batterie ma presenta 2 mllifarad di condensatori carichi a 400 volt. Per regolamento vanno scaricati entro 5 secondi e poiche l inverter non ha nessun dispositivo adatto allo scopo ho previsto un rele NC con in serie una reisstenza messo in parallelo al circuito di trazione. Se i relè di potenza vengono diseccitati il rele si chiude scaricando i condensatori.
Non avevo idea che andasse filtrato nulla, quindi mi consigli di curare il circuito isolatore? mi hanno sempre detto che conviene rimuovere i disturbi alla radice piu che proteggersene!
comunque c era un errore nel circuito di isolamento che ho disegnato sopra, in realtà è cosi ma non cambia nulla
domani dovendo passare in enea per altri motivi potrei riprovare la sequenza (che non provo da un mese quindi potrei sbagliarmi in qualche particolare) ma sto da solo, c è qualcuno che mi da una mano??
0
voti
grazie , in effetti avevo il dubbio, comunque nel circuito reale sono messi bene perche funziona benissimo
ed in ogni caso simulo sempre i mosfet per evitare quest ogenere di errori (è la prima volta che uso i p)
quindi ricapitolando, metto un altro diodo per sicurezza , poi filtro il circuito isolatore? visto che ne ho fatti stampare 13 di quei circuiti speravo di non toccarlo
quindi ricapitolando, metto un altro diodo per sicurezza , poi filtro il circuito isolatore? visto che ne ho fatti stampare 13 di quei circuiti speravo di non toccarlo
11 messaggi
• Pagina 1 di 2 • 1, 2
Chi c’è in linea
Visitano il forum: Nessuno e 54 ospiti

Elettrotecnica e non solo (admin)
Un gatto tra gli elettroni (IsidoroKZ)
Esperienza e simulazioni (g.schgor)
Moleskine di un idraulico (RenzoDF)
Il Blog di ElectroYou (webmaster)
Idee microcontrollate (TardoFreak)
PICcoli grandi PICMicro (Paolino)
Il blog elettrico di carloc (carloc)
DirtEYblooog (dirtydeeds)
Di tutto... un po' (jordan20)
AK47 (lillo)
Esperienze elettroniche (marco438)
Telecomunicazioni musicali (clavicordo)
Automazione ed Elettronica (gustavo)
Direttive per la sicurezza (ErnestoCappelletti)
EYnfo dall'Alaska (mir)
Apriamo il quadro! (attilio)
H7-25 (asdf)
Passione Elettrica (massimob)
Elettroni a spasso (guidob)
Bloguerra (guerra)







