Salve a tutti,
premesso che mi occupo di software, e da poco mi sto appassionando all'elettronica...
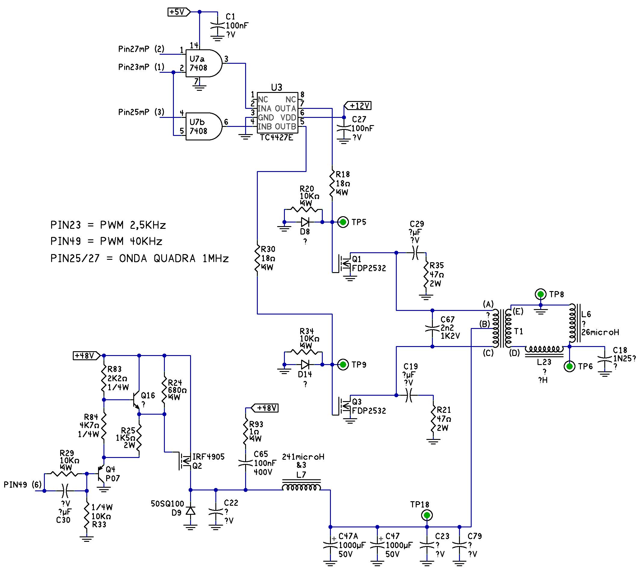
ho avuto un problema (morto) con il micro che pilotava il circuito seguente...
mi sto cimentando a sostituire il micro e quindi a rifare il software, visto che conosco i segnali che generava.
Volevo sapere se i segnali sul trasformatore T1 devono avere un sincronismo tra loro...sono arrivato a questo perché se stacco per esempio il segnale sul pin C di T1 ho un segnale di uscita su TP6, mentre se lo rimango collegato (come deve essere) non ho segnale, e il Mosfet Q2(IRF4905) su surriscalda notevolmente...
immagine da server esterna non ammessa
Sotituzione micro rotto
Moderatori:
carloc,
g.schgor,
BrunoValente,
IsidoroKZ
16 messaggi
• Pagina 1 di 2 • 1, 2
0
voti
Ultima modifica di
PietroBaima il 12 nov 2013, 16:42, modificato 1 volta in totale.
Motivazione: Inserire immagini non tramite server esterni ma direttamente nel post usando "Invia allegato".
Motivazione: Inserire immagini non tramite server esterni ma direttamente nel post usando "Invia allegato".
5
voti
Le due onde quadre ad un 1MHz devono essere in controfase visto che i due canali del driver 4427 sono entrambi non invertenti
P.S. lo schema che hai postato ha un errore (anzi due
) Q4 deve essere NPN (e con E e C scambiati) mentre Q16 è lui il PNP anch'esso con E e C scambiati 
P.S. lo schema che hai postato ha un errore (anzi due

Se ti serve il valore di beta: hai sbagliato il progetto!
0
voti
Grandeeee... piccolo problemino come si generano due onde quadre in controfase??
Per quanto riguarda l'errore allo schema, su Q16 che è un transistor in SMD c'è la sigla 1Ft 05 (non dovrebbe essere un NPN tipo BC547???) mentre sul Q4 c'è la sigla BM P07 (PNP ???)
Per quanto riguarda l'errore allo schema, su Q16 che è un transistor in SMD c'è la sigla 1Ft 05 (non dovrebbe essere un NPN tipo BC547???) mentre sul Q4 c'è la sigla BM P07 (PNP ???)
2
voti
Boh
con le sigle SMD è sempre un pasticcio
comunque come lo hai disegnato non mi pare proprio che il PMOS del PWM che alimenta il trasformatore sia pilotato correttamente....
Edit: (visto ora la domanda)
Beh per il controfase a quella frequenza ci vuole un bel micro performante oppure uno che abbia a bordo dell'hardware dedicato...
se il micro è "veloce" semplicemente in interrupt cambi i bit della porta, NB lo dovresti fare in una sola scrittura al registro, devono cambiare insieme.
O meglio dovrebbero non essere sovrapposti cioè potresti inserire un "tempo morto" ma con 1us di periodo non devi andare oltre le decine di ns anche se dipende un po' dalla catena di comando dei due MOS.
Quindi se proprio hai un clock di sistema di che so una quarantina di MHz o più potresti prima resettare le due uscite e poi subito dopo attivarne una (alternativamente).
Insomma dipende molto dal micro che hai
Edit: (visto ora la domanda)
Beh per il controfase a quella frequenza ci vuole un bel micro performante oppure uno che abbia a bordo dell'hardware dedicato...
se il micro è "veloce" semplicemente in interrupt cambi i bit della porta, NB lo dovresti fare in una sola scrittura al registro, devono cambiare insieme.
O meglio dovrebbero non essere sovrapposti cioè potresti inserire un "tempo morto" ma con 1us di periodo non devi andare oltre le decine di ns anche se dipende un po' dalla catena di comando dei due MOS.
Quindi se proprio hai un clock di sistema di che so una quarantina di MHz o più potresti prima resettare le due uscite e poi subito dopo attivarne una (alternativamente).
Insomma dipende molto dal micro che hai
Se ti serve il valore di beta: hai sbagliato il progetto!
0
voti
Salve,
se ho capito bene i segnali in controfase dovrebbero essere come la simulazione che ho fatto...giusto?
N.B.: Il segnale di colore nero è quello originale misurato quando il microprocessore era ok...
P.S.: non ho potuto provare ancora perché Q3 è morto e attendo il nuovo...
se ho capito bene i segnali in controfase dovrebbero essere come la simulazione che ho fatto...giusto?
N.B.: Il segnale di colore nero è quello originale misurato quando il microprocessore era ok...
P.S.: non ho potuto provare ancora perché Q3 è morto e attendo il nuovo...
- Allegati
-
- SEGNALI PIN25-PIN27-controfase.jpg (68.86 KiB) Osservato 10484 volte
0
voti
Salve,
non mi è chiaro la funzione del PIN49 (segnale PWM a 40KHz)?
Ho ricavato il gate driver circuit dell'IRF4905, ma siccome i transistor sono in SMD, può essere che mi sono confuso....
Q4 è marcato BM P07 (dovrebbe essere un PNP ?)
Q16 è marcato 1Ft 05 (dovrebbe essere un NPN tipo BC547?).
In allegato l'immagine del segnale PIN49
non mi è chiaro la funzione del PIN49 (segnale PWM a 40KHz)?
Ho ricavato il gate driver circuit dell'IRF4905, ma siccome i transistor sono in SMD, può essere che mi sono confuso....
Q4 è marcato BM P07 (dovrebbe essere un PNP ?)
Q16 è marcato 1Ft 05 (dovrebbe essere un NPN tipo BC547?).
In allegato l'immagine del segnale PIN49
- Allegati
-
- SEGNALE PWM PIN49.JPG (86.48 KiB) Osservato 10439 volte
16 messaggi
• Pagina 1 di 2 • 1, 2
Chi c’è in linea
Visitano il forum: Nessuno e 173 ospiti

Elettrotecnica e non solo (admin)
Un gatto tra gli elettroni (IsidoroKZ)
Esperienza e simulazioni (g.schgor)
Moleskine di un idraulico (RenzoDF)
Il Blog di ElectroYou (webmaster)
Idee microcontrollate (TardoFreak)
PICcoli grandi PICMicro (Paolino)
Il blog elettrico di carloc (carloc)
DirtEYblooog (dirtydeeds)
Di tutto... un po' (jordan20)
AK47 (lillo)
Esperienze elettroniche (marco438)
Telecomunicazioni musicali (clavicordo)
Automazione ed Elettronica (gustavo)
Direttive per la sicurezza (ErnestoCappelletti)
EYnfo dall'Alaska (mir)
Apriamo il quadro! (attilio)
H7-25 (asdf)
Passione Elettrica (massimob)
Elettroni a spasso (guidob)
Bloguerra (guerra)





