Salve a tutti, ho un dubbio riguardo lo sfasamento del segnale in uscita dall'amplificatore operazionale. In sostanza lo sfasamento dipende dal fatto che il primo stadio che struttura l'op amp è uno stadio differenziale, quindi si ha un'entrata che sfasa il segnale in uscita, mentre l'altra no, come rappresentato nella seguente immagine?
Sfasamento del segnale in uscita dall'amplificatore op.
Moderatori:
carloc,
g.schgor,
BrunoValente,
IsidoroKZ
11 messaggi
• Pagina 1 di 2 • 1, 2
0
voti
Non è che stai facendo un po' di confusione ?
Amplificatore operazionale ed amplificatore differenziale non sono sinonimi.
Il primo può essere realizzato sulla base del secondo, ma non è strettamente necessario.
E comunque non è detto che nell'operazionale il segnale in uscita debba essere sfasato.
Bye
Ser.Tom
Amplificatore operazionale ed amplificatore differenziale non sono sinonimi.
Il primo può essere realizzato sulla base del secondo, ma non è strettamente necessario.
E comunque non è detto che nell'operazionale il segnale in uscita debba essere sfasato.
Bye
Ser.Tom0
voti
CIao SerTom
hai ragione, provo a riformulare la domanda in quanto mi trovo a svolgere una serie di esercizi che sono associati a una trattazione teorica molto di base e sommaria sugli amplificatori operazionali
Lo sfasamento di segnale si dovrebbe avere quando un'amplificatore operazionale, come l'op. amp. LM358, costruito con un primo stadio differenziale ed un ultimo stadio dato da un inseguitore di tensione, viene utilizzato come amplificatore invertente (segnale di entrata applicato al morsetto invertente, e reazione negativa sul morsetto invertente)
Ora, già nell'amplificatore differenziale, non mi è chiaro perché il segnale viene sfasato. Cioè il calcoli teorici ce li ho presenti, ma non riesco ad associargli un'intuizione del motivo perché ciò accade fisicamente
Lo sfasamento di segnale si dovrebbe avere quando un'amplificatore operazionale, come l'op. amp. LM358, costruito con un primo stadio differenziale ed un ultimo stadio dato da un inseguitore di tensione, viene utilizzato come amplificatore invertente (segnale di entrata applicato al morsetto invertente, e reazione negativa sul morsetto invertente)
Ora, già nell'amplificatore differenziale, non mi è chiaro perché il segnale viene sfasato. Cioè il calcoli teorici ce li ho presenti, ma non riesco ad associargli un'intuizione del motivo perché ciò accade fisicamente
0
voti
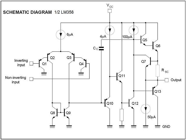
Se parliamo di LM358, allora ti allego lo schema funzionale dal quale potrai farti un'idea di come funziona fisicamente ...
Spero possa esserti utile nonostante la formazione attuale privilegi di molto la teoria e trascuri alla grande il funzionamento pratico delle cose
Bye
Ser.Tom
Spero possa esserti utile nonostante la formazione attuale privilegi di molto la teoria e trascuri alla grande il funzionamento pratico delle cose
Bye
Ser.Tom0
voti
Perdonami se insisto ma ancora non mi è del tutto chiaro. Lasciando stare per il momento l'amplificatore operazionale, e tenendo conto solo del caso in cui ho un'amplificatore differenziale
perché se il segnale è visto dall'ingresso 1 viene sfasato, mentre ciò non accade se è visto dall'ingresso 2?
perché se il segnale è visto dall'ingresso 1 viene sfasato, mentre ciò non accade se è visto dall'ingresso 2?
-1
voti
Se parliamo della tensione su
, il circuito (a) è un amplificatore ad emettitore comune (CE Amplifier).
Il circuito (b) è un amplificatore a base comune (CB Amplifier) con emettitore collegato a quello di un amplificatore ad emettitore comune. Un amplificatore differenziale con un ingresso a GND.
Attento al segno
nella formula del guadagno dell' amplificatore ad emettitore comune nel link, come nella formula:

Come riportato nella immagine allegata.
In sostanza, il segno
rappresenta uno sfasamento di 180º.
Vedi anche questo PDF.
, il circuito (a) è un amplificatore ad emettitore comune (CE Amplifier). Il circuito (b) è un amplificatore a base comune (CB Amplifier) con emettitore collegato a quello di un amplificatore ad emettitore comune. Un amplificatore differenziale con un ingresso a GND.
Attento al segno
nella formula del guadagno dell' amplificatore ad emettitore comune nel link, come nella formula:
Come riportato nella immagine allegata.
In sostanza, il segno
rappresenta uno sfasamento di 180º. Vedi anche questo PDF.
1
voti
simo85 ha scritto:Il circuito (b) è un amplificatore a base comune (CB Amplifier) con emettitore collegato a quello di un amplificatore ad emettitore comune. Un amplificatore differenziale con un ingresso a GND.
No, nel circuito b il transistore in cui entra il segnale V2 e` un collettore comune, la cui uscita va su un base comune. Entrambi gli stadi non sono invertenti e quindi Vo1/V2 ha guadagno positivo.
Per usare proficuamente un simulatore, bisogna sapere molta più elettronica di lui
Plug it in - it works better!
Il 555 sta all'elettronica come Arduino all'informatica! (entrambi loro malgrado)
Se volete risposte rispondete a tutte le mie domande
Plug it in - it works better!
Il 555 sta all'elettronica come Arduino all'informatica! (entrambi loro malgrado)
Se volete risposte rispondete a tutte le mie domande
6
voti
nyky93 ha scritto:CIao SerTom![]()
..Ora, già nell'amplificatore differenziale, non mi è chiaro perché il segnale viene sfasato. Cioè il calcoli teorici ce li ho presenti, ma non riesco ad associargli un'intuizione del motivo perché ciò accade fisicamente
Ciao
quando scrivi "il segnale viene sfasato" immagino ti riferisca allo sfasamento di 180° degli stadi amplificatori non dovuto agli elementi reattivi..faresti bene a specificare meglio perché negli operazionali ci sono appunto altre cause responsabili di altri sfasamenti di valore diverso da 180°.
Comunque per comprendere il fenomeno fisicamente e per formarti un'immagine mentale corretta del funzionamento di uno stadio differenziale devi prima comprendere e riuscire ad immaginare correttamente il funzionamento degli amplificatori elementari, cioè di amplificatori costituiti da un solo transistor nelle loro tre configurazioni basilari:
1) Emettitore comune (Segnale sul collettore in controfase con quello sulla base).
2) Base comune (segnale sul collettore in fase con quello sull'emettitore).
3) Collettore comune o inseguitore di emettitore (segnale sull'emettitore in fase con quello sulla base).
Il ragionamento deve partire dalla seguente considerazione: quando incrementa la corrente di base, di conseguenza, incrementa anche la corrente di collettore.
Questo è dovuto al funzionamento fisico del transistor e vale sempre indipendentemente da come esso è collegato esternamente.
Il transistor al suo interno non si rende conto di cosa c'è collegato fuori..dentro c'è un omino che non vede fuori ma che guarda solo la corrente che entra dentro arrivando dal conduttore collegato alla base: se la vede variare fa variare in scala e nella stessa direzione quella di collettore, punto e basta
Ora, considerando un incremento di tensione in ingresso ad ognuna delle tre configurazioni, devi cercare di capire cosa accade alla corrente di base (se incrementa o decrementa) e quindi anche a quella di collettore e di conseguenza anche alla tensione sul carico: se incrementando la tensione di ingresso incrementa anche quella sul carico allora lo stadio non inverte, viceversa invece inverte.
Una volta presa confidenza con queste configurazioni elementari puoi iniziare ad immaginare cosa accade in uno stadio differenziale considerandolo come una loro combinazione.
Se vuoi vedere in uno stadio differenziale cosa accade al segnale di uscita preso sul collettore dello stesso transistor dove entra il segnale di ingresso devi considerare che il transistor interessato lavora nella configurazione ad emettitore comune e quindi c'è uno sfasamento di 180°
Se vuoi vedere invece cosa accade al segnale di uscita sul collettore dell'altro transistor devi pensare che il segnale, dall'ingresso all'uscita, transita per entrambi i transistor e comunica tra loro attraverso i loro emettitori e quindi il primo transistor si comporta come uno stadio a collettore comune, mentre il secondo come uno stadio a base comune: nessuno dei due stadi sfasa, quindi il segnale di uscita sul collettore del secondo transistor è in fase con quello di ingresso sulla base del primo transistor.
-

BrunoValente
39,6k 7 11 13 - G.Master EY

- Messaggi: 7796
- Iscritto il: 8 mag 2007, 14:48
1
voti
IsidoroKZ ha scritto:No, nel circuito b il transistore in cui entra il segnale V2 e` un collettore comune, la cui uscita va su un base comune.
EDIT: Scusate mi sono confuso.

Grazie per la correzione.
0
voti
Ok tutto chiaro
quindi, essendo tipicamente il primo stadio di un'amplificatore operazionale uno stadio differenziale, basta fare ragionamenti simili sulle tre configurazione basilari per spiegare lo sfasamento di 180 gradi nella configurazione invertente e non invertente, esatto?
11 messaggi
• Pagina 1 di 2 • 1, 2
Chi c’è in linea
Visitano il forum: Nessuno e 39 ospiti

Elettrotecnica e non solo (admin)
Un gatto tra gli elettroni (IsidoroKZ)
Esperienza e simulazioni (g.schgor)
Moleskine di un idraulico (RenzoDF)
Il Blog di ElectroYou (webmaster)
Idee microcontrollate (TardoFreak)
PICcoli grandi PICMicro (Paolino)
Il blog elettrico di carloc (carloc)
DirtEYblooog (dirtydeeds)
Di tutto... un po' (jordan20)
AK47 (lillo)
Esperienze elettroniche (marco438)
Telecomunicazioni musicali (clavicordo)
Automazione ed Elettronica (gustavo)
Direttive per la sicurezza (ErnestoCappelletti)
EYnfo dall'Alaska (mir)
Apriamo il quadro! (attilio)
H7-25 (asdf)
Passione Elettrica (massimob)
Elettroni a spasso (guidob)
Bloguerra (guerra)




