Salve a tutti, ho bisogno di un variatore di luminosità per una striscia LED da 12v 0.5A. Cosa dovrei utilizzare per variare la luce dal 100% fino ad un valore più basso (almeno 30%)? Il drimmer resistivo di una lampada alogena andrebbe bene (collegato tra trasformatore e led)?
Grazie a tutti.
Variare luminosità striscia LED?
Moderatore:
IsidoroKZ
0
voti
-

dadothebest
24 2 7 - Frequentatore

- Messaggi: 229
- Iscritto il: 25 nov 2013, 17:13
- Località: Ascoli Piceno
1
voti
dadothebest ha scritto:Il drimmer resistivo di una lampada alogena andrebbe bene
No ! Non va bene !
Devi usare un apposito circuito di regolazione in PWM.
Ciao
Giorgio
-

giorgio25760
2.310 1 3 5 - G.Master EY

- Messaggi: 1700
- Iscritto il: 6 dic 2009, 17:02
- Località: Brescia
0
voti
Come potrei costruire un circuito PWM che mi permettere la regolazione della luminosità dal 100 al 30%?
Ultima modifica di
mir il 16 feb 2014, 17:45, modificato 1 volta in totale.
Motivazione: eliminato quote inutile.utilizzare il tasto "rispondi" per rispondere e non il tasto "cita"-Grazie
Motivazione: eliminato quote inutile.utilizzare il tasto "rispondi" per rispondere e non il tasto "cita"-Grazie
-

dadothebest
24 2 7 - Frequentatore

- Messaggi: 229
- Iscritto il: 25 nov 2013, 17:13
- Località: Ascoli Piceno
1
voti
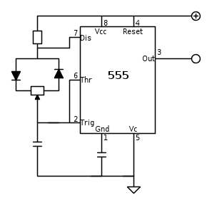
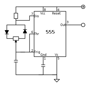
Di seguito uno schema di massima di un circuito PWM:
Dagli un'occhiata e, se ti senti in grado di realizzarlo, vediamo di dimensionare i componenti per il tuo caso.
Dagli un'occhiata e, se ti senti in grado di realizzarlo, vediamo di dimensionare i componenti per il tuo caso.
marco
0
voti
Sembra semplice, potrei provarlo a realizzare. Che componenti dovrei usare?
-

dadothebest
24 2 7 - Frequentatore

- Messaggi: 229
- Iscritto il: 25 nov 2013, 17:13
- Località: Ascoli Piceno
1
voti
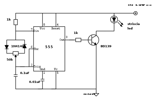
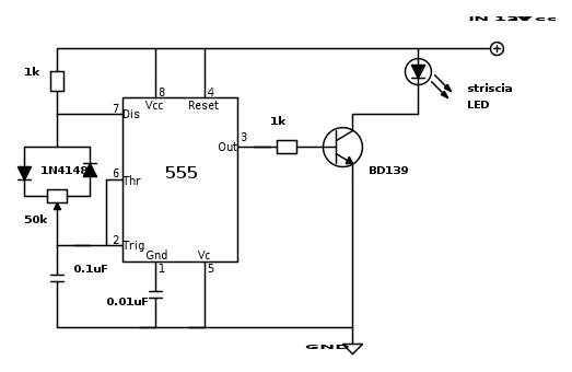
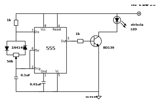
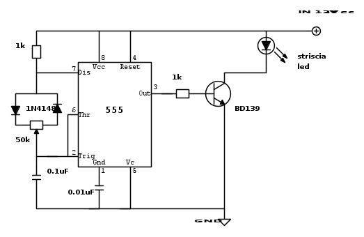
I componenti sono quelli che vedi nello schema, con l'aggiunta di un transistor visto che il NE555 da solo non e' in grado di pilotare direttamente un carico di 500mA.
Nella schema che segue, ci sono anche i valori dei componenti:
Se non capisci qualcosa, chiedi ancora.
Nella schema che segue, ci sono anche i valori dei componenti:
Se non capisci qualcosa, chiedi ancora.
marco
0
voti
Ti ringrazio per lo schema, dovrei aver capito tutto ma c'è un problema: ho sbagliato i calcoli e la striscia LED da alimentare assorbe 2A, lo schema che mi hai proposto con i relativi valori dei componenti andrebbero lo stesso bene o si brucierebbe?
-

dadothebest
24 2 7 - Frequentatore

- Messaggi: 229
- Iscritto il: 25 nov 2013, 17:13
- Località: Ascoli Piceno
0
voti
Scusate l'intromissione, ma qual è il principio di funzionamento di un simile circuito? La luminosità, perché varia? Cambia la tensione? La corrente?
E come? Il transistore, non ha esclusivamente la funzione di interruttore digitale(si o no) in questo caso?
Carspa, il mondo dell'elettronica!
Torna a Elettronica e spettacolo
Chi c’è in linea
Visitano il forum: Nessuno e 34 ospiti

Elettrotecnica e non solo (admin)
Un gatto tra gli elettroni (IsidoroKZ)
Esperienza e simulazioni (g.schgor)
Moleskine di un idraulico (RenzoDF)
Il Blog di ElectroYou (webmaster)
Idee microcontrollate (TardoFreak)
PICcoli grandi PICMicro (Paolino)
Il blog elettrico di carloc (carloc)
DirtEYblooog (dirtydeeds)
Di tutto... un po' (jordan20)
AK47 (lillo)
Esperienze elettroniche (marco438)
Telecomunicazioni musicali (clavicordo)
Automazione ed Elettronica (gustavo)
Direttive per la sicurezza (ErnestoCappelletti)
EYnfo dall'Alaska (mir)
Apriamo il quadro! (attilio)
H7-25 (asdf)
Passione Elettrica (massimob)
Elettroni a spasso (guidob)
Bloguerra (guerra)




