PCB amplificatore audio
Moderatori:
carloc,
g.schgor,
BrunoValente,
IsidoroKZ
43 messaggi
• Pagina 1 di 5 • 1, 2, 3, 4, 5
0
voti
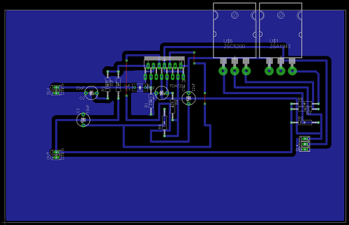
ciao a tutti devo realizzare su circuito stampato il seguente amplificatore audio,però non vorrei incorrere in disturbi
,c'è qualcuno di buona anima che mi può aiutare a migliorare i collegamenti o a prendere determinati provvedimenti? grazie mille 
- Allegati
-
- Immagine.png (35.24 KiB) Osservato 5627 volte
-
- Immagine1.png (17.85 KiB) Osservato 5627 volte
0
voti
Quoto marco.
La prima cosa che mi salta all'occhio è che l'integrato che fa da amplificatore dovrebbe essere spostato sul bordo della scheda con la parte metallica verso l'esterno, in modo da poter collegare agevolmente un dissipatore.
E poi fai sparire tutte quelle piste ad angolo retto, smussale, o ancora meglio falle curve.
Poi si potrebbe restringere un sacco, però così com'è non si può editare, non riesci a fare anche il layout in fidocad?
La prima cosa che mi salta all'occhio è che l'integrato che fa da amplificatore dovrebbe essere spostato sul bordo della scheda con la parte metallica verso l'esterno, in modo da poter collegare agevolmente un dissipatore.
E poi fai sparire tutte quelle piste ad angolo retto, smussale, o ancora meglio falle curve.
Poi si potrebbe restringere un sacco, però così com'è non si può editare, non riesci a fare anche il layout in fidocad?
Atlant.
Behind every great man is a woman rolling her eyes.
Behind every great man is a woman rolling her eyes.
0
voti
Non credi che sarebbe opportuno poter leggere almeno le sigle ed i valori dei componenti?
la paura di un tuo rimprovero circa le dimensioni,credimi,era tanta
La prima cosa che mi salta all'occhio è che l'integrato che fa da amplificatore dovrebbe essere spostato sul bordo della scheda con la parte metallica verso l'esterno, in modo da poter collegare agevolmente un dissipatore.
ho pensato il contrario: inizialmente l'ho posizionato esternamente poi l'ho spostato verso l'interno,pensando che il dissipatore potesse benissimo starci sullo stampato anche se poco più sporgente rispetto al PCB...
E poi fai sparire tutte quelle piste ad angolo retto, smussale, o ancora meglio falle curve.
io so che questo è fondamentale alle alte frequenze,però lo faccio lo stesso:D
non è anti-estetico tracciare piste curve ?! io non l'ho mai visto?
Poi si potrebbe restringere un sacco, però così com'è non si può editare, non riesci a fare anche il layout in fidocad?
se mi promettete di aiutarmi,non ci sono problemi
non vorrei trovarmi in una situazione nella quale dopo aver perso tempo a disegnare il tutto,tutti spariscono
0
voti
dean95 ha scritto:la paura di un tuo rimprovero circa le dimensioni,credimi,era tanta![]()
![]()
![]()
Solitamente non mi diverto a perdere il mio tempo per fare rimproveri; comunque se sapevi gia' che sarebbe arrivato, potevi fare in modo di evitarlo.
Resta il fatto che ancora non si sa di che circuito si tratti.
marco
0
voti
dean95 ha scritto:ho pensato il contrario: inizialmente l'ho posizionato esternamente poi l'ho spostato verso l'interno,pensando che il dissipatore potesse benissimo starci sullo stampato anche se poco più sporgente rispetto al PCB...
si però se ci sono i mosfet distesi in parte non ci sta, dovresti metterli in verticale, cosi isolandoli opportunamente puoi usare un dissipatore solo per tutti e tre
dean95 ha scritto:io so che questo è fondamentale alle alte frequenze,però lo faccio lo stesso:D
non è anti-estetico tracciare piste curve ?! io non l'ho mai visto?
ma vuoi che sia bello o che funzioni? Le piste curve non sono fondamentali, basta che smussi gli angoli, poi se vogliamo parlare di estetica gli angoli retti e le intersezioni a T fanno bruciare gli occhi
dean95 ha scritto:se mi promettete di aiutarmi,non ci sono problemi
non vorrei trovarmi in una situazione nella quale dopo aver perso tempo a disegnare il tutto,tutti spariscono
è il contrario, se non lo disegni in fidocad non ti possiamo aiutare, non vorrai mica che scarico e installo eagle per riprodurre il tuo schema e fare le modifiche
Atlant.
Behind every great man is a woman rolling her eyes.
Behind every great man is a woman rolling her eyes.
0
voti
si però se ci sono i mosfet distesi in parte non ci sta, dovresti metterli in verticale
è proprio quello che voglio fare anche se non si capisce da come l'ho disegnato..
quindi i dissipatori devono essere esterni al PCB e non su di esso?
è il contrario, se non lo disegni in fidocad non ti possiamo aiutare, non vorrai mica che scarico e installo eagle per riprodurre il tuo schema e fare le modifiche
ho usato eagle perché sapevo che era possibile creare piani di massa,cosa impossibile con PROTHEUS...e poi pensavo che fosse diffuso eagle nonostante fidocad..
ma dovrei anche riportare lo schema in fidocad ( non c'è niente da modificare)?
spero di rifarlo in breve tempo
p.s il package TO264 manca nelle librerie,mi toccherà crearlo !
43 messaggi
• Pagina 1 di 5 • 1, 2, 3, 4, 5
Chi c’è in linea
Visitano il forum: Nessuno e 37 ospiti

Elettrotecnica e non solo (admin)
Un gatto tra gli elettroni (IsidoroKZ)
Esperienza e simulazioni (g.schgor)
Moleskine di un idraulico (RenzoDF)
Il Blog di ElectroYou (webmaster)
Idee microcontrollate (TardoFreak)
PICcoli grandi PICMicro (Paolino)
Il blog elettrico di carloc (carloc)
DirtEYblooog (dirtydeeds)
Di tutto... un po' (jordan20)
AK47 (lillo)
Esperienze elettroniche (marco438)
Telecomunicazioni musicali (clavicordo)
Automazione ed Elettronica (gustavo)
Direttive per la sicurezza (ErnestoCappelletti)
EYnfo dall'Alaska (mir)
Apriamo il quadro! (attilio)
H7-25 (asdf)
Passione Elettrica (massimob)
Elettroni a spasso (guidob)
Bloguerra (guerra)



