Buonasera a tutti, la settimana scorsa ho realizzato il circuito del tda2030a e replicandolo per 6 volte, ho intenzione di costruire un dolby 5.1 , ora essendo che tale dolby devo collegarlo al PC ho bisogno del controllo del volume, posso tranquillamente mettere un potenziometro pima dell'ingresso? E di che valore mi servirebbe? Grazie.
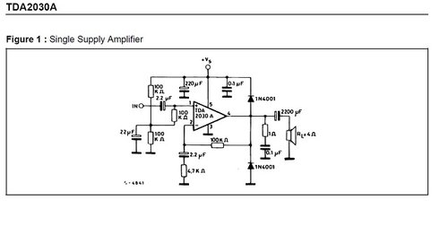
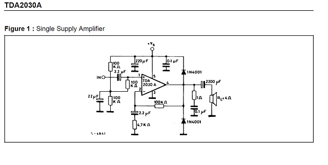
Il primo schema rappresenta l'amplificazione che userò per Frontali,centrale e posteriori, mentre il secondo verrà usato per alimentare un subwoofer da 60w.
Controllo volume per TDA2030A
Moderatori:
carloc,
g.schgor,
BrunoValente,
IsidoroKZ
6 messaggi
• Pagina 1 di 1
1
voti
Ciao
massi879,
puoi tranquillamente montare un potenziometro logaritmico il cui valore sia compreso tra 10k e 47k, ma , se lo devi acquistare, evita i valori alti e tieniti basso verso i 10k.
Sai come si collega al circuito?
puoi tranquillamente montare un potenziometro logaritmico il cui valore sia compreso tra 10k e 47k, ma , se lo devi acquistare, evita i valori alti e tieniti basso verso i 10k.
Sai come si collega al circuito?
-

BrunoValente
39,6k 7 11 13 - G.Master EY

- Messaggi: 7796
- Iscritto il: 8 mag 2007, 14:48
0
voti
No, fammi un disegno sia per il primo schema che per il secondo.
2
voti
massi879 ha scritto:No, per favore fammi un disegno sia per il primo schema che per il secondo.
Agli ordini!
Vale per entrambi gli schemi
-

BrunoValente
39,6k 7 11 13 - G.Master EY

- Messaggi: 7796
- Iscritto il: 8 mag 2007, 14:48
0
voti
Grazie mille quindi in teoria se non ho capita male piedino 1 del potenziometro all'entrata del segnale audio (Rca) , piedino centrale all'ingresso del condensatore , e ultimo piedino a gnd?
1
voti
Sì, è facile sbagliare invertendo primo e ultimo ma ci si accorge subito dell'errore perché il verso di rotazione si inverte.
-

BrunoValente
39,6k 7 11 13 - G.Master EY

- Messaggi: 7796
- Iscritto il: 8 mag 2007, 14:48
6 messaggi
• Pagina 1 di 1
Chi c’è in linea
Visitano il forum: Google [Bot] e 51 ospiti

Elettrotecnica e non solo (admin)
Un gatto tra gli elettroni (IsidoroKZ)
Esperienza e simulazioni (g.schgor)
Moleskine di un idraulico (RenzoDF)
Il Blog di ElectroYou (webmaster)
Idee microcontrollate (TardoFreak)
PICcoli grandi PICMicro (Paolino)
Il blog elettrico di carloc (carloc)
DirtEYblooog (dirtydeeds)
Di tutto... un po' (jordan20)
AK47 (lillo)
Esperienze elettroniche (marco438)
Telecomunicazioni musicali (clavicordo)
Automazione ed Elettronica (gustavo)
Direttive per la sicurezza (ErnestoCappelletti)
EYnfo dall'Alaska (mir)
Apriamo il quadro! (attilio)
H7-25 (asdf)
Passione Elettrica (massimob)
Elettroni a spasso (guidob)
Bloguerra (guerra)

