salve a tutti, ho 4 led da 5mm con all'interno 2 luci colorate(anodo comune, doppio catodo). vorrei inserirli in 2 particolari tubi in plexiglas per fare degli effetti di luce. mi spiego, dopo per esempio 30 secondi a 2 a 2 o 1 alla volta cambiano colore, sfumandosi con il successivo, ovvero all' interno di ogni led si spegne lentamente il primo e si accende gradualmente il secondo, per dare l' effetto sfumatura.
me la cavo con millefori, qualcuno ha qualche schema per aiutarmi?
eventualmente dispongo anche di un psoc4, ma non lo so utilizzare..
grazie a chiunque mi darà una mano a realizzare questo progettino ;)
4 led a 2 colori temporizzati
Moderatori:
carloc,
g.schgor,
BrunoValente,
IsidoroKZ
8 messaggi
• Pagina 1 di 1
1
voti
Se si trattasse di sola accensione o spegnimento temporizzati
potrebbe essere opportuno l'uso di integrati, ma se vuoi anche
avere effetti di sfumatura è meglio imparare ad usare un micro.
potrebbe essere opportuno l'uso di integrati, ma se vuoi anche
avere effetti di sfumatura è meglio imparare ad usare un micro.
0
voti
grazie per la risposta! che integrati potrei usare in questo caso? na555?
0
voti
No, se si parla di microcontrollori si programma lui con un po' di C e non devi fare molto altro.
Se vuoi lavorare con un 555 non hai molta flessibilità, ti puoi limitare ad accendere e spegnere il LED, magari con un effetto sfumatura
tipo qui: http://www.555-timer-circuits.com/up-down-fading-led.html
Per rallentare un po' l'effetto basta aumentare i valori di R1 e C1
Ma direi scordati di poter assemblare un circuito (semplice) che riesca a sorteggiare i led in un certo ordine per tirarli in ballo due alla volta per un gioco di colori piu' complesso.... se invece ti basta un accendi-spegni sei a posto.
Se vuoi lavorare con un 555 non hai molta flessibilità, ti puoi limitare ad accendere e spegnere il LED, magari con un effetto sfumatura
tipo qui: http://www.555-timer-circuits.com/up-down-fading-led.html
Per rallentare un po' l'effetto basta aumentare i valori di R1 e C1
Ma direi scordati di poter assemblare un circuito (semplice) che riesca a sorteggiare i led in un certo ordine per tirarli in ballo due alla volta per un gioco di colori piu' complesso.... se invece ti basta un accendi-spegni sei a posto.
0
voti
g.schgor ha scritto:Dovresti dire esattamente come vuoi comandare i LED
(tempi e sequenze)
vorrei che ogni 30 secondi i 4 led cambino con l altro colore al loro interno. posso anche fare a mano dei giochi di luce. non ci sono problemi per circuiti complessi.. non troppi

2
voti
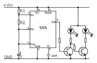
Ecco lo schema di principio:
Per il calcolo dei tempi (R1,R2,C) vedi qui,
per le altre resistenze occorre conoscere Vcc e le caratteristiche del LED
Per il calcolo dei tempi (R1,R2,C) vedi qui,
per le altre resistenze occorre conoscere Vcc e le caratteristiche del LED
8 messaggi
• Pagina 1 di 1
Chi c’è in linea
Visitano il forum: Nessuno e 166 ospiti

Elettrotecnica e non solo (admin)
Un gatto tra gli elettroni (IsidoroKZ)
Esperienza e simulazioni (g.schgor)
Moleskine di un idraulico (RenzoDF)
Il Blog di ElectroYou (webmaster)
Idee microcontrollate (TardoFreak)
PICcoli grandi PICMicro (Paolino)
Il blog elettrico di carloc (carloc)
DirtEYblooog (dirtydeeds)
Di tutto... un po' (jordan20)
AK47 (lillo)
Esperienze elettroniche (marco438)
Telecomunicazioni musicali (clavicordo)
Automazione ed Elettronica (gustavo)
Direttive per la sicurezza (ErnestoCappelletti)
EYnfo dall'Alaska (mir)
Apriamo il quadro! (attilio)
H7-25 (asdf)
Passione Elettrica (massimob)
Elettroni a spasso (guidob)
Bloguerra (guerra)




