Salve forum,
dopo aver trovato in un cassetto un vecchio telecomando per antifurto auto, mi è balenata l'idea di realizzare un telecomando apricancello.
Spulciando in internet ho trovato diversi schemi, la maggior parte dei quali riportano gli integrati Holtek.
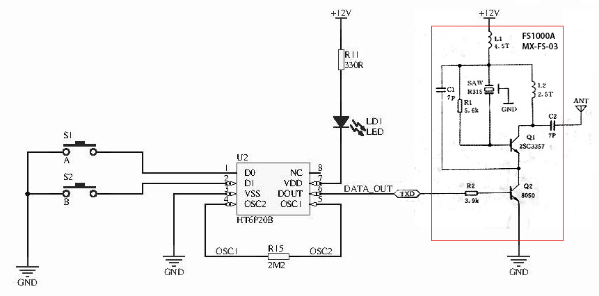
In particolare mi sono soffermato su questo in allegato che mi sembra molto semplice e occupa poco spazio su PCB.
Ora... qualcuno sa come si programmano questi integrati per far sì che "cloni" il codice del telecomando originale?
Se volessi sostituirlo ad un PIC Microchip... quale potrebbe sostituire l'Holtek mantenendo invariato lo schema circuitale?
Grazie a tutti per l'attenzione.
Saluti
TX apricancello con quale microcontrollore?
Moderatore:
Paolino
7 messaggi
• Pagina 1 di 1
0
voti
- Allegati
-
HT6P20X.pdf- (131.08 KiB) Scaricato 178 volte
-

machopicho
16 7 - Frequentatore

- Messaggi: 114
- Iscritto il: 11 feb 2013, 19:29
0
voti
ciao!
il vero problema, che ammesso che riesci a estrapolare il codice dall'integrato del telecomando (cosa che la vedo dura o impossibile, non so come funzionano gli Holtek) questo poi non andrebbe bene per il PIC,
perché i comandi impartiti dal codice non corrispondono hai comandi che può leggere un PIC!
per poi non parlare dei pin out!
purtroppo o devi procurarti il codice non ancora conpilato in formato assembler o C, e fare delle modifiche pesanti, o non penso sia possibile! :/
spero di esserti stato utile!
il vero problema, che ammesso che riesci a estrapolare il codice dall'integrato del telecomando (cosa che la vedo dura o impossibile, non so come funzionano gli Holtek) questo poi non andrebbe bene per il PIC,
perché i comandi impartiti dal codice non corrispondono hai comandi che può leggere un PIC!
per poi non parlare dei pin out!
purtroppo o devi procurarti il codice non ancora conpilato in formato assembler o C, e fare delle modifiche pesanti, o non penso sia possibile! :/
spero di esserti stato utile!
0
voti
Ciao.
Grazie della risposta.... avevo gli stessi dubbi da te espressi.
Un'altra domanda: ho un telecomando Smile della Nologo... monta un PIC 12f629 e il telecomando è in grado di copiare il codice da quello originale.
Sicuramente l'hex del PIC sarà protetto... secondo te è impresa ardua riprodurre tale codice partenzo dazero o... ce la si fa?
Grazie!
Grazie della risposta.... avevo gli stessi dubbi da te espressi.
Un'altra domanda: ho un telecomando Smile della Nologo... monta un PIC 12f629 e il telecomando è in grado di copiare il codice da quello originale.
Sicuramente l'hex del PIC sarà protetto... secondo te è impresa ardua riprodurre tale codice partenzo dazero o... ce la si fa?
Grazie!
-

machopicho
16 7 - Frequentatore

- Messaggi: 114
- Iscritto il: 11 feb 2013, 19:29
0
voti
non saprei!
non mi sono mai posto il problema! forse c'è qualce libreria che fa al caso tuo in rete!
non mi sono mai posto il problema! forse c'è qualce libreria che fa al caso tuo in rete!
0
voti
Ciao
machopicho, azzardo una risposta basandola sulla seguente considerazione:
non conosco il chip in causa (è comunque ben nota lo loro diffusione) però ipotizzo che il contenuto della trasmissione rimanga invariato nelle ripetizioni (address e data).
Se questo presupposto dovesse essere confermato, ci potresti "lavorare" sopra, viceversa no (almeno mi pare).
Se lo fai per il piacere di provarci, per imparare qualcosa di nuovo, è un discorso, altrimenti ti suggerirei di andarti a comprare un telecomando dedicato (per l'apricancello, intendo).
Invece, continuando, sostenuti dal presupposto, allora ti dovresti analizzare la sequenza della codifica, in uscita (DATA OUT) verso Q2.
Questa, poi, dovresti essere in grado di riprodurla col nuovo programma (che dovresti realizzare) per il nuovo microcontrollore (PIC).
Per questo il problema potrebbe essere la "piedinatura"; ma se la cosa non ti dovesse sconvolgere più di tanto potresti adattare lo stampato/circuito esistente (dopo avere scelto il micro, ovviamente, ed avere verificato la compatibilità con l'alimentazione).
Poi dovresti provare, provare, provare ...
Sempre che tu ti voglia esercitare.
Per saperne qualcosa di più su questi otp (holtek) si potrebbe chiedere il parere a
TardoFreak; forse lui ne sa qualcosa in più.
Saluti
non conosco il chip in causa (è comunque ben nota lo loro diffusione) però ipotizzo che il contenuto della trasmissione rimanga invariato nelle ripetizioni (address e data).
Se questo presupposto dovesse essere confermato, ci potresti "lavorare" sopra, viceversa no (almeno mi pare).
Se lo fai per il piacere di provarci, per imparare qualcosa di nuovo, è un discorso, altrimenti ti suggerirei di andarti a comprare un telecomando dedicato (per l'apricancello, intendo).
Invece, continuando, sostenuti dal presupposto, allora ti dovresti analizzare la sequenza della codifica, in uscita (DATA OUT) verso Q2.
Questa, poi, dovresti essere in grado di riprodurla col nuovo programma (che dovresti realizzare) per il nuovo microcontrollore (PIC).
Per questo il problema potrebbe essere la "piedinatura"; ma se la cosa non ti dovesse sconvolgere più di tanto potresti adattare lo stampato/circuito esistente (dopo avere scelto il micro, ovviamente, ed avere verificato la compatibilità con l'alimentazione).
Poi dovresti provare, provare, provare ...
Sempre che tu ti voglia esercitare.
Per saperne qualcosa di più su questi otp (holtek) si potrebbe chiedere il parere a
Saluti
W - U.H.F.
-

WALTERmwp
30,2k 4 8 13 - G.Master EY

- Messaggi: 8986
- Iscritto il: 17 lug 2010, 18:42
- Località: le 4 del mattino
0
voti
...ok...grazie per le vostre delucidazioni...
Semplicemete ho un guscio di un vecchio telecomando per auto e volevo farci un apricancello.... maaaaaaa..... visto le considerazioni lette direi che lascio perdere!
Ma WALTERmwp.... e riguardo al pic12f629 di cui ho parlato precedentemente?
Anche li risulta un azzardo a buttar giù un codice che permetta la clonazione del TX originale?
Grazie.
Semplicemete ho un guscio di un vecchio telecomando per auto e volevo farci un apricancello.... maaaaaaa..... visto le considerazioni lette direi che lascio perdere!
Ma WALTERmwp.... e riguardo al pic12f629 di cui ho parlato precedentemente?
Anche li risulta un azzardo a buttar giù un codice che permetta la clonazione del TX originale?
Grazie.
-

machopicho
16 7 - Frequentatore

- Messaggi: 114
- Iscritto il: 11 feb 2013, 19:29
1
voti
Il "mondo" dell'apricancello è affollato da una discerta quantità di produttori dove la gran parte utilizza codifiche proprietarie e le relative informazioni sono assolutamente tenute segrete. Solo una piccola parte (e per applicazioni molto semplici) utilizza codificatori "commerciali" come l'Holtek che hai segnalato.
A parte la frequenza radio usata (oggi la gran parte si concentra su 2 frequenze 433 e 868Mhz) vi sono 2 importanti tipologie: a codifica fissa oppure a codifica variabile (Rolling code).
Nel primo caso il codice trasmesso è sempre lo stesso, cambia semmai 1-2 Bit in base al tasto premuto.
Nel secondo caso, ad ogni trasmissione il codice cambia in modo molto sognificativo secondo algoritmi (appunto proprietari) in modo tale che solo la corrispondente ricevente sia in grado di estrarre e riconoscere l'informazione originale trasmessa.
Parlavi di telecomando che "clona" l'originale. Ebbene, tralascando il fatto che si voglia fare il reverse engineering degli algoritmi dei telecomandi a codice variabile (qualche omino con gli occhi a madorla che ha obiettivi ben diversi dai tuoi, l'ha fatto) allora, in modo relativamente semplice, è possibile duplicare la trama trasmessa da un telecomando a codice fisso semplicemente campionando il segnale trasmesso.
Considerando che il Bitrate è relativamente basso (intorno a 1kBps) e che la trama dura qualche decina si millisecondi, anche un campionamento "stupido" dovrebbe dare risultati decenti.
Sul campionamento di un segnale digitale con un PIC (o altro micro) dovresti trovare ampia documentazione in rete ...
Buona sperimentazione
Bye
Ser.Tom
A parte la frequenza radio usata (oggi la gran parte si concentra su 2 frequenze 433 e 868Mhz) vi sono 2 importanti tipologie: a codifica fissa oppure a codifica variabile (Rolling code).
Nel primo caso il codice trasmesso è sempre lo stesso, cambia semmai 1-2 Bit in base al tasto premuto.
Nel secondo caso, ad ogni trasmissione il codice cambia in modo molto sognificativo secondo algoritmi (appunto proprietari) in modo tale che solo la corrispondente ricevente sia in grado di estrarre e riconoscere l'informazione originale trasmessa.
Parlavi di telecomando che "clona" l'originale. Ebbene, tralascando il fatto che si voglia fare il reverse engineering degli algoritmi dei telecomandi a codice variabile (qualche omino con gli occhi a madorla che ha obiettivi ben diversi dai tuoi, l'ha fatto) allora, in modo relativamente semplice, è possibile duplicare la trama trasmessa da un telecomando a codice fisso semplicemente campionando il segnale trasmesso.
Considerando che il Bitrate è relativamente basso (intorno a 1kBps) e che la trama dura qualche decina si millisecondi, anche un campionamento "stupido" dovrebbe dare risultati decenti.
Sul campionamento di un segnale digitale con un PIC (o altro micro) dovresti trovare ampia documentazione in rete ...
Buona sperimentazione
Bye
Ser.Tom
7 messaggi
• Pagina 1 di 1
Torna a Realizzazioni, interfacciamento e nozioni generali.
Chi c’è in linea
Visitano il forum: Nessuno e 2 ospiti

Elettrotecnica e non solo (admin)
Un gatto tra gli elettroni (IsidoroKZ)
Esperienza e simulazioni (g.schgor)
Moleskine di un idraulico (RenzoDF)
Il Blog di ElectroYou (webmaster)
Idee microcontrollate (TardoFreak)
PICcoli grandi PICMicro (Paolino)
Il blog elettrico di carloc (carloc)
DirtEYblooog (dirtydeeds)
Di tutto... un po' (jordan20)
AK47 (lillo)
Esperienze elettroniche (marco438)
Telecomunicazioni musicali (clavicordo)
Automazione ed Elettronica (gustavo)
Direttive per la sicurezza (ErnestoCappelletti)
EYnfo dall'Alaska (mir)
Apriamo il quadro! (attilio)
H7-25 (asdf)
Passione Elettrica (massimob)
Elettroni a spasso (guidob)
Bloguerra (guerra)

