Ciao a tutti premetto una cosa che sono un Ing. Meccanico ed ho un problema questo è il testo del problema, mi potete aiutare?
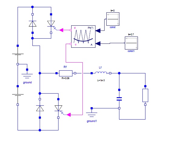
Esercitazione 1: Simulazione di inverter monofase a PWM. sulla base di PWM pulser fornito dal docente. Analisi dell'efficacia del filtraggio della tensione prodotta mediante valutazioni qualitative nel dominio del tempo. Simulazione proposta: inverter trifase con componenti MSL multiphase.
Simulazione di inverter monofase a PWM
Moderatori:
SandroCalligaro,
mario_maggi,
fpalone
6 messaggi
• Pagina 1 di 1
1
voti

"Non farei mai parte di un club che accettasse la mia iscrizione" (G. Marx)
-

claudiocedrone
21,3k 4 7 9 - Master EY

- Messaggi: 15300
- Iscritto il: 18 gen 2012, 13:36
2
voti
E' evidente che non gli piacciono i post recenti e questa e' la seconda volta che risponde con molto garbo a giuste osservazioni dei moderatori.
Ma forse non sa come impiegare il suo tempo.
Ma forse non sa come impiegare il suo tempo.
marco
6 messaggi
• Pagina 1 di 1
Chi c’è in linea
Visitano il forum: Nessuno e 16 ospiti

Elettrotecnica e non solo (admin)
Un gatto tra gli elettroni (IsidoroKZ)
Esperienza e simulazioni (g.schgor)
Moleskine di un idraulico (RenzoDF)
Il Blog di ElectroYou (webmaster)
Idee microcontrollate (TardoFreak)
PICcoli grandi PICMicro (Paolino)
Il blog elettrico di carloc (carloc)
DirtEYblooog (dirtydeeds)
Di tutto... un po' (jordan20)
AK47 (lillo)
Esperienze elettroniche (marco438)
Telecomunicazioni musicali (clavicordo)
Automazione ed Elettronica (gustavo)
Direttive per la sicurezza (ErnestoCappelletti)
EYnfo dall'Alaska (mir)
Apriamo il quadro! (attilio)
H7-25 (asdf)
Passione Elettrica (massimob)
Elettroni a spasso (guidob)
Bloguerra (guerra)




