Ciao ragazzi ho bisogno di una mano per assemblare un "centralino" per la gestione dell'impianto luce emergenza.
Non ho utilizzato le lampade ad incasso per questioni di costo e poi ho un po di materiale a casa, ho utilizzato dei led da 1W, in totale sono 5 led. Le luci sono già finite, adesso ho il montate da collegare al centralino, ecco qui dove mi serve un aiuto.
Il centralino dovrà essere costituito da un circuito su basetta per la carica della batteria, un circuito di alimentazione led, un circuito con relè che interviene in caso di assenza tensione.
1)per il circuito con il relè non c'è problema, alimento la bobina con la 220 ed utilizzo il contatto NC dove mi chiude il circuito led in assenza di alimentazione.
2)Il circuito carica batteria, in caso di scelta di batteria al pb, mi sembra quella più semplice per gestirne la carica in modalità tampone, sfrutto un alimentatore switching 15V con 2 diodi in serie. Questo se scelgo una batteria da 12V.
3)Il circuito alimentazione led è il mio problema, che incede di conseguenza sulla scelta della batteria e del suo circuito. sui led non ho applicato nessuna resistenza, ma non c'è problema posso aggiungerla. I led, tenendoci larghi, dovrebbero assorbire circa 2A. Pensavo di utilizzare un lm7805 ma oltre a non arrivare a questa corrente richiederebbe un dissipatore enorme per dissipare il calore prodotto. Non ho proprio idea di come fare, la cosa che mi interessa è che indipendentemente dalla tensione della batteria, 13V carica o 11V scarica la luminosità del led non deve variare, quindi un lm317 non posso usarlo.
Oltre a tutto questo mi piacerebbe integrare un minimo di gestione/automazione, cioè mi interessa che una volta che il circuito interve i led non si spengano prima di 1min anche se dopo 5sec la tensione ritorna. Un'altra cosa, sicuramente più importante, è un circuito di protezione a batteria scarica, esempio scesi a 10V mi apra il circuito.
Dati led:
Tensione: 3.2-3.4V
Corrente: 350mA
Potenza: 1W
Mi servirebbe un'autonomia di circa 3 ore.
Grazie a tutti per l'aiuto
Centralino per luci emergenza
Moderatori:
carloc,
g.schgor,
BrunoValente,
IsidoroKZ
0
voti
0
voti
Enermax ha scritto:quindi un lm317 non posso usarlo
nemmeno come generatore di corrente? 350mA non sarebbero nemmeno poi tanti
Con 24 V alimenteresti tutti i tuoi 5 LED
Con 12V dovresti fare un parallelo di 2 rami, uno da 3 LED e uno da 2... un po' scomodo (erano meglio 6 a questo punto)
Per il timeout metterei un clock a pilotare un contatore che alla fine interdice un transistor legato all'alimentazione
Con un clock da 1 sec, devendo aspettare 4 min, basta un contatore fino ad 8 bit (256 secondi)
questa soluzione forse complica il progetto del generatore di corrente, richiedendo uno schema un po' piu' complesso.
Per la soglia di lavoro a 10V credo si possa sfruttare un diodo zener (magari 3 diodi da 3.3V)... che puo' darti il segnale logico che ti serviva.
A parte che se la batteria ti arriva a 10V forse è gia' tardi...
vabbè...sono solo idee per ora
0
voti
Russell ha scritto:vabbè...sono solo idee per ora
E, direi, anche abbastanza confuse; probabilmente sarebbe meglio cominciare da parte di
Enermax ha scritto:2)Il circuito carica batteria, in caso di scelta di batteria al pb, mi sembra quella più semplice per gestirne la carica in modalità tampone, sfrutto un alimentatore switching 15V con 2 diodi in serie. Questo se scelgo una batteria da 12 V.
E a te questo sembra il giusto modo per una ricarica in tampone?
Ecc. ecc. ecc.
marco
0
voti
Ok per la parte elettrica ma di elettronica ne so poco..
So che il led andrebbero alimentati in cc, ma vorrei alimentarli a tensione costante e limitare la corrente con una resistenza. I led sono collegati tutti in parallelo, vorrei evitare la serie. Preferirei usare un relè timer, così da evitare di creare un circuito tipo ne555.
lm317 o lm7805 lo intendevo come stabilizzatore di tensione.
Marco hai ragione, ma facendo due calcoli 15-(0,7x2)=13.6V. Dove lavorarci un po sopra...
So che il led andrebbero alimentati in cc, ma vorrei alimentarli a tensione costante e limitare la corrente con una resistenza. I led sono collegati tutti in parallelo, vorrei evitare la serie. Preferirei usare un relè timer, così da evitare di creare un circuito tipo ne555.
lm317 o lm7805 lo intendevo come stabilizzatore di tensione.
Marco hai ragione, ma facendo due calcoli 15-(0,7x2)=13.6V. Dove lavorarci un po sopra...
0
voti
Enermax ha scritto:Marco hai ragione, ma facendo due calcoli 15-(0,7x2)=13.6V. Dove lavorarci un po sopra...
Non e' questione di tensione, bisogna limitare la corrente a valori minimi,per questo tipo di ricarica, e non con diodi o resistenze.
Anche per i led, stesso discorso (o quasi); le resistenze di limitazione vanno bene per led da 20mA; molto meno per quelli da 350mA che andrebbero pilotati a corrente costante, come giustamente suggerito da
marco
0
voti
Enermax ha scritto: I LED sono collegati tutti in parallelo, vorrei evitare la serie
Se eviti la serie ed usi una batteria da 6 V quasi metà della potenza totale assorbita verrà dissipata sulle resistenze, se usi una batteria da 12 volt ne dissipi quasi 3/4. Fai un po' tu
0
voti
Sono d'accordo su quello che dici, per caricare la batteria serve un circuito suo.
I led da 1w so che andrebbero alimentati in CC, ho dei driver per fare ciò, ma manca la possibilità di modificare i collegamenti, sono collegati in parallelo. Dovrei usare 5 driver e elimentare il tutto a 12v e lasciare il lavoro al driver senza complicarmi la vita. Però il driver vuole in ingresso 12v, dovrei collegare i driver direttamente alla batteria? Con un fusibile di protezione?!
edgar, sono circa 1W a resistenza scegliendo i 6v, una resistenza da 5W o 10W è più che sufficiente, il problema è che non mi piace come soluzione, per questo sto valuntando un integratoo driver.
Sapete dirmi una sigla di un integrato stabilizzatore di tensione da 3V o 3,3V?
Non ho mai usato questo programma, ho fatto una schemino veloce del complesso di come lo immagino io, spero si capisca
I led da 1w so che andrebbero alimentati in CC, ho dei driver per fare ciò, ma manca la possibilità di modificare i collegamenti, sono collegati in parallelo. Dovrei usare 5 driver e elimentare il tutto a 12v e lasciare il lavoro al driver senza complicarmi la vita. Però il driver vuole in ingresso 12v, dovrei collegare i driver direttamente alla batteria? Con un fusibile di protezione?!
edgar, sono circa 1W a resistenza scegliendo i 6v, una resistenza da 5W o 10W è più che sufficiente, il problema è che non mi piace come soluzione, per questo sto valuntando un integratoo driver.
Sapete dirmi una sigla di un integrato stabilizzatore di tensione da 3V o 3,3V?
Non ho mai usato questo programma, ho fatto una schemino veloce del complesso di come lo immagino io, spero si capisca
1
voti
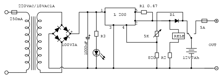
In altro topic avevo postato questo circuito che riporto perché non lo ritrovo.
È praticamente un UPS molto semplice con uscita in continua e potrebbe servire almeno come spunto.
È praticamente un UPS molto semplice con uscita in continua e potrebbe servire almeno come spunto.
-

FedericoSibona
5.022 3 5 8 - Master

- Messaggi: 3951
- Iscritto il: 19 mar 2013, 11:43
0
voti
Con i componenti a schema, R1 è meglio metterla da 0,68Ω.
Se si vuole semplificare ulteriormente, R3 ed il LED si possono omettere
Il relé è da 12V e, dovendo la sua bobina restare per tempi lunghi sotto tensione, direi di mettere R2 tale da avere circa 10V ai capi della bobina stessa.
Non ho messo il classico diodo ai capi della bobina del relé, ma, in tutti gli esemplari realizzati, non ho mai avuto problemi.
La tensione a valle del diodo D1 è da regolare a 13,6/13,7V, senza batteria collegata.
L'integrato L200 è da mettere su un piccolo dissipatore o avvitare sul contenitore del circuito, se metallico.
Se si vuole semplificare ulteriormente, R3 ed il LED si possono omettere
Il relé è da 12V e, dovendo la sua bobina restare per tempi lunghi sotto tensione, direi di mettere R2 tale da avere circa 10V ai capi della bobina stessa.
Non ho messo il classico diodo ai capi della bobina del relé, ma, in tutti gli esemplari realizzati, non ho mai avuto problemi.
La tensione a valle del diodo D1 è da regolare a 13,6/13,7V, senza batteria collegata.
L'integrato L200 è da mettere su un piccolo dissipatore o avvitare sul contenitore del circuito, se metallico.
-

FedericoSibona
5.022 3 5 8 - Master

- Messaggi: 3951
- Iscritto il: 19 mar 2013, 11:43
0
voti
Grazie per lo schema, forse ho risolto tutto con uno schema solo
Indicativamente quando costa il trasformatore? Posso sotituirlo con un alimentatore switching?
Il led preferisco tenerlo, come segnalazione.
Sarebbe utile aggiungere allo schema due interruttori, uno prima del l200, così da usarlo come test o modalità manuale, e uno all'uscita in modo che se vado in vacanza o c'è una mancanza per lavori esterni posso disabilitare il circuito, così non scarico inutilmente la batteria.
Mentre per il timer che dicevo, secondo voi è utile? Dico questo perché da me capita che manca corrente per 30 secondi poi ritorna per 20 sec e così via, magari va avanti anche mezzora così..
Sarebbe utile anche aggiungere un orologio giornaliero, che impedisca al circuito di intervenire dalla 10:00 alle 16:00, visto che c'è la luce naturale.
Provo a pasticciare un po il circuito
Indicativamente quando costa il trasformatore? Posso sotituirlo con un alimentatore switching?
Il led preferisco tenerlo, come segnalazione.
Sarebbe utile aggiungere allo schema due interruttori, uno prima del l200, così da usarlo come test o modalità manuale, e uno all'uscita in modo che se vado in vacanza o c'è una mancanza per lavori esterni posso disabilitare il circuito, così non scarico inutilmente la batteria.
Mentre per il timer che dicevo, secondo voi è utile? Dico questo perché da me capita che manca corrente per 30 secondi poi ritorna per 20 sec e così via, magari va avanti anche mezzora così..
Sarebbe utile anche aggiungere un orologio giornaliero, che impedisca al circuito di intervenire dalla 10:00 alle 16:00, visto che c'è la luce naturale.
Provo a pasticciare un po il circuito
Chi c’è in linea
Visitano il forum: Google [Bot] e 38 ospiti

Elettrotecnica e non solo (admin)
Un gatto tra gli elettroni (IsidoroKZ)
Esperienza e simulazioni (g.schgor)
Moleskine di un idraulico (RenzoDF)
Il Blog di ElectroYou (webmaster)
Idee microcontrollate (TardoFreak)
PICcoli grandi PICMicro (Paolino)
Il blog elettrico di carloc (carloc)
DirtEYblooog (dirtydeeds)
Di tutto... un po' (jordan20)
AK47 (lillo)
Esperienze elettroniche (marco438)
Telecomunicazioni musicali (clavicordo)
Automazione ed Elettronica (gustavo)
Direttive per la sicurezza (ErnestoCappelletti)
EYnfo dall'Alaska (mir)
Apriamo il quadro! (attilio)
H7-25 (asdf)
Passione Elettrica (massimob)
Elettroni a spasso (guidob)
Bloguerra (guerra)





