Regolatore giri ventola in base alla temperatura
Moderatori:
carloc,
g.schgor,
BrunoValente,
IsidoroKZ
19 messaggi
• Pagina 1 di 2 • 1, 2
0
voti
Ciao,girovagando su internet ,trovo sempre regolatori a 12v,ma non a 24 V,...volevo chiedere un piccolo circuito che mi dia la possibilita' attraverso una sonda,che posizionero' sul transistor che scalda,di variare i giri della ventola in base alla temperaruta...grazie
1
voti
Ciao
thecure, prova ad aggiungere un po di informazioni alla tua richiesta, poi, insieme a qualcuno, sicuramente si riuscirà a mettere in "piedi" un circuito adeguato alle esigenze.
Quindi, ad esempio:
i) limiti di regolazione della velocità della ventola ?
ii) criterio di regolazione che riterresti valido ?
ii) caratteristiche della ventola (es.assorbimento) ?
iii) caratteristiche della sonda ?
iv) alimentazioni a disposizione ?
v) altro ?
Saluti
p.s.
a prescindere dal valore dell'alimentazione, se hai trovato uno schema che, a tuo dire, potrebbe essere valido, ti suggerirei di proporlo nel tuo prossimo Post utilizzando gli strumenti (FidoCadJ) previsti da EY.
Quindi, ad esempio:
i) limiti di regolazione della velocità della ventola ?
ii) criterio di regolazione che riterresti valido ?
ii) caratteristiche della ventola (es.assorbimento) ?
iii) caratteristiche della sonda ?
iv) alimentazioni a disposizione ?
v) altro ?
Saluti
p.s.
a prescindere dal valore dell'alimentazione, se hai trovato uno schema che, a tuo dire, potrebbe essere valido, ti suggerirei di proporlo nel tuo prossimo Post utilizzando gli strumenti (FidoCadJ) previsti da EY.
W - U.H.F.
-

WALTERmwp
30,2k 4 8 13 - G.Master EY

- Messaggi: 8986
- Iscritto il: 17 lug 2010, 18:42
- Località: le 4 del mattino
0
voti
Che ne pensi di un microcontrollore?
-

marioursino
5.687 3 9 13 - G.Master EY

- Messaggi: 1598
- Iscritto il: 5 dic 2009, 4:32
0
voti
thecure ha scritto:trovo sempre regolatori a 12 V,ma non a 24 V,.
Tutta qui la difficoltà? Prova a linkarne uno e vediamo di risolvere il problema.
0
voti
Io mi permetto di cantere un poco fuori dal coro e chiedere: perché il transistor scalda?
Ovvero, che scaldi è fisiologico: per poter dissipare la potenza elettrica la sua temperatura deve aumentare rispetto a quella ambiente. Solo un transistor chiamato a fare nulla non si scalda.
Attenzione dunque a aggiungere circuiti, magari inutili, senza prima avere idee precise sul progetto termico del transistor in essere.
Ovvero, che scaldi è fisiologico: per poter dissipare la potenza elettrica la sua temperatura deve aumentare rispetto a quella ambiente. Solo un transistor chiamato a fare nulla non si scalda.
Attenzione dunque a aggiungere circuiti, magari inutili, senza prima avere idee precise sul progetto termico del transistor in essere.
-

Candy
32,5k 7 10 13 - CRU - Account cancellato su Richiesta utente
- Messaggi: 10123
- Iscritto il: 14 giu 2010, 22:54
0
voti
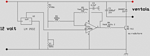
avevo in mente questo
Gli schemi si disegnano e postano usando FidocadJ, per permettere agli altri di poterli correggere e modificare senza doverli ridisegnare. Inoltre per postare immagini, ci sono dimensioni da rispettare.
Ti consiglio di leggere le regole del forum,
Gli schemi si disegnano e postano usando FidocadJ, per permettere agli altri di poterli correggere e modificare senza doverli ridisegnare. Inoltre per postare immagini, ci sono dimensioni da rispettare.
Ti consiglio di leggere le regole del forum,
0
voti
... questa è un'altra bella domanda che aggiungerei a quelle del Post [2] alle quali, per correttezza, si "potrebbe" provare a dare delle risposte e quello schema nel Post [6] non lo è.Candy ha scritto:Io mi permetto di cantare un poco fuori dal coro e chiedere: perché il transistor scalda?
Pensavo, ma penso ancora, che le richieste inserite siano coerenti con la genericità dell'apertura del thread.
Sarebbe cortesia rispondere, grazie.
Saluti
W - U.H.F.
-

WALTERmwp
30,2k 4 8 13 - G.Master EY

- Messaggi: 8986
- Iscritto il: 17 lug 2010, 18:42
- Località: le 4 del mattino
-1
voti
Nel circuito la sonda rileva le temperature presenti nel case e pilota un circuito a guadagno impostabile (LM358), in questo modo possiamo ottenere una variazione a piacere della tensione della ventola rispetto alla temperatura. Potremmo impostare ad esempio di volere 5 volt a 20 °C ed impostare un aumento di 1 volt per ogni grado oppure di 1/2 volt ogni grado o una curva di risposta a noi piu congeniale Il componente R3 è quello che ci darà la sovramenzionata curva di risposta. Suggerisco ai più abili di sostituirla con un trimmer da 47 k in modo da potersi sbizzarrire in tutti i modi possibili. Ai piu cauti consiglio di partire con 15 k, valore col quale si ottiene una variazione di 1 volt/grado circa. Valori più alti portano ad un rapporto V/t maggiore e viceversa. Per R4 usiamo invece un valore di 2200 ohm per potenze fino a 2,5 W e di 1500 ohm - 1000 ohm per valori superiori.
N.b : copiato e incollato dall'articolo
N.b : copiato e incollato dall'articolo
19 messaggi
• Pagina 1 di 2 • 1, 2
Chi c’è in linea
Visitano il forum: Google Adsense [Bot] e 113 ospiti

Elettrotecnica e non solo (admin)
Un gatto tra gli elettroni (IsidoroKZ)
Esperienza e simulazioni (g.schgor)
Moleskine di un idraulico (RenzoDF)
Il Blog di ElectroYou (webmaster)
Idee microcontrollate (TardoFreak)
PICcoli grandi PICMicro (Paolino)
Il blog elettrico di carloc (carloc)
DirtEYblooog (dirtydeeds)
Di tutto... un po' (jordan20)
AK47 (lillo)
Esperienze elettroniche (marco438)
Telecomunicazioni musicali (clavicordo)
Automazione ed Elettronica (gustavo)
Direttive per la sicurezza (ErnestoCappelletti)
EYnfo dall'Alaska (mir)
Apriamo il quadro! (attilio)
H7-25 (asdf)
Passione Elettrica (massimob)
Elettroni a spasso (guidob)
Bloguerra (guerra)

