Salve forum,
avrei la necessità di tranformare un pulsantino da PCB in un interruttore per eccitare e diseccitare a mio piacimento un relè.
Oltre all'utilizzo di un CD4017, c'è qualche altra soluzione che possa venire in mente a qualcuno da suggerirmi?
Per completezza di info la bobina del relè è un 12 volt e mi serve solo l'utilizzo acceso/spento del pulsante.
Grazie a tutti.
Saluti
Utilizzo di un pulsante per PCB come interruttore
Moderatori:
carloc,
g.schgor,
BrunoValente,
IsidoroKZ
8 messaggi
• Pagina 1 di 1
0
voti
Scusa ma il CD4017 e' un contatore a decade che utilizzo puo' avere con il tuo circuito?
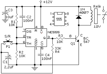
Per applicazioni di tipo On/Off puoi utilizzare un classico bistabile con NE555.
Per applicazioni di tipo On/Off puoi utilizzare un classico bistabile con NE555.
⋮ƎlectroYou
-

stefanob70
14,1k 5 11 13 - Master EY

- Messaggi: 3190
- Iscritto il: 14 lug 2012, 13:14
- Località: Roma
0
voti
0
voti
edgar ha scritto:http://www.webalice.it/crapellavittorio/electronic/pulsanterele.html
Ha ecco dove l'aveva visto......
beh' io ho usato un solo NE555 ed ho avuto gli stessi risultati..
- Allegati
-
- bistabile.jpg (40 KiB) Osservato 5794 volte
⋮ƎlectroYou
-

stefanob70
14,1k 5 11 13 - Master EY

- Messaggi: 3190
- Iscritto il: 14 lug 2012, 13:14
- Località: Roma
0
voti

"Non farei mai parte di un club che accettasse la mia iscrizione" (G. Marx)
-

claudiocedrone
21,3k 4 7 9 - Master EY

- Messaggi: 15300
- Iscritto il: 18 gen 2012, 13:36
0
voti
claudiocedrone ha scritto: ... molte delle soluzioni circuitali proposte su quel sito mi hanno lasciato piuttosto perplesso...
Si chiama "progettazione estrema" (ne sono un appassionato) ovvero l'arte di spremere oltre ogni limite (ma senza perdere affidabilità) le funzionalità dei componenti per (in genere) riuscire a fare le stesse funzioni ma in modo più semplice ed economico.
Poi, c'è chi ci è riuscito ... chi meno ...
Bye
Ser.Tom0
voti
Relativamente ad una soluzione digitale (con un 40xx) leggi questo http://www.electroyou.it/forum/viewtopic.php?f=51&t=52056
Bye
Ser.Tom
Bye
Ser.Tom0
voti
Ragazzi, grazie per le risposte.... ho risolto con questo schema:
http://www.webalice.it/crapellavittorio/electronic/4016_Set_Reset.gif
Per stefanob70:
http://elettroportale.altervista.org/Bistabile4017.html
ma ci sono anche altri schemi....
http://www.webalice.it/crapellavittorio/electronic/4016_Set_Reset.gif
stefanob70 ha scritto:Scusa ma il CD4017 e' un contatore a decade che utilizzo puo' avere con il tuo circuito?
Per applicazioni di tipo On/Off puoi utilizzare un classico bistabile con NE555.
Per stefanob70:
http://elettroportale.altervista.org/Bistabile4017.html
ma ci sono anche altri schemi....
-

machopicho
16 7 - Frequentatore

- Messaggi: 114
- Iscritto il: 11 feb 2013, 19:29
8 messaggi
• Pagina 1 di 1
Chi c’è in linea
Visitano il forum: Nessuno e 48 ospiti

Elettrotecnica e non solo (admin)
Un gatto tra gli elettroni (IsidoroKZ)
Esperienza e simulazioni (g.schgor)
Moleskine di un idraulico (RenzoDF)
Il Blog di ElectroYou (webmaster)
Idee microcontrollate (TardoFreak)
PICcoli grandi PICMicro (Paolino)
Il blog elettrico di carloc (carloc)
DirtEYblooog (dirtydeeds)
Di tutto... un po' (jordan20)
AK47 (lillo)
Esperienze elettroniche (marco438)
Telecomunicazioni musicali (clavicordo)
Automazione ed Elettronica (gustavo)
Direttive per la sicurezza (ErnestoCappelletti)
EYnfo dall'Alaska (mir)
Apriamo il quadro! (attilio)
H7-25 (asdf)
Passione Elettrica (massimob)
Elettroni a spasso (guidob)
Bloguerra (guerra)


