Buongiorno e buona Domenica a tutti!
Sto per la prima volta imbattendomi nei motori passo-passo e, volendo realizzare un progettino, son partito dalla realizzazione della logica di controllo del driver realizzata con un PIC montato su una demoboard di mia realizzazione.
Il circuito pilota, fondamentalmente, costituisce una semplice interfaccia corredata di 3 pulsanti e 5 led. Due pulsanti impartiscono il senso di rotazione (oraria e antioraria) e il terzo un sistema di frenata: quando si rilasciano i pulsanti per la rotazione non viene inviato alcun segnale al driver e quindi il motore è libero di poter girare, il sistema di frenata, una volta attivato, consente di inviare un impulso che tende a bloccare lo stepper nell'ultima posizione. Un'analogia potrebbe essere la spia sul cruscotto col punto esclamativo quando si tira il freno a mano. Ho inserito una segnalazione tramite un led lampeggiante nel caso in cui non sia possibile inserire il freno.
Per avere un riscontro visivo ho inserito i LED: 4 (verdi) mostrano la sequenza degli impulsi che vengono inviati al driver e l'altro (rosso) lo stato del freno.
Durante tutta la fase di implementazione e debugging del codice ho alimentato il circuito tramite il PICkit fino all'ottenimento dei risultati voluti; ultimato il processo ho staccato il PICkit e inserito l'alimentatore sulla breadboard ma, quando ho dato tensione la logica sembrava impazzita e non si comportava come avrebbe dovuto.
A riguardo ho fatto un video che illustra prima il normale funzionamento e poi, al cambio di alimentatore, l'anomalia. All'avvio del circuito, il PIC esegue una sorta di demo.
Secondo voi, a cosa può essere dovuta?
PS: se necessitate di ulteriori dettagli chiedetemi pure.
Anomalia alimentazione
Moderatore:
Paolino
43 messaggi
• Pagina 1 di 5 • 1, 2, 3, 4, 5
0
voti
0
voti
Credo che tu abbia dei disturbi sull'alimentazione.
O la tensione è troppo bassa, anche se penso e spero che tu abbia dimensionato bene il circuito di alimentazione.
Se hai dei disturbi questi non si notano perché il PICKit fornisce il suo buon contributo alimentando il circuito.
Quando lo togli va in crisi.
Hai inserito i condensatori di bypass vicino ai pin di alimentazione del PIC?
EDIT: prova con l'alimentatore collegato assieme al PICKit3 se puoi.
Comunque alimentare i circuiti con il solo programmatore non è una bella idea.
O la tensione è troppo bassa, anche se penso e spero che tu abbia dimensionato bene il circuito di alimentazione.
Se hai dei disturbi questi non si notano perché il PICKit fornisce il suo buon contributo alimentando il circuito.
Quando lo togli va in crisi.
Hai inserito i condensatori di bypass vicino ai pin di alimentazione del PIC?
EDIT: prova con l'alimentatore collegato assieme al PICKit3 se puoi.
Comunque alimentare i circuiti con il solo programmatore non è una bella idea.
0
voti
Per quanto riguarda il dimensionamento dell'alimentazione non ci sono problemi: ho alimentato il circuito da 3.3 a 5V ottenendo lo stesso risultato.
Lasciando il PICkit inserito come suggerito il problema non si verifica quindi tramite l'ICSP stabilizza il circuito. Il fatto è che di bypass ce ne sono ben 3: uno sull'alimentatore della breadboard, uno sulla breadbord stessa vicina al connettore dell'alimentazione verso la demoboard e uno sulla demoboard il più vicino possibile ai pin di alimentazione del PIC. I condensatori sono dei poliestere da 0.1uF.
A riprova che non fosse un problema dell'alimentatore per la breadboard ho montato al volo un 7805 sulla breadboard e il problema si verifica ancora. Per esclusione, c'è qualcosa che non va sulla demoboard.
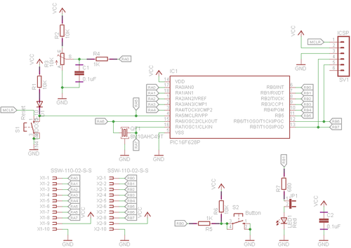
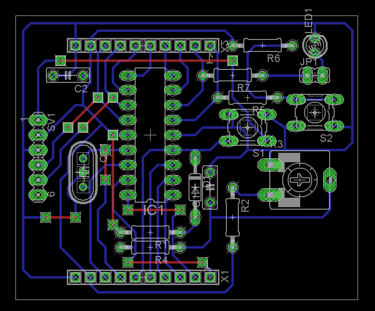
Se posto schema e PCB mi potreste dare una mano a risolverlo?
Grazie infinite.
Lasciando il PICkit inserito come suggerito il problema non si verifica quindi tramite l'ICSP stabilizza il circuito. Il fatto è che di bypass ce ne sono ben 3: uno sull'alimentatore della breadboard, uno sulla breadbord stessa vicina al connettore dell'alimentazione verso la demoboard e uno sulla demoboard il più vicino possibile ai pin di alimentazione del PIC. I condensatori sono dei poliestere da 0.1uF.
A riprova che non fosse un problema dell'alimentatore per la breadboard ho montato al volo un 7805 sulla breadboard e il problema si verifica ancora. Per esclusione, c'è qualcosa che non va sulla demoboard.
Se posto schema e PCB mi potreste dare una mano a risolverlo?
Grazie infinite.
0
voti
Certo, posta una immagine delle piste del PCB ed anche uno schema del circuito, vediamo assieme ad altri utenti se c'è qualche problema.
Non hai un oscilloscopio vero? Altrimenti hai provato a verficare, con il multimetro, a misurare possibili variazioni di tensione sulla linea di alimentazione ?
Non hai un oscilloscopio vero? Altrimenti hai provato a verficare, con il multimetro, a misurare possibili variazioni di tensione sulla linea di alimentazione ?
0
voti
Grazie mille
Purtroppo no
è l'unica cosa che mi manca per avere un minilab al completo.
Preparo il materiale e lo posto.
Purtroppo no
Preparo il materiale e lo posto.
0
voti
SI, praticamente senza carico ho una tensione di 5V esatti. Applicando il carico, con il PIC in idle rilevo delle oscillazioni tra 4.99V e 5V. Intervenendo sui pulsanti o in demo, quindi facendo accendere i LED, la tensione scende fino a 4.7V.
EDIT: Questo con il PICkit connesso; se lo rimuovo ho 5V stabili in idle
EDIT: Questo con il PICkit connesso; se lo rimuovo ho 5V stabili in idle
Ultima modifica di
lostsheep il 12 ott 2014, 17:41, modificato 1 volta in totale.
0
voti
lostsheep ha scritto: quindi facendo accendere i LED, la tensione scende fino a 4.7V.
Quanta corrente consuma il circuito ? Ossia tutto quello che c'è dopo il regolatore di tensione.
0
voti
Ho rilevato correnti che vanno da 45mA con tutto acceso a 8mA in idle.
43 messaggi
• Pagina 1 di 5 • 1, 2, 3, 4, 5
Torna a Realizzazioni, interfacciamento e nozioni generali.
Chi c’è in linea
Visitano il forum: Nessuno e 15 ospiti

Elettrotecnica e non solo (admin)
Un gatto tra gli elettroni (IsidoroKZ)
Esperienza e simulazioni (g.schgor)
Moleskine di un idraulico (RenzoDF)
Il Blog di ElectroYou (webmaster)
Idee microcontrollate (TardoFreak)
PICcoli grandi PICMicro (Paolino)
Il blog elettrico di carloc (carloc)
DirtEYblooog (dirtydeeds)
Di tutto... un po' (jordan20)
AK47 (lillo)
Esperienze elettroniche (marco438)
Telecomunicazioni musicali (clavicordo)
Automazione ed Elettronica (gustavo)
Direttive per la sicurezza (ErnestoCappelletti)
EYnfo dall'Alaska (mir)
Apriamo il quadro! (attilio)
H7-25 (asdf)
Passione Elettrica (massimob)
Elettroni a spasso (guidob)
Bloguerra (guerra)

