Ciao ragazzi,
stavo studiando un particolare filtro di Baxandall attivo a transistor e studiando studiando mi sono un po' impicciato...
volevo chiedervi se conoscete e potete postare qualche link che spieghi "bene" in che modo agisca questo filtro.
Per "bene" intendo una spiegazione che tenga conto della funzione di trasferimento con relativi poli e zeri e non solo ragionamenti sulle costanti di tempo...
il miglior documento che ho personalmente trovato a tal proposito risulta questo:
http://www2.units.it/marsi/elettronica2 ... /mixer.pdf
il problema e che per il funzionamento della regolazione delle alte frequenze mi risulta poco approfondito e un po' troppo generico...
invece il funzionamento della regolazione delle basse frequenze è il tipo di analisi che starei cercando.
ciao
Baxandall 2 Bande Attivo
Moderatori:
carloc,
g.schgor,
BrunoValente,
IsidoroKZ
5 messaggi
• Pagina 1 di 1
0
voti
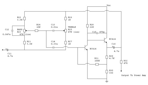
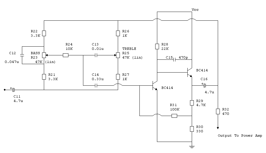
Per essere più esplicito ho ridisegnato lo schema di mio interesse con Fidocad.
Questo circuito è un filtro di Baxandall attivo che usa come stadio di amplificazione 2 transistor.
Il primo è un emettitore comune ed il secondo è un collettore comune.
L'emettitore comune inverte il segnale ma un precedente stadio di amplificazione fa lo stesso quindi in uscita non avremo problemi in quanto il segnale d'uscita sarà in fase con quello di ingresso.
Ho diversi dubbi però...
1) tra i due transistor vi è una controreazione di tensione in tensione... potrei dunque considerare il ruolo di questa controreazione ininfluente nel funzionamento del filtro stesso?
(considerando quindi R31, R29 e R30 ininfluenti per il filtro)
2) in che modo la capacità C4 interviene sul filtro?
3) in che modo la capacità C16 e la resistenza R32 intervengono sul filtro?
Il mio principale obbiettivo è ricavare la funzione di trasferimento del filtro sia per il Pot. Bass sia per il Pot. Treble, cosi per capire in che modo varia la risposta in frequenza a seconda dei valori assunti dal potenziometro. Per riuscire in questo compito volevo semplificare il circuito ma trovo delle difficoltà.
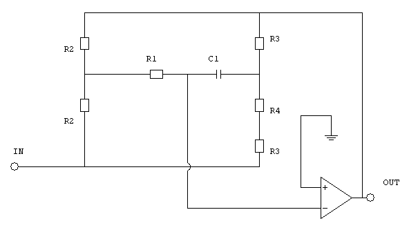
Avevo ipotizzato uno schema del genere
Anche in questo caso però non sono riuscito a fare molto...
Potreste darmi qualche suggerimento per studiare il circuito? Qualche dritta?
ciao
Questo circuito è un filtro di Baxandall attivo che usa come stadio di amplificazione 2 transistor.
Il primo è un emettitore comune ed il secondo è un collettore comune.
L'emettitore comune inverte il segnale ma un precedente stadio di amplificazione fa lo stesso quindi in uscita non avremo problemi in quanto il segnale d'uscita sarà in fase con quello di ingresso.
Ho diversi dubbi però...
1) tra i due transistor vi è una controreazione di tensione in tensione... potrei dunque considerare il ruolo di questa controreazione ininfluente nel funzionamento del filtro stesso?
(considerando quindi R31, R29 e R30 ininfluenti per il filtro)
2) in che modo la capacità C4 interviene sul filtro?
3) in che modo la capacità C16 e la resistenza R32 intervengono sul filtro?
Il mio principale obbiettivo è ricavare la funzione di trasferimento del filtro sia per il Pot. Bass sia per il Pot. Treble, cosi per capire in che modo varia la risposta in frequenza a seconda dei valori assunti dal potenziometro. Per riuscire in questo compito volevo semplificare il circuito ma trovo delle difficoltà.
Avevo ipotizzato uno schema del genere
Anche in questo caso però non sono riuscito a fare molto...
Potreste darmi qualche suggerimento per studiare il circuito? Qualche dritta?
ciao
0
voti
ciao
ho fatto un ipotesi...diciamo che la reazione che c'è tra i due transistor è una reazione di corrente in tensione (corrente in ingresso- tensione in uscita) dove la rete di reazione è data da R31.
Avendo però R31 un valore decisamente molto alto la corrente di feedback sarà molto piccola ed è per questo che avremo in gioco delle correnti molto molto piccole.
Dunque, secondo il mio ragionamento, avremo un guadagno ad anello aperto molto simile a quello ad anello chiuso che sarà circa pari a 350 [lin]
avendo una corrente in ingresso molto piccola ed una reazione data da un valore di beta molto piccolo posso considerare lo schema da me disegnato semplicemente in questo modo?
in questo modo avrei trascurato C14, C16 e R32 ed avrei sostituito tutto il blocco dei due transistor come un blocco operazionale ideale...
che ne dite, è lecita questa sostituzione una volta fatti questi presupposti?
ho fatto un ipotesi...diciamo che la reazione che c'è tra i due transistor è una reazione di corrente in tensione (corrente in ingresso- tensione in uscita) dove la rete di reazione è data da R31.
Avendo però R31 un valore decisamente molto alto la corrente di feedback sarà molto piccola ed è per questo che avremo in gioco delle correnti molto molto piccole.
Dunque, secondo il mio ragionamento, avremo un guadagno ad anello aperto molto simile a quello ad anello chiuso che sarà circa pari a 350 [lin]
avendo una corrente in ingresso molto piccola ed una reazione data da un valore di beta molto piccolo posso considerare lo schema da me disegnato semplicemente in questo modo?
in questo modo avrei trascurato C14, C16 e R32 ed avrei sostituito tutto il blocco dei due transistor come un blocco operazionale ideale...
che ne dite, è lecita questa sostituzione una volta fatti questi presupposti?
0
voti
nonostante a quanto pare questo argomento non susciti il vostro interesse continuerò a scrivere...
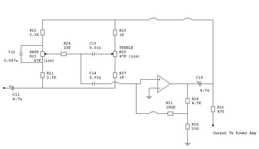
studiando il circuito di Baxandall attivo, avendo sostituito all'amplificatore di transimpedenza un amplificatore operazionale in configurazione invertente, come l'ultimo circuito che vi ho postato, ho fatto i miei ragionamenti per cercare di ricavare la funzione di trasferimento legata al potenziometro degli alti in modo da ottenere i zeri ed i poli necessari per trovare le diverse frequenze di taglio.
Consideriamo solo i due casi estremi, ovvero quando il potenziometro degli alti è al massimo e quando è al minimo.
Ricordiamo che per un filtro di Baxandall la rete di resistenze del comando dei bassi influenza il funzionamento del filtro degli alti, mentre non vale il contrario, quindi posso sintetizzare la rete del potenziometro dei bassi nel modo disegnato. In questo caso, trovandoci di fronte un amplificatore invertente avremo che il guadagno, in condizioni ideali, è semplicemente.

Ovviamente questa formula fa riferimento ad uno schema generale dove R1 è la resistenza che è posta tra l'ingresso del circuito ed il piedino dell'OPA e R2 è la resistenza, di controreazione, posta tra il piedino dell'OPA e l'uscita dell'OPA stesso.
Detto questo cerchiamo quindi i valori di queste resistenze nel circuito che vi ho mostrato.
Essendo R4 il valore massimo del potenziometro ed essendo per la stragrande maggioranza dei filtri di Baxandall, oserei dire tutti ma non vorrei dire sciocchezze, R4>>R2 e R4>>R3 ipotizziamo che la maggior parte della corrente che scorre dall'ingresso al piedino invertente passa solo per il ramo di R2 e quindi la Req = R1 + R2
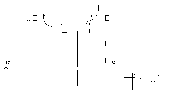
Per ricavare la resistenza equivalente posta tra il piedino invertente e l'uscita basta considerare il percorso della corrente e fare i dovuti conti


considero dunque il parallelo tra queste 2 resistenze ed ottengo

ed utilizzando la formula ideale per il guadagno dell'amplificatore invertente ottengo

Ho quindi un polo ed uno zero che mi garantiranno di sapere in che punto c'è il taglio in frequenza.
Secondo però quanto riportato in questo sito però ho fatto male i conti...
http://headwize.com/?page_id=741
perché viene riportato nell'espressione della frequenza di taglio il valore 2R1 e non semplicemente R1???
(nel circuito del sito in questione R1 = R7 )
Questo è il mio grande dilemma!!!
Ovviamente il discorso vale anche in senso inverso, basterà scambiare il polo con lo zero...
Per il resto vi sembra giusto come ragionamento???
Cosa potrei aver trascurato o troppo semplificato???
studiando il circuito di Baxandall attivo, avendo sostituito all'amplificatore di transimpedenza un amplificatore operazionale in configurazione invertente, come l'ultimo circuito che vi ho postato, ho fatto i miei ragionamenti per cercare di ricavare la funzione di trasferimento legata al potenziometro degli alti in modo da ottenere i zeri ed i poli necessari per trovare le diverse frequenze di taglio.
Consideriamo solo i due casi estremi, ovvero quando il potenziometro degli alti è al massimo e quando è al minimo.
Ricordiamo che per un filtro di Baxandall la rete di resistenze del comando dei bassi influenza il funzionamento del filtro degli alti, mentre non vale il contrario, quindi posso sintetizzare la rete del potenziometro dei bassi nel modo disegnato. In questo caso, trovandoci di fronte un amplificatore invertente avremo che il guadagno, in condizioni ideali, è semplicemente.

Ovviamente questa formula fa riferimento ad uno schema generale dove R1 è la resistenza che è posta tra l'ingresso del circuito ed il piedino dell'OPA e R2 è la resistenza, di controreazione, posta tra il piedino dell'OPA e l'uscita dell'OPA stesso.
Detto questo cerchiamo quindi i valori di queste resistenze nel circuito che vi ho mostrato.
Essendo R4 il valore massimo del potenziometro ed essendo per la stragrande maggioranza dei filtri di Baxandall, oserei dire tutti ma non vorrei dire sciocchezze, R4>>R2 e R4>>R3 ipotizziamo che la maggior parte della corrente che scorre dall'ingresso al piedino invertente passa solo per il ramo di R2 e quindi la Req = R1 + R2
Per ricavare la resistenza equivalente posta tra il piedino invertente e l'uscita basta considerare il percorso della corrente e fare i dovuti conti


considero dunque il parallelo tra queste 2 resistenze ed ottengo

ed utilizzando la formula ideale per il guadagno dell'amplificatore invertente ottengo

Ho quindi un polo ed uno zero che mi garantiranno di sapere in che punto c'è il taglio in frequenza.
Secondo però quanto riportato in questo sito però ho fatto male i conti...
http://headwize.com/?page_id=741
perché viene riportato nell'espressione della frequenza di taglio il valore 2R1 e non semplicemente R1???
(nel circuito del sito in questione R1 = R7 )
Questo è il mio grande dilemma!!!
Ovviamente il discorso vale anche in senso inverso, basterà scambiare il polo con lo zero...
Per il resto vi sembra giusto come ragionamento???
Cosa potrei aver trascurato o troppo semplificato???
5 messaggi
• Pagina 1 di 1
Chi c’è in linea
Visitano il forum: Nessuno e 49 ospiti

Elettrotecnica e non solo (admin)
Un gatto tra gli elettroni (IsidoroKZ)
Esperienza e simulazioni (g.schgor)
Moleskine di un idraulico (RenzoDF)
Il Blog di ElectroYou (webmaster)
Idee microcontrollate (TardoFreak)
PICcoli grandi PICMicro (Paolino)
Il blog elettrico di carloc (carloc)
DirtEYblooog (dirtydeeds)
Di tutto... un po' (jordan20)
AK47 (lillo)
Esperienze elettroniche (marco438)
Telecomunicazioni musicali (clavicordo)
Automazione ed Elettronica (gustavo)
Direttive per la sicurezza (ErnestoCappelletti)
EYnfo dall'Alaska (mir)
Apriamo il quadro! (attilio)
H7-25 (asdf)
Passione Elettrica (massimob)
Elettroni a spasso (guidob)
Bloguerra (guerra)