Salve, ho un problema con il comportamento di un motorino e non ne sto venendo fuori.
Il motorino è questo: Motorino.
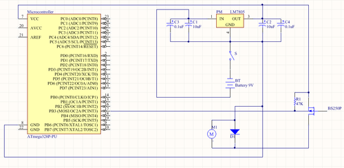
Dal pin 17 del microcontrollore esce un segnale PWM.
Nel circuito 1 il pin 17 alimenta direttamente il motorino, e questo assume il comportamento desiderato.
Video Circuito 1.
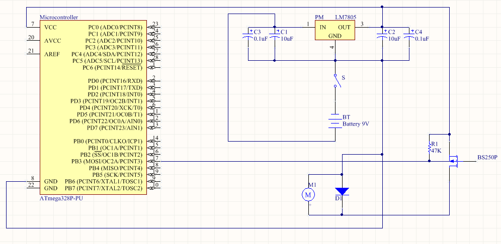
Nel circuito 2 invece uso un mosfet a canale P, il pin 17 lo uso per controllare il mosfet e la fase del segnale PWM è invertita, ma il motorino assume un comportamento irregolare.
Video Circuito 2.
Chiedo aiuto.
Pilotaggio motorino vibrante
Moderatori:
carloc,
g.schgor,
BrunoValente,
IsidoroKZ
0
voti
Si, fa in modo che il gate rimanga alla tensione del source (+5 volt) e il mosfet rimanga interdetto.
-

ultrasound91
318 2 4 6 - Disattivato su sua richiesta
- Messaggi: 700
- Iscritto il: 26 ago 2014, 21:02
0
voti
Accenderei l'oscilloscopio, a occhio non vedo nulla di strano.
Prova a togliere R1, male non fa, tanto sei su una porta del micro che non sara' mai dangling.
Guarda con l'oscilloscopio il gate, 5V sono un po' al limite
Prova a togliere R1, male non fa, tanto sei su una porta del micro che non sara' mai dangling.
Guarda con l'oscilloscopio il gate, 5V sono un po' al limite
0
voti
Senza resistenza il comportamento è simile.
L'oscilloscopio non ce l'ho, andrò da qualcuno che ce l'ha.
L'oscilloscopio non ce l'ho, andrò da qualcuno che ce l'ha.
-

ultrasound91
318 2 4 6 - Disattivato su sua richiesta
- Messaggi: 700
- Iscritto il: 26 ago 2014, 21:02
0
voti
Prova a collegare il diodo nel modo più diretto possibile al motore.
Almeno tra i coccodrilli che si vedono nel video
Almeno tra i coccodrilli che si vedono nel video
-

AlbertoBianchi
2.009 3 5 - Master

- Messaggi: 836
- Iscritto il: 4 dic 2014, 18:30
- Località: Lastra a Signa (FI)
0
voti
Il diodo c'è, sta sulla breadboard. Ho comunque inviato un messaggio al venditore del motorino, visto che offre anche supporto tecnico: "If you need technical support, remember that we are here to help! Please contact us via phone or email us. We usually respond to email enquiries in a couple of hours."
-

ultrasound91
318 2 4 6 - Disattivato su sua richiesta
- Messaggi: 700
- Iscritto il: 26 ago 2014, 21:02
0
voti
Non è la stessa cosa, i fili sono lunghi...
Non occorre che togli quello sulla basetta, basta che ne aggiungi uno tra i coccodrilli
Non occorre che togli quello sulla basetta, basta che ne aggiungi uno tra i coccodrilli
-

AlbertoBianchi
2.009 3 5 - Master

- Messaggi: 836
- Iscritto il: 4 dic 2014, 18:30
- Località: Lastra a Signa (FI)
0
voti
Diodo spostato sui coccodrilli. Il comportamento è rimasto immutato.
-

ultrasound91
318 2 4 6 - Disattivato su sua richiesta
- Messaggi: 700
- Iscritto il: 26 ago 2014, 21:02
0
voti
1) Descrivi l'esatto comportamento del motore.
2) Perché affermi che il problema risiede nell'uso del mosfet?
3) Quel mosfet è adatto per il range di tensioni di esercizio e di gate?
4) Lo schema esatto di collegamento del microprocessore per favore.
5) Perché vuoi comandare quel motorino con una tensione in PWM?
2) Perché affermi che il problema risiede nell'uso del mosfet?
3) Quel mosfet è adatto per il range di tensioni di esercizio e di gate?
4) Lo schema esatto di collegamento del microprocessore per favore.
5) Perché vuoi comandare quel motorino con una tensione in PWM?
-

Candy
32,5k 7 10 13 - CRU - Account cancellato su Richiesta utente
- Messaggi: 10123
- Iscritto il: 14 giu 2010, 22:54
Chi c’è in linea
Visitano il forum: Nessuno e 62 ospiti

Elettrotecnica e non solo (admin)
Un gatto tra gli elettroni (IsidoroKZ)
Esperienza e simulazioni (g.schgor)
Moleskine di un idraulico (RenzoDF)
Il Blog di ElectroYou (webmaster)
Idee microcontrollate (TardoFreak)
PICcoli grandi PICMicro (Paolino)
Il blog elettrico di carloc (carloc)
DirtEYblooog (dirtydeeds)
Di tutto... un po' (jordan20)
AK47 (lillo)
Esperienze elettroniche (marco438)
Telecomunicazioni musicali (clavicordo)
Automazione ed Elettronica (gustavo)
Direttive per la sicurezza (ErnestoCappelletti)
EYnfo dall'Alaska (mir)
Apriamo il quadro! (attilio)
H7-25 (asdf)
Passione Elettrica (massimob)
Elettroni a spasso (guidob)
Bloguerra (guerra)
