sensore temperatura umidità
6 messaggi
• Pagina 1 di 1
0
voti
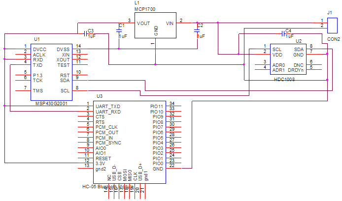
Salve a tutti, ho intenzione di creareun misuratore di temperatura e umidità e interfacciato tramite bluethoot e ho trovato su internet questo schematico che utilizza un sensore ed un microprocessore che vanno bene per le mie specifiche, volevo sapere come mai usa un regolatore di tensione, l'mcp1700 e se i collegamenti sono più o meno corretti. Credo non sia un progetto completo, ma volevo sapere se in linea di massima è corretto per poter trarne spunto..grazie anticiptamente
Ultima modifica di
lillo il 14 gen 2015, 12:48, modificato 1 volta in totale.
Motivazione: Argomento spostato in Sensoristica.
Motivazione: Argomento spostato in Sensoristica.
-

PIERGIUSEPPE90
1 3 - CRU - Account cancellato su Richiesta utente
- Messaggi: 40
- Iscritto il: 10 mag 2011, 0:43
0
voti
Mi sembra che il ground del regolatore di tensione e del micro non siano collegati correttamente.
Il regolatore di tensione serve (credo) perche' un integrato lavora a 5V e gli altri due a 3.3V .
Il regolatore di tensione serve (credo) perche' un integrato lavora a 5V e gli altri due a 3.3V .
Per usare proficuamente un simulatore, bisogna sapere molta più elettronica di lui
Plug it in - it works better!
Il 555 sta all'elettronica come Arduino all'informatica! (entrambi loro malgrado)
Se volete risposte rispondete a tutte le mie domande
Plug it in - it works better!
Il 555 sta all'elettronica come Arduino all'informatica! (entrambi loro malgrado)
Se volete risposte rispondete a tutte le mie domande
1
voti
ora controllo bene il regolatore. Ho notato un'altra cosa, cioè che il modulo bluethoot richiede comunicazione uart e il sensorre l'I^2c, ma non riesco a capire dal datasheet se il microcontrollore li gestisce entrambi o meno
-

PIERGIUSEPPE90
1 3 - CRU - Account cancellato su Richiesta utente
- Messaggi: 40
- Iscritto il: 10 mag 2011, 0:43
0
voti
C'è un cortocircuito tra una linea della UART e il 3.3 V.
Alimentando il sensore a 5 V devi verificare se i pin del 430 sono 5 V-compatible.
La soluzione piú semplice sarebbe alimentare anche il sensore a 3.3 V.
I pin per la selezione dell'address non puoi lasciarli (stando al datasheet) flottanti.
In generale per comunicazioni point-to-point è preferibile un'interfaccia SPI (piú robusta).
Oppure puoi usare la I2C avendo l'accortezza di alimentare il sensore tramite un GPIO del microcontroller (visto che consuma 1.2 uA dovresti farcela anche senza transistor). Il problema è che se uno degli elemtenti sul bus I2C si blocca tenendo il bus basso, tutti gli altri attori non hanno piú la possibilità di comunicare. Con questo stratagemma il microcontroller può rilevare questo stato e resettare il sensore.
In SPI invece hai sempre la possibilità di mandare un comando di reset tramite il canale MOSI o, alla peggio, tirando su il CS il 99 % dei chip mandano il driver sulla linea dati in Hi-Z.
Boiler
Alimentando il sensore a 5 V devi verificare se i pin del 430 sono 5 V-compatible.
La soluzione piú semplice sarebbe alimentare anche il sensore a 3.3 V.
I pin per la selezione dell'address non puoi lasciarli (stando al datasheet) flottanti.
In generale per comunicazioni point-to-point è preferibile un'interfaccia SPI (piú robusta).
Oppure puoi usare la I2C avendo l'accortezza di alimentare il sensore tramite un GPIO del microcontroller (visto che consuma 1.2 uA dovresti farcela anche senza transistor). Il problema è che se uno degli elemtenti sul bus I2C si blocca tenendo il bus basso, tutti gli altri attori non hanno piú la possibilità di comunicare. Con questo stratagemma il microcontroller può rilevare questo stato e resettare il sensore.
In SPI invece hai sempre la possibilità di mandare un comando di reset tramite il canale MOSI o, alla peggio, tirando su il CS il 99 % dei chip mandano il driver sulla linea dati in Hi-Z.
Boiler
1
voti
E del piedino DVSS del micro che va solo a condensatori ne vogliamo parlare? 
Per usare proficuamente un simulatore, bisogna sapere molta più elettronica di lui
Plug it in - it works better!
Il 555 sta all'elettronica come Arduino all'informatica! (entrambi loro malgrado)
Se volete risposte rispondete a tutte le mie domande
Plug it in - it works better!
Il 555 sta all'elettronica come Arduino all'informatica! (entrambi loro malgrado)
Se volete risposte rispondete a tutte le mie domande
6 messaggi
• Pagina 1 di 1
Chi c’è in linea
Visitano il forum: Nessuno e 0 ospiti

Elettrotecnica e non solo (admin)
Un gatto tra gli elettroni (IsidoroKZ)
Esperienza e simulazioni (g.schgor)
Moleskine di un idraulico (RenzoDF)
Il Blog di ElectroYou (webmaster)
Idee microcontrollate (TardoFreak)
PICcoli grandi PICMicro (Paolino)
Il blog elettrico di carloc (carloc)
DirtEYblooog (dirtydeeds)
Di tutto... un po' (jordan20)
AK47 (lillo)
Esperienze elettroniche (marco438)
Telecomunicazioni musicali (clavicordo)
Automazione ed Elettronica (gustavo)
Direttive per la sicurezza (ErnestoCappelletti)
EYnfo dall'Alaska (mir)
Apriamo il quadro! (attilio)
H7-25 (asdf)
Passione Elettrica (massimob)
Elettroni a spasso (guidob)
Bloguerra (guerra)

