Salve,
con questo circuito voglio regolare una tensione DC con un segnale PWM ...
Non mi funziona.... qualcuno gentilmente mi può aiutare, grazie.
Regolazione tensione DC con PWM
Moderatori:
carloc,
g.schgor,
BrunoValente,
IsidoroKZ
6 messaggi
• Pagina 1 di 1
2
voti
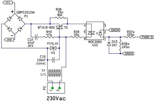
Scusa, dove hai trovato quello schema?
Il MOC3083 è un optosolatore zero-crossing,
quindi lascia passare solo semionde che
corrispondono al comando d'ingresso.
Vuoi spiegarci che tipo di regolazione intendi fare?
Il MOC3083 è un optosolatore zero-crossing,
quindi lascia passare solo semionde che
corrispondono al comando d'ingresso.
Vuoi spiegarci che tipo di regolazione intendi fare?
0
voti
Salve,
grazie dell'interessamento...
ho trovato questo schema su internet ma comunque è simile a quello presente nel datasheet a pag 7...
http://pdf1.alldatasheet.com/datasheet- ... C3083.html
grazie dell'interessamento...
ho trovato questo schema su internet ma comunque è simile a quello presente nel datasheet a pag 7...
http://pdf1.alldatasheet.com/datasheet- ... C3083.html
2
voti
Il circuito in questione controlla un'alternata
a "tutto-o-niente", cioè non parzializza le semionde.
Il risultato dopo il ponte è una serie di semionde positive
(quindi tensione continua al massimo) oppure
nessuna semionda...
La tensione "continua" in uscita è dunque in realtà
solo unidirezionale e pulsante.
Per questo chiedevo che utilizzazione pensi di farne.
a "tutto-o-niente", cioè non parzializza le semionde.
Il risultato dopo il ponte è una serie di semionde positive
(quindi tensione continua al massimo) oppure
nessuna semionda...
La tensione "continua" in uscita è dunque in realtà
solo unidirezionale e pulsante.
Per questo chiedevo che utilizzazione pensi di farne.
2
voti
Bisognerebbe cominciare a vedere cosa non funziona.
Con il comando permanente dell'optoisolatore,
il triac conduce?
PS. Mi viene un dubbio: hai messo un carico
sull'uscita in continua o misuri solo
la tensione "a vuoto"?
Con il comando permanente dell'optoisolatore,
il triac conduce?
PS. Mi viene un dubbio: hai messo un carico
sull'uscita in continua o misuri solo
la tensione "a vuoto"?
6 messaggi
• Pagina 1 di 1
Chi c’è in linea
Visitano il forum: Google [Bot] e 110 ospiti

Elettrotecnica e non solo (admin)
Un gatto tra gli elettroni (IsidoroKZ)
Esperienza e simulazioni (g.schgor)
Moleskine di un idraulico (RenzoDF)
Il Blog di ElectroYou (webmaster)
Idee microcontrollate (TardoFreak)
PICcoli grandi PICMicro (Paolino)
Il blog elettrico di carloc (carloc)
DirtEYblooog (dirtydeeds)
Di tutto... un po' (jordan20)
AK47 (lillo)
Esperienze elettroniche (marco438)
Telecomunicazioni musicali (clavicordo)
Automazione ed Elettronica (gustavo)
Direttive per la sicurezza (ErnestoCappelletti)
EYnfo dall'Alaska (mir)
Apriamo il quadro! (attilio)
H7-25 (asdf)
Passione Elettrica (massimob)
Elettroni a spasso (guidob)
Bloguerra (guerra)


