Ciao a tutti. Devo realizzare un preamplificatore per una capsula microfonica electret a 2 fili. Questo preampli deve essere abbastanza sensibile in modo da poter captare tutti i segnali nel campo del udibile 10Hz - 10kHz anche a distanza di 5m.
Il circuito deve essere alimentato con minimo 3x1.5V = 4.5V oppure 4x1.2V = 4.8V (batterie ricaricabili NiMH).
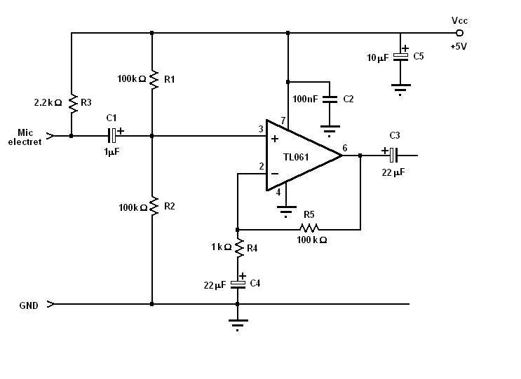
Ho fatto il seguente schema utilizzante il TL061:
Secondo voi può andare bene ?
Provandolo su breadboard e misurando il segnale in uscita (vedi uscita da C3), in assenza di segnale (nel limite del possibile) leggo un segnale di +- 0.06mV. Se pronuncio la vocale A, leggo un valore di +- 0.2mV.
Secondo Voi si può migliorare l'amplificazione del segnale utile ?
Devo poi trovare un modo che un semplice neurone riesca a dare una interpretazione al segnale udito, per esempio suono gradevole o sgradevole. Come potrei realizzarlo ?
Un preampli microfonico sensibile
Moderatori:
carloc,
g.schgor,
BrunoValente,
IsidoroKZ
10 messaggi
• Pagina 1 di 1
0
voti
0
voti
Troll

"Non farei mai parte di un club che accettasse la mia iscrizione" (G. Marx)
-

claudiocedrone
21,3k 4 7 9 - Master EY

- Messaggi: 15300
- Iscritto il: 18 gen 2012, 13:36
0
voti
Ma anche no! Potrebbe essere uno studente con le idee non molto chiare.
Il primo suggerimento e` di usare un operazionale rail to rail, cosi` non sei limitato come dinamica, ammesso che la dinamica sia un problema.
Il primo suggerimento e` di usare un operazionale rail to rail, cosi` non sei limitato come dinamica, ammesso che la dinamica sia un problema.
Per usare proficuamente un simulatore, bisogna sapere molta più elettronica di lui
Plug it in - it works better!
Il 555 sta all'elettronica come Arduino all'informatica! (entrambi loro malgrado)
Se volete risposte rispondete a tutte le mie domande
Plug it in - it works better!
Il 555 sta all'elettronica come Arduino all'informatica! (entrambi loro malgrado)
Se volete risposte rispondete a tutte le mie domande
1
voti

"Non farei mai parte di un club che accettasse la mia iscrizione" (G. Marx)
-

claudiocedrone
21,3k 4 7 9 - Master EY

- Messaggi: 15300
- Iscritto il: 18 gen 2012, 13:36
0
voti
Grazie a tutti per le vostre risposte. Provvederò a migliorare il preampli. Sì, non ho messo volutamente il filtro passa basso per la frequenza di taglio superiore (C in parallelo alla resistenza di reazione) perché volevo vedere come si comportava il circuito.
Per la resistenza da 4.7k posso provare a vedere cosa cambia. Il TL061 va bene per la singola alimentazione da 4.5 - 4.8V ?
Ho parlato di un neurone, intendendo che voglio inserire una qualche forma di capacità di discernimento, ma non di 1 solo neurone di numero ? Devo ancora capire bene come procedere, sono solo in fase di test e di capire dove andare a parare.
Al momento ho fatto un robot rover capace di esprimere azione di amore, odio, curiosità e timore usando solo la fonte luminosa, ora volevo fare altrettanto con il suono.
Per la resistenza da 4.7k posso provare a vedere cosa cambia. Il TL061 va bene per la singola alimentazione da 4.5 - 4.8V ?
Ho parlato di un neurone, intendendo che voglio inserire una qualche forma di capacità di discernimento, ma non di 1 solo neurone di numero ? Devo ancora capire bene come procedere, sono solo in fase di test e di capire dove andare a parare.
Al momento ho fatto un robot rover capace di esprimere azione di amore, odio, curiosità e timore usando solo la fonte luminosa, ora volevo fare altrettanto con il suono.
0
voti

"Non farei mai parte di un club che accettasse la mia iscrizione" (G. Marx)
-

claudiocedrone
21,3k 4 7 9 - Master EY

- Messaggi: 15300
- Iscritto il: 18 gen 2012, 13:36
0
voti
Sì, claudiocedrone, hai ragione il primo stadio lo porto a 10 e poi metto un altro OP-Amp che amplifica 10 (scusa il mio dubbio, ma in totale il guadagno è di 10x10 = 100 mi pare ? ). L'amplificazione a 100 l'ho trovata da qualche tesi trovata su internet e mi aveva stupito un così alto grado di amplificazione. Dalle mie reminescenze del Politecnico mi ricordo che è meglio usare stadi a guadagno di 10 per ciascun stadio amplificatore in cascata.
Per quanti riguarda il consiglio di Isidoro, vorrei sapere da lui quale tipo di OP rail-to-rail mi consiglierebbe (tenendo presente che ho bisogno di basso rumore immesso nello stadio del preampli, un'alimentazione da 4.5 a 4.8V e di una banda passante che copra il range di frequenze audio ossia 10Hz - 10kHz).
Tra l'altro sarebbe utile poterlo trovare facilmente nei negozi di elettronica (io sono a Torino) magari associati a Farnell.
Per quanti riguarda il consiglio di Isidoro, vorrei sapere da lui quale tipo di OP rail-to-rail mi consiglierebbe (tenendo presente che ho bisogno di basso rumore immesso nello stadio del preampli, un'alimentazione da 4.5 a 4.8V e di una banda passante che copra il range di frequenze audio ossia 10Hz - 10kHz).
Tra l'altro sarebbe utile poterlo trovare facilmente nei negozi di elettronica (io sono a Torino) magari associati a Farnell.
0
voti

"Non farei mai parte di un club che accettasse la mia iscrizione" (G. Marx)
-

claudiocedrone
21,3k 4 7 9 - Master EY

- Messaggi: 15300
- Iscritto il: 18 gen 2012, 13:36
0
voti
Ok grazie claudiocedrone per le tue delucidazioni.
10 messaggi
• Pagina 1 di 1
Chi c’è in linea
Visitano il forum: Nessuno e 114 ospiti

Elettrotecnica e non solo (admin)
Un gatto tra gli elettroni (IsidoroKZ)
Esperienza e simulazioni (g.schgor)
Moleskine di un idraulico (RenzoDF)
Il Blog di ElectroYou (webmaster)
Idee microcontrollate (TardoFreak)
PICcoli grandi PICMicro (Paolino)
Il blog elettrico di carloc (carloc)
DirtEYblooog (dirtydeeds)
Di tutto... un po' (jordan20)
AK47 (lillo)
Esperienze elettroniche (marco438)
Telecomunicazioni musicali (clavicordo)
Automazione ed Elettronica (gustavo)
Direttive per la sicurezza (ErnestoCappelletti)
EYnfo dall'Alaska (mir)
Apriamo il quadro! (attilio)
H7-25 (asdf)
Passione Elettrica (massimob)
Elettroni a spasso (guidob)
Bloguerra (guerra)




