Buona sera a tutti, vorrei costruire un alimentatore duale regolabile, che mi dia una tensione da 0 a 15V ed una corrente di max 1A. Ci comanderei un pre amplificatore con controllo toni che è strutturato su due canali di alimentazione separati che alimentano la coppia di operazionali tl072 che ho già costruito e un amplificatore per cuffie che sfrutta come pre la coppia di lme49600 e come buffer una coppia di lme49720 che devo invece ancora iniziare. Quest'ultimo chiaramente ha bisogno di una sola tensione. Lo vorrei poi per altri progetti audio che ho in mente che non sorpassano mai la corrente di 1A, ma che vorrei sperimentare con varie tensioni duali 9, 12 o 15V.
Ho già costruito un alimentatore proprio tramite i consigli preziosi di un utente di questo sito, stabile a 12V con i regolatori di tensione tl7812-7912.
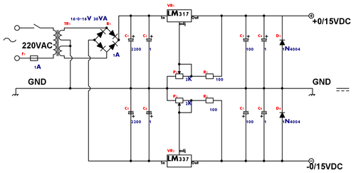
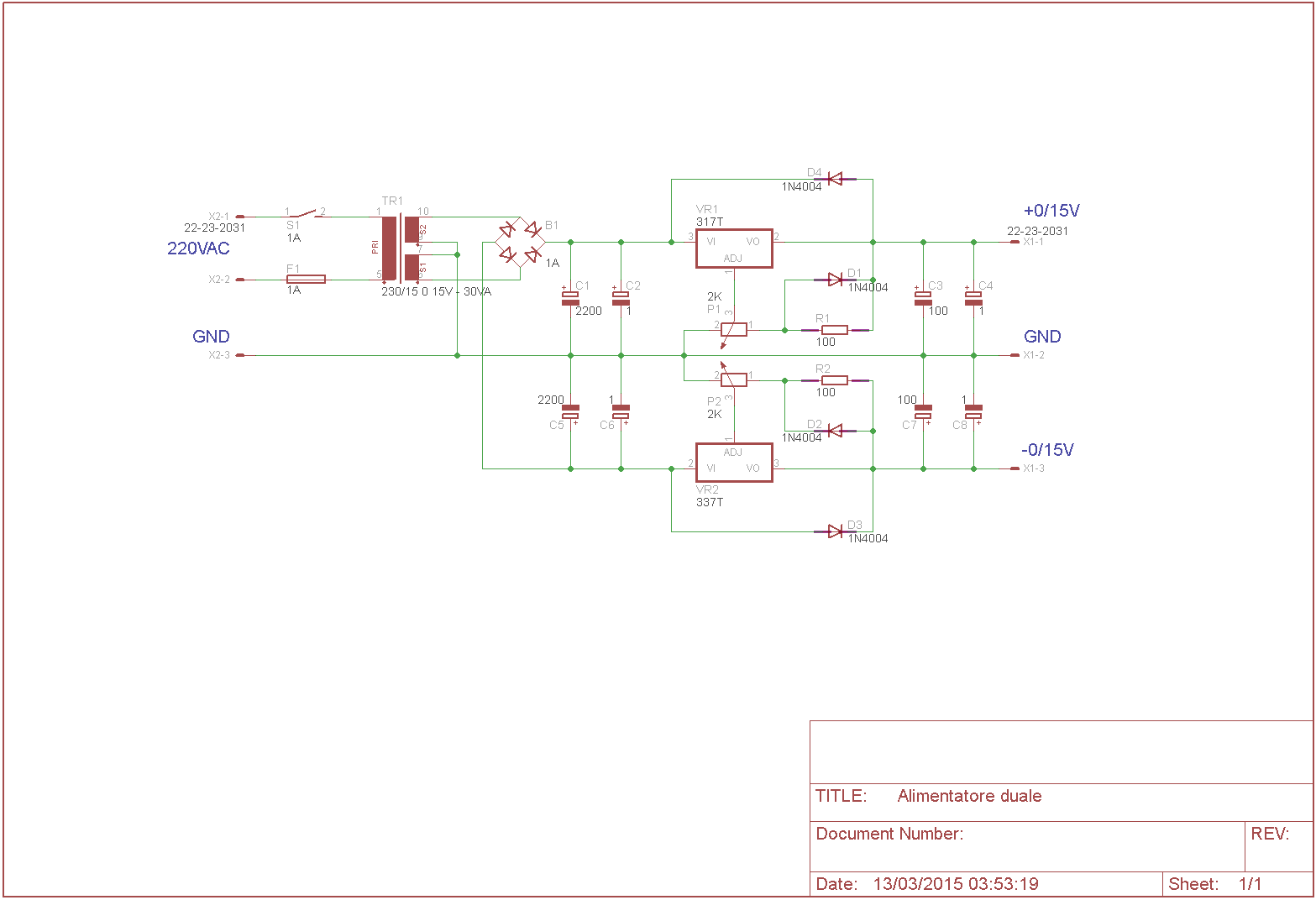
Per questo progetto, che ho preso su http://www.ilprogettista.it/web/wp-content/uploads/2010/02/product_93.gif più precisamente "Alimentatore duale stabilizzato", con i regolatori di tensione lm317-337 che hanno un uscita (adj) dove è possibile diminuirne il tensione.
Vi chiedo cortesemente, da poco esperto, un opinione sul circuito. Se manca qualcosa o se ci sono valori che non convincono.
Per il trasformatore sono un po' dubbioso nell'acquisto, su ebay ne vendono alcuni con corpo semi inscatolato da 16V e 30VA http://www.ebay.it/itm/251863391465?ssPageName=STRK:MESINDXX:IT&_trksid=p3984.m1436.l2649 ed altri toroidali da 15V e 100VA http://www.ebay.it/itm/261510159294?ssPageName=STRK:MESINDXX:IT&_trksid=p3984.m1436.l2649 entrambi con doppi secondari + presa centrale. Chiaro a me basterebbe quello da 30VA che tralatro costa anche la metà. Pure sul tensione dei condensatori che ho azzardato il valore 63V avvalendomi di altri schemi addirittura con Intensità di corrente maggiori, ma non ne sono certo e umilmente vi chiedo se la regola del "sempre meglio di tensione maggiore" possa essere sempre attuato in questi tipi di circuiti.
Grazie a tutti coloro che mi daranno una mano. Vi posto l'immagine di eagle e gli schemi, che ho appena terminato, in formato .sch di eagle e .fcd fidocad all'interno del file zip.
Alimentatore duale regolabile 0-15V max 1A
Moderatori:
carloc,
g.schgor,
BrunoValente,
IsidoroKZ
35 messaggi
• Pagina 1 di 4 • 1, 2, 3, 4
0
voti
- Allegati
-
Duale 15V - 1A.zip- file eagle .sch e file fidocad .fcd
- (59.29 KiB) Scaricato 286 volte
Ultima modifica di
GuidoB il 17 mar 2015, 0:15, modificato 1 volta in totale.
Motivazione: Inserito il sorgente Fidocad tra i tag [fcd][/fcd]. Inseriscilo così, non in un file .zip!
Motivazione: Inserito il sorgente Fidocad tra i tag [fcd][/fcd]. Inseriscilo così, non in un file .zip!
1
voti
Ci sono dei diodi che non servono, D3 e D4, e forse anche D1 e D2, in compenso non ci sono quelli di protezione dei cortocircuiti fra + e -.
Se guardi nella sezione di crowd design mi pare fosse stato fatto un progetto di un alimentatore.
Se guardi nella sezione di crowd design mi pare fosse stato fatto un progetto di un alimentatore.
Per usare proficuamente un simulatore, bisogna sapere molta più elettronica di lui
Plug it in - it works better!
Il 555 sta all'elettronica come Arduino all'informatica! (entrambi loro malgrado)
Se volete risposte rispondete a tutte le mie domande
Plug it in - it works better!
Il 555 sta all'elettronica come Arduino all'informatica! (entrambi loro malgrado)
Se volete risposte rispondete a tutte le mie domande
0
voti
Grazie innanzitutto per la celere risposta, ho letto, nella sezione di crowd design, riguardo agli alimentatori, wow, grandi spunti da
BrunoValente e da
brabus, discorsi purtroppo di alcuni livelli sopra i miei..
Vorrei però dedicarmi alla parte di protezione come tu mi hai gentilmente consigliato.
I 4 diodi da D1 a D4, credevo davvero servissero per la protezione dai corti circuiti, ma ammetto di saperne ben poco a riguardo, il tuo consiglio si riferisce a toglierli e per esempio aggiungere due diodi come protezione prima delle due uscite tra il polo positivo ed il negativo? Ho capito bene?
Vorrei però dedicarmi alla parte di protezione come tu mi hai gentilmente consigliato.
I 4 diodi da D1 a D4, credevo davvero servissero per la protezione dai corti circuiti, ma ammetto di saperne ben poco a riguardo, il tuo consiglio si riferisce a toglierli e per esempio aggiungere due diodi come protezione prima delle due uscite tra il polo positivo ed il negativo? Ho capito bene?
1
voti
Tra polo positivo e 0V e fra polo negativo e 0V, cosi` si impedisce che la tensione di uscita, in caso di cortocircuito, possa invertirsi.
I diodi fra uscita e ingresso dei regolatori servono se ci potesse essere il caso di condensatori di uscita carichi e qualcosa che consuma sull'ingresso, in mancanza di alimentazione. Non e` questo il caso.
Il diodo fra ADJ e uscita serve quando si mette un condensatore sull'ADJ (almeno non mi vengono in mente altre idee in proposito).
I diodi fra uscita e ingresso dei regolatori servono se ci potesse essere il caso di condensatori di uscita carichi e qualcosa che consuma sull'ingresso, in mancanza di alimentazione. Non e` questo il caso.
Il diodo fra ADJ e uscita serve quando si mette un condensatore sull'ADJ (almeno non mi vengono in mente altre idee in proposito).
Per usare proficuamente un simulatore, bisogna sapere molta più elettronica di lui
Plug it in - it works better!
Il 555 sta all'elettronica come Arduino all'informatica! (entrambi loro malgrado)
Se volete risposte rispondete a tutte le mie domande
Plug it in - it works better!
Il 555 sta all'elettronica come Arduino all'informatica! (entrambi loro malgrado)
Se volete risposte rispondete a tutte le mie domande
0
voti
Ho provato ad inserire sia i diodi tra positivo e 0, tra negativo e 0 e anche i condensatori dopo adj con i relativi diodi, ho sbagliato qualcosa?
1
voti
I diodi girali, cosi` sono un cortocircuito. Il condesatore in serie ad ADJ non fa funzionare l'integrato: toglilo e anch e il diodo.
Per usare proficuamente un simulatore, bisogna sapere molta più elettronica di lui
Plug it in - it works better!
Il 555 sta all'elettronica come Arduino all'informatica! (entrambi loro malgrado)
Se volete risposte rispondete a tutte le mie domande
Plug it in - it works better!
Il 555 sta all'elettronica come Arduino all'informatica! (entrambi loro malgrado)
Se volete risposte rispondete a tutte le mie domande
0
voti
..sono davvero alle prime armi ti chiedo scusa e voglio imparare ciò che costruisco, i diodi non li ho mai saldati in vita mia, ma per questo alimentatore ce la voglio mettere tutta ed imparare ogni parte. grazie per la tua disponibilità, rispondo con lo schema corretto.
I condensatori avrei dovuto inserirli in parallelo? possono essere utili come ulteriore protezione?
I condensatori avrei dovuto inserirli in parallelo? possono essere utili come ulteriore protezione?
2
voti
clayton ha scritto:ho sbagliato qualcosa?
Sì, così dovrebbe essere a posto (ho girato anche due elettrolitici):
I condensatori C2, C4, C6, C8 (ceramici e quindi non polarizzati) migliorano il comportamento ma non sono indispensabili.
Anche C9 e C10, entrambi da 10 μF, migliorano il comportamento ma non sono indispensabili. Se togli questi due condensatori, togli anche D1 e D2 che non servirebbero più.
Ho portato R1 e R2 a 120 Ω.
Dovresti mettere le unità di misura dopo i valori dei componenti.
Per usare l'LM317 e in generale qualunque integrato è consigliabile consultare il loro datasheet.
Big fan of ⋮ƎlectroYou! Ausili per disabili e anziani su ⋮ƎlectroYou
Caratteri utili: À È É Ì Ò Ó Ù α β γ δ ε η θ λ μ π ρ σ τ φ ω Ω º ª ² ³ √ ∛ ∜ ₀ ₁ ₂ ₃ ₄ ₅ ₆ ∃ ∄ ∆ ∈ ∉ ± ∓ ∾ ≃ ≈ ≠ ≤ ≥
Caratteri utili: À È É Ì Ò Ó Ù α β γ δ ε η θ λ μ π ρ σ τ φ ω Ω º ª ² ³ √ ∛ ∜ ₀ ₁ ₂ ₃ ₄ ₅ ₆ ∃ ∄ ∆ ∈ ∉ ± ∓ ∾ ≃ ≈ ≠ ≤ ≥
0
voti
Poi i condensatori aggiunti, C9 e C10, sono sempre diciamo nella sezione regolazione o sono considerati assieme ai diodi D1 e D2 una sezione a parte di protezione cortocircuiti? Immagino da 63V possano andare, perché ho diversi condensatori da 63V regalati da mio cugino e vorrei quindi utilizzarli.
0
voti
GuidoB ha scritto:
Dovresti mettere le unità di misura dopo i valori dei componenti.
..ops..hai ragione molto più capibile, voglio rimettere a posto lo schema con fidocadj.
GuidoB ha scritto:Per usare l'LM317 e in generale qualunque integrato è consigliabile consultare il loro datasheet.
grazie guido in primis, avevo qualche foglietto scarabocchiato da un amico con i vari parametri, ma devo confessare che sempre lui mi ha consigliato di cercare, per il mio scopo uno schema con LM317 ed LM337. ho scaricato i datascheets ora, mi voglio dare una bella letta tanto per cominciare!
35 messaggi
• Pagina 1 di 4 • 1, 2, 3, 4
Chi c’è in linea
Visitano il forum: Google [Bot] e 30 ospiti

Elettrotecnica e non solo (admin)
Un gatto tra gli elettroni (IsidoroKZ)
Esperienza e simulazioni (g.schgor)
Moleskine di un idraulico (RenzoDF)
Il Blog di ElectroYou (webmaster)
Idee microcontrollate (TardoFreak)
PICcoli grandi PICMicro (Paolino)
Il blog elettrico di carloc (carloc)
DirtEYblooog (dirtydeeds)
Di tutto... un po' (jordan20)
AK47 (lillo)
Esperienze elettroniche (marco438)
Telecomunicazioni musicali (clavicordo)
Automazione ed Elettronica (gustavo)
Direttive per la sicurezza (ErnestoCappelletti)
EYnfo dall'Alaska (mir)
Apriamo il quadro! (attilio)
H7-25 (asdf)
Passione Elettrica (massimob)
Elettroni a spasso (guidob)
Bloguerra (guerra)




