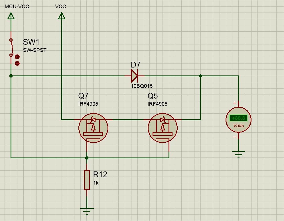
è da un po' che metto mano sui programmi SPICE ed in particolare su proteus. Mentre cercavo di realizzare uno specie di ORing dell'alimentazione ho riscontrato dei problemi. Io ho due tensioni diverse: una di una batteria lipo ed un'altra della porta seriale che uso per programmare una MCU. Quel che vorrei fare è che, quando la mia scheda viene collegata al PC, prenda la sola alimentazione del connettore staccando quella della batteria. Non bado molto ai drop di tensione della tensione del connettore e quindi l'ho realizzato usando due mosfet ed un diodo schottky (vedere allegato). MCU-VCC dovrebbe essere l'alimentazione presa dal connettore e per la simulazione ho aggiunto un interruttore per vedere cosa succede quando è staccato. Il circuito, in linea di massima, sembra andare bene. Quando l'interruttore è chiuso la tensione visualizzata dal voltmetro è di circa 5V (MCU-VCC), mentre quando è aperto, e qui c'è il problema, il voltmetro mi segnala una tensione di 3.3V (VCC) ma dopo pochi secondi la simulazione viene interrotta dando come errore:
timestep too small
Come mai? sbaglio qualcosa?
Se sì, c'è un modo per migliorare il circuito?
Grazie in anticipo per le risposte

Elettrotecnica e non solo (admin)
Un gatto tra gli elettroni (IsidoroKZ)
Esperienza e simulazioni (g.schgor)
Moleskine di un idraulico (RenzoDF)
Il Blog di ElectroYou (webmaster)
Idee microcontrollate (TardoFreak)
PICcoli grandi PICMicro (Paolino)
Il blog elettrico di carloc (carloc)
DirtEYblooog (dirtydeeds)
Di tutto... un po' (jordan20)
AK47 (lillo)
Esperienze elettroniche (marco438)
Telecomunicazioni musicali (clavicordo)
Automazione ed Elettronica (gustavo)
Direttive per la sicurezza (ErnestoCappelletti)
EYnfo dall'Alaska (mir)
Apriamo il quadro! (attilio)
H7-25 (asdf)
Passione Elettrica (massimob)
Elettroni a spasso (guidob)
Bloguerra (guerra)

