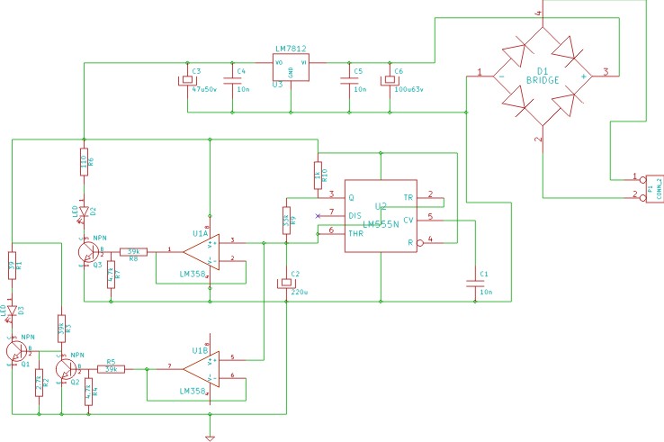
Vi posto un quesito per avvantaggiarmi le prossime festività natalizie (spero quest'anno di riuscire in tempo a finire i gadget luminosi che da 3 anni vanno avanti). Sto realizzando un semplice gioco di luci, una dissolvenza incrociata tra due file di led. Gli integrati in gioco sono un NE555 ed un LM358, abbiamo poi due bc547 che pilotano le serie di led. Non ho riportato i valori della rete di polarizzazione dei 2 BJT ma lavorarano in zona attiva. Ho montato su breadboard il tutto ma non va... o meglio funziona un solo ramo di led per la precisione quello con l'operazionale non invertente se non si collega l'altro operazionale. Se si collega anche l'altro operazionale rimane fissa la linea dei led e non oscilla l'ne555. Credo sia un problema delle 2 resistenza da 1k della rete di amplificazione dell'operazionale invertente. Che ne pensate? Considerazioni tecniche grazie. Sono ancora in fase di breadboard, appena terminato posto il PCB per tutti quelli che amano ancora l'elettronica discreta. Grazie
P.S. utilizzo kicad per lo sviluppo dei miei PCB e non uso fidocad. Non me ne vogliate. Grazie ancora.
Dissolvenza incrociata led
Moderatori:
carloc,
g.schgor,
BrunoValente,
IsidoroKZ
5 messaggi
• Pagina 1 di 1
0
voti
Non puoi usare uno stadio amplificatore invertente a singola alimentazione: la tensione di uscita dovrebbe andare negativa! Bisogna sommare qualche forma di offset, per tenere l'uscita entro la sua dinamica possibile.
Meglio prendere un buon libro sugli operazionali e dagli uno sguardo
Inoltre amplificare un segnale usando il beta di un transistore non e` la cosa migliore, dato che il beta varia di molto da un dispositivo all'altro.
Meglio prendere un buon libro sugli operazionali e dagli uno sguardo
Inoltre amplificare un segnale usando il beta di un transistore non e` la cosa migliore, dato che il beta varia di molto da un dispositivo all'altro.
Per usare proficuamente un simulatore, bisogna sapere molta più elettronica di lui
Plug it in - it works better!
Il 555 sta all'elettronica come Arduino all'informatica! (entrambi loro malgrado)
Se volete risposte rispondete a tutte le mie domande
Plug it in - it works better!
Il 555 sta all'elettronica come Arduino all'informatica! (entrambi loro malgrado)
Se volete risposte rispondete a tutte le mie domande
0
voti
VIsto il buon funzionamento su un ramo dell'operazione utilizzato come inseguitore di tensione (non invertente) ho pensato di replicare la stessa condizione anche per il ramo invertente (le due resistenze di amplificazione sono uguali pertanto dovrei avere guadagno unitario). Tutto il discorso ruota intorno alle impedenze che, ho notato, mi bloccano l'oscillazione del 555. In prima istanza avevo pilotato la base del BJT direttamente dai piedini 2 e 6 del 555 ma l'oscillazione veniva terminata. Ho poi adattato in impedenza e tutto ha funzionato (il ramo non invertente). La dinamica della tensione oscilla tra i 4v e 8v pertanto, al di là del beta variabile, ho una buona finestra in cui, polarizzazione a parte, riesco a vedere i led accendersi per il massimo e spegnersi completamente. Comunque, oltre le mie dissertazioni che lontano non vanno, come potrei risolvere il circuito? E' concettualmente errato o si può sistemare? Grazie a tutti.
0
voti
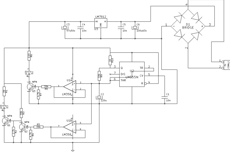
Ho analizzato e approfondito i concetti espressi e mi sono reso conto di aver fatto un errore grossolano e madornale nella configurazione invertente del LM358. Ho deciso quindi di modificare la strategia e ho riconfigurato il tutto con:
1) oscillatore onda triangolare (NE555);
2) due voltage follower con l'LM358;
3) una linea diretta con un BC547;
4) una linea invertita con due BC547.
Ora funziona. Per precisione specifico di aver messo in una linea 3 led bianchi e sull'altra linea 5 led gialli.
Posto lo schema rivisitato e corretto. Se a qualcuno interessasse posso postare anche il PCB per la realizzazione pratica. Grazie a quanti vorranno commentare e dare ulteriori consigli e suggerimenti.
1) oscillatore onda triangolare (NE555);
2) due voltage follower con l'LM358;
3) una linea diretta con un BC547;
4) una linea invertita con due BC547.
Ora funziona. Per precisione specifico di aver messo in una linea 3 led bianchi e sull'altra linea 5 led gialli.
Posto lo schema rivisitato e corretto. Se a qualcuno interessasse posso postare anche il PCB per la realizzazione pratica. Grazie a quanti vorranno commentare e dare ulteriori consigli e suggerimenti.
5 messaggi
• Pagina 1 di 1
Chi c’è in linea
Visitano il forum: Nessuno e 48 ospiti

Elettrotecnica e non solo (admin)
Un gatto tra gli elettroni (IsidoroKZ)
Esperienza e simulazioni (g.schgor)
Moleskine di un idraulico (RenzoDF)
Il Blog di ElectroYou (webmaster)
Idee microcontrollate (TardoFreak)
PICcoli grandi PICMicro (Paolino)
Il blog elettrico di carloc (carloc)
DirtEYblooog (dirtydeeds)
Di tutto... un po' (jordan20)
AK47 (lillo)
Esperienze elettroniche (marco438)
Telecomunicazioni musicali (clavicordo)
Automazione ed Elettronica (gustavo)
Direttive per la sicurezza (ErnestoCappelletti)
EYnfo dall'Alaska (mir)
Apriamo il quadro! (attilio)
H7-25 (asdf)
Passione Elettrica (massimob)
Elettroni a spasso (guidob)
Bloguerra (guerra)

