Buongiorno a tutti,
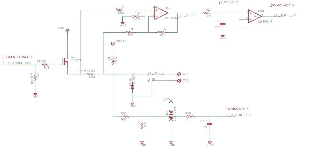
sto progettando un sistema basato su microcontrollore, che comprende degli stadi di uscita per pilotaggio di solenoidi (elettrovalvole, nello specifico). Lo stadio di uscita è realizzato attorno ad un mosfet IRL520 (il cui gate è pilotato direttamente da un uscita digitale del microcontollore, operante a 5V) ed include le seguenti funzionalità:
- Misura della corrente erogata al carico:
la corrente viene convertita in tensione tramite una resistenza in serie al carico (R44 in figura) ed opportunamente (quanto opportunamente magari vediamo..) amplificata e filtrata, per essere inviata in ingresso all'ADC del micro. La massima corrente prevista è di 500mA, e porta ad avere 4.5V in uscita dall'amplificatore differenziale (nota: gli operazionali sono rail to rail, single supply, alimentati a 5V).
- Rilevazione della condizione di circuito aperto (carico sconnesso dall'uscita):
effettuata tramite una resistenza di pull-up (R45 in figura) che collega l'uscita alla tensione di batteria. La tensione presente sull'uscita viene poi portata su un ingresso digitale del micro tramite un "opportuno" (vedi sopra..) partitore, seguito da circuito di protezione basato su diodi schottky, a salvaguardia dell'ingresso digitale. In condizione di carico sconnesso, ipotizzando una tensione di alimentazione di 24 V, si ha una tensione pari a
- Rilevazione della condizione di corto circuito del carico a massa:
può essere effettuata in software in base alla lettura della corrente erogata all'accensione del transistor (se ci sono altri modi, ben venga...).
Lo stadio di uscita è dotato di diodo di ricircolo UF4001(ultra fast recovery).
Il circuito descritto è illustrato nella figura di seguito.
Osservazioni, commenti, suggerimenti domande e critiche, sono più che graditi!
Grazie mille in anticipo a tutti!
high side driver con diagnostica
Moderatori:
carloc,
g.schgor,
BrunoValente,
IsidoroKZ
2 messaggi
• Pagina 1 di 1
1
voti
Scusa la brutalita', ma perché fare tutta questa fatica invece di usare un IC driver ?
Il DRV8842 di Texas per esempio oppure l'MC33811 di Freescale se vuoi avere un controllo accurato dei malfunzionamenti inviati alla MCU.

Il DRV8842 di Texas per esempio oppure l'MC33811 di Freescale se vuoi avere un controllo accurato dei malfunzionamenti inviati alla MCU.

Nemmeno gli Dei possono nulla contro la stupidità umana ?
2 messaggi
• Pagina 1 di 1
Chi c’è in linea
Visitano il forum: Nessuno e 33 ospiti

Elettrotecnica e non solo (admin)
Un gatto tra gli elettroni (IsidoroKZ)
Esperienza e simulazioni (g.schgor)
Moleskine di un idraulico (RenzoDF)
Il Blog di ElectroYou (webmaster)
Idee microcontrollate (TardoFreak)
PICcoli grandi PICMicro (Paolino)
Il blog elettrico di carloc (carloc)
DirtEYblooog (dirtydeeds)
Di tutto... un po' (jordan20)
AK47 (lillo)
Esperienze elettroniche (marco438)
Telecomunicazioni musicali (clavicordo)
Automazione ed Elettronica (gustavo)
Direttive per la sicurezza (ErnestoCappelletti)
EYnfo dall'Alaska (mir)
Apriamo il quadro! (attilio)
H7-25 (asdf)
Passione Elettrica (massimob)
Elettroni a spasso (guidob)
Bloguerra (guerra)


