Salve a tutti , volevo chiedere delle informazioni dopo aver realizzato un PCB per un convertitore ora non ho idea di come poterlo collegare fisicamente ad un pacco batterie in alta tensione ed ad un sistema in bassa tensione .
Inizialmente pensavo di fare 2 fori per l 'entrata a 330 volt e 2 fori per i 13.8 volt, ma non so se sia abbastanza pratica come cosa, avrei cosi un collegamento con i connettori ad occhiello questi qui per intenderci
https://www.google.it/search?q=lugs+electrical+connector&espv=2&biw=1517&bih=714&tbm=isch&imgil=ydQ6XFgHcgLYjM%253A%253BMtt2EyugBE9qJM%253Bhttp%25253A%25252F%25252Fwww.toolstation.com%25252Fshop%25252FElectrical%25252Fd190%25252FCrimp%2525252BTerminals%25252Fsd2712%25252FRing%2525252BLug%2525252BConnector%25252Fp59929&source=iu&pf=m&fir=ydQ6XFgHcgLYjM%253A%252CMtt2EyugBE9qJM%252C_&dpr=0.9&usg=__GwRpNfasUm6bPB8wPxky2kM_0Jk%3D&ved=0CDgQyjc&ei=0QahVavYKcKtUZbGg-AN#imgrc=ydQ6XFgHcgLYjM%3A&usg=__GwRpNfasUm6bPB8wPxky2kM_0Jk%3D
Voi avete dei consigli su come eseguire il collegamento tramite altri connettori?
In uscita ho 13.8 volt e 45 A
In entrata 330 volt
grazie
connettore jack power PCB alta tensione e bassa tensione
10 messaggi
• Pagina 1 di 1
0
voti
Io non sono affatto esperto, ma non vanno bene dei morsetti a vite da PCB?
http://www.ebay.it/itm/111373399144?_tr ... EBIDX%3AIT
Ovviamente correttamente dimensionati?

http://www.ebay.it/itm/111373399144?_tr ... EBIDX%3AIT
Ovviamente correttamente dimensionati?

Più so e più mi accorgo di non sapere.
Qualsiasi cosa abbia scritto, tieni presente che sono ancora al mio primo rocchetto di stagno.
Qualsiasi cosa abbia scritto, tieni presente che sono ancora al mio primo rocchetto di stagno.
0
voti
Bisognerebbe vedere come hai concepito la basetta e sapere la dimensione dei cavi; tuttavia la soluzione da te proposta ed inserita con vite e bullone mi sembra valida.
Per capirsi:
Sjuanez ma hai visto di che corrente si sta parlando?
Per capirsi:
marco
0
voti
Sjuanez ma hai visto di che corrente si sta parlando?
Mille scuse all'autore del post.
(questo conferma che faccio bene a ripetere i disclaimer ad ogni intervento!!!)

Più so e più mi accorgo di non sapere.
Qualsiasi cosa abbia scritto, tieni presente che sono ancora al mio primo rocchetto di stagno.
Qualsiasi cosa abbia scritto, tieni presente che sono ancora al mio primo rocchetto di stagno.
0
voti
grazie per le risposte credo che adotterò la soluzione proposta, semplice da realizzare ed alla fine basta stare attenti quando si collega.
grazie a tutti!
grazie a tutti!
0
voti
marco438 guarda il PCB è da 10x10 sto facendo ora tutto lo sbroglio a mano poi penserò alla dimensione dei cavi tu cosa mi consiglieresti?
0
voti
Penso che devono essere dimensionati sulla base della corrente, della lunghezza e dell'uso che ne farai; non so nulla del tuo progetto e mi e' difficile dare risposte piu' coerenti.
Come gia' detto sarebbe utile vedere come verra' concepita la basetta.
Come gia' detto sarebbe utile vedere come verra' concepita la basetta.
marco
0
voti
alla fine ho contattato l'ingegnere dell'azienda e mi ha consigliato 12mm con foro da 4.5mm, ora vi carico una foto. Devo fare lo sbroglio con la dimensione delle piste giuste visto che in entrata ci sono 330 volt a 2A e in uscita quasi 50A a 13 volt devo stare attento :)
1
voti
Devi stare attento a non fare passaggi di pista ! (50A)
Altrimenti i 50 A devono passare attraverso la metallizzazione di un via !
Se devi fare passaggi di pista ti conviene sovrapporre le piste e, lungo la parte comune, tempestarle di via.
Per i via prevedi fori da 1mm in cui potrai poi inserire dei terminali da 0.8 mm che andranno saldati su ambo i lati.
Per quanto riguarda la tensione dei 330V devi evitare di passare con piste a bassa tensione sotto ai componenti che sono soggetti a questa tensione.
Analogamente non passare con piste a 330V sotto ai componenti a bassa tensione.
Mostraci i progressi....
Ciao
Giorgio
Altrimenti i 50 A devono passare attraverso la metallizzazione di un via !
Se devi fare passaggi di pista ti conviene sovrapporre le piste e, lungo la parte comune, tempestarle di via.
Per i via prevedi fori da 1mm in cui potrai poi inserire dei terminali da 0.8 mm che andranno saldati su ambo i lati.
Per quanto riguarda la tensione dei 330V devi evitare di passare con piste a bassa tensione sotto ai componenti che sono soggetti a questa tensione.
Analogamente non passare con piste a 330V sotto ai componenti a bassa tensione.
Mostraci i progressi....
Ciao
Giorgio
-

giorgio25760
2.310 1 3 5 - G.Master EY

- Messaggi: 1700
- Iscritto il: 6 dic 2009, 17:02
- Località: Brescia
0
voti
Grazie Giorgio per i preziosi consigli...
Ricapitolando le piste del circuito in alta tensione non devono passare sotto i componenti a bassa tensione e viceversa giusto?
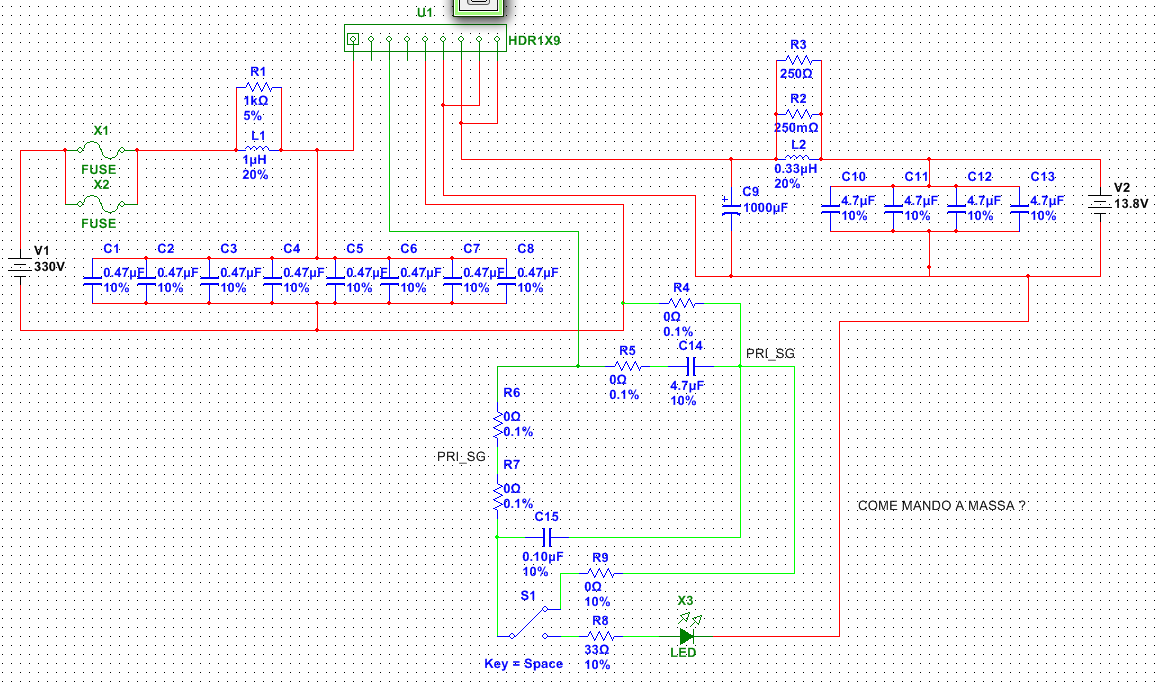
Il circuito è composto da 3 circuiti: alta tensione 330 volt 2A ,bassa tensione 13.8 volt 45A, circuito per l'accensione del convertitore in bassa tensione da 3.5Volt e corrente molto bassa.
-Per il circuito primario che sarebbe quello in alta tensione dove scorre una corrente di 2A e 330Volt che spessore potrei usare per le piste... facendo dei calcoli con i vari programmi on line usando una Tamb 30°, un aumento di 20°,uno spessore di 105um mi esce una larghezza di 0.4mm può andare?
-Per il circuito in bassa tensione da 13.8 amper in cui scorrono in totale 45A circa per le piste (23A cica per singola pista) usando gli stessi parametri mi esce uno spessore di 4 mm può andar bene?
-Per il circuito di accensione dove ho 3.5 volt userò piste da 0.2mm e spessore da 105um
Il PCB essendo dual layer non posso far passare una pista da un lato all'altro? nel circuito di bassa tensione dove avrò i 45A in ogni pista la corrente verrà suddivisa quindi circa 23A per traccia giusto?
Ora provo a fare uno sbroglio cercando di rispettare le clarace imposte.
Mi sono dimenticato nell PCB per il led e lo switch ci saranno solo i via in quanto tramite un collegamento saranno portati al di fuori del PCB
PS: per fare dei ponticelli posso mettere dei jumper classici no?
Allego lo schema elettrico anche del progetto
Ricapitolando le piste del circuito in alta tensione non devono passare sotto i componenti a bassa tensione e viceversa giusto?
Il circuito è composto da 3 circuiti: alta tensione 330 volt 2A ,bassa tensione 13.8 volt 45A, circuito per l'accensione del convertitore in bassa tensione da 3.5Volt e corrente molto bassa.
-Per il circuito primario che sarebbe quello in alta tensione dove scorre una corrente di 2A e 330Volt che spessore potrei usare per le piste... facendo dei calcoli con i vari programmi on line usando una Tamb 30°, un aumento di 20°,uno spessore di 105um mi esce una larghezza di 0.4mm può andare?
-Per il circuito in bassa tensione da 13.8 amper in cui scorrono in totale 45A circa per le piste (23A cica per singola pista) usando gli stessi parametri mi esce uno spessore di 4 mm può andar bene?
-Per il circuito di accensione dove ho 3.5 volt userò piste da 0.2mm e spessore da 105um
Il PCB essendo dual layer non posso far passare una pista da un lato all'altro? nel circuito di bassa tensione dove avrò i 45A in ogni pista la corrente verrà suddivisa quindi circa 23A per traccia giusto?
Ora provo a fare uno sbroglio cercando di rispettare le clarace imposte.
Mi sono dimenticato nell PCB per il led e lo switch ci saranno solo i via in quanto tramite un collegamento saranno portati al di fuori del PCB
PS: per fare dei ponticelli posso mettere dei jumper classici no?
Allego lo schema elettrico anche del progetto
10 messaggi
• Pagina 1 di 1
Torna a Costruzione, riparazione, riutilizzo
Chi c’è in linea
Visitano il forum: Nessuno e 62 ospiti

Elettrotecnica e non solo (admin)
Un gatto tra gli elettroni (IsidoroKZ)
Esperienza e simulazioni (g.schgor)
Moleskine di un idraulico (RenzoDF)
Il Blog di ElectroYou (webmaster)
Idee microcontrollate (TardoFreak)
PICcoli grandi PICMicro (Paolino)
Il blog elettrico di carloc (carloc)
DirtEYblooog (dirtydeeds)
Di tutto... un po' (jordan20)
AK47 (lillo)
Esperienze elettroniche (marco438)
Telecomunicazioni musicali (clavicordo)
Automazione ed Elettronica (gustavo)
Direttive per la sicurezza (ErnestoCappelletti)
EYnfo dall'Alaska (mir)
Apriamo il quadro! (attilio)
H7-25 (asdf)
Passione Elettrica (massimob)
Elettroni a spasso (guidob)
Bloguerra (guerra)

