Salve, volevo fare una cosa molto semplice per alcuni di voi ma purtroppo non avendo dimestichezza con i PIC e non avendo il tempo materiale per imparare a programmarli vi chiedo un supporto e consiglio.
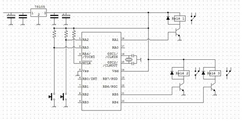
Dovrei fare un timer preimpostato per un erogatore di orzo e zucchero e fare pilotare tre relè da un PIC 16f84.
Mi spiego meglio con uno schemino:
un pulsante dovrebbe far partire il tutto,
Accendere relè 1 per un tempo di 2 secondi,
accendere relè 2 e 3 contemporaneamente con un ritardo di mezzo secondo dall'attivazione del relè 1,
spegnere il relè 2 dopo 4,5 secondi dall'attivazione,
spegnere il relè 3 dopo 7.5 secondi dall'attivazione.
con un altro pulsante attivare lo stesso circuito con la stessa sequenza ma con tempi diversi.
La parte del circuito dovrebbe essere abbastanza semplice da quello che ho visto solo che la parte di programmazione per me è arabo antico. Se poteste aiutarmi ve ne sarei molto grato.
PIC timer preimpostato
Moderatore:
Paolino
42 messaggi
• Pagina 1 di 5 • 1, 2, 3, 4, 5
0
voti
bebos89 ha scritto:la parte di programmazione per me è arabo antico. Se poteste aiutarmi ve ne sarei molto grato.
Le conoscenze del linguaggio C sono proprio nulle ?
In tal caso conviene imparare un po' di C applicato ai micro..
Altrimenti
bebos89 ha scritto:con un altro pulsante attivare lo stesso circuito con la stessa sequenza ma con tempi diversi.
Se i tempi 'diversi' non cambiano sempre, forse fai prima a farlo senza micro ?
0
voti
Ho una conoscenza molto buona del C++ e non del C, purtroppo il circuito serve a brevissimo tempo per una linea di imbottigliamento e tra tempi stretti, lavoro e studio non ho il tempo materiale di mettermi a studiare anche questo. Conto di farlo in un futuro prossimo quando riuscirò a trovarne il tempo.
Per quanto riguarda la realizzazione senza PIC ci ho provato ma il circuito verrebbe molto più imponente, grossolano e non facilmente modificabile all'occorrenza.
Posterò a breve lo schema in fidocad come suggerito, intanto vi ringrazio della gentile attenzione.
Per quanto riguarda la realizzazione senza PIC ci ho provato ma il circuito verrebbe molto più imponente, grossolano e non facilmente modificabile all'occorrenza.
Posterò a breve lo schema in fidocad come suggerito, intanto vi ringrazio della gentile attenzione.
0
voti
bebos89 ha scritto:Ho una conoscenza molto buona del C++ e non del C
Solitamente è il contrario. Se conosci il C++, programmare in C non dovrebbe essere un problemone..
Stando a quello che scrivi, direi che hai tutte le carte in regola per programmare il micro in C, quindi non capisco perché scrivi che è arabo antico..
0
voti
Perché nel c++ il linguaggio è diverso, ci sono cicli che non sono accettati in C, anche l'inserimento di comandi e variabili è da rivedere come cin e cout diventano printf o altro....comunque non è solo la scrittura ma soprattutto l'implementazione del programma per il PIC che mi è ostica.
0
voti
Comunque sia, nella programmazione embedded la progettazione del software non è disgiunta dalla progettazione dell'hardware ma vanno di pari passo, ad esempio si può scegliere di scrivere un programma leggermente più complicato per poter utilizzare una certa sequenza di pin che permettono uno sbroglio del PCB più semplice ecc... quindi come minimo un circuito su cui lavorare ci vuole.
Ultima modifica di
IlGuru il 8 set 2015, 13:08, modificato 1 volta in totale.

0
voti
bebos89 ha scritto:l'implementazione del programma per il PIC che mi è ostica.
Beh dai, non è poi cosi complicato..
Come prima cosa ti consiglio di dare una occhiata alla guida del compilatore XC8 della Microchip: http://ww1.microchip.com/downloads/en/D ... 52053B.pdf
Navigando un po' nel blog di
Poi, se ti va, posta lo schema e comincia a scrivere il programma e quando si può lo si controlla..

0
voti
I pulsanti sui pin RA2 e RA3 non vanno bene. Devi usare i pin con le interruzioni Interrupt on Change.
Poi, puoi usare i pull-up interni.
Vedi il datasheet a pag. 23 e 24.
Poi, puoi usare i pull-up interni.
Vedi il datasheet a pag. 23 e 24.
42 messaggi
• Pagina 1 di 5 • 1, 2, 3, 4, 5
Torna a Firmware e programmazione
Chi c’è in linea
Visitano il forum: Nessuno e 7 ospiti

Elettrotecnica e non solo (admin)
Un gatto tra gli elettroni (IsidoroKZ)
Esperienza e simulazioni (g.schgor)
Moleskine di un idraulico (RenzoDF)
Il Blog di ElectroYou (webmaster)
Idee microcontrollate (TardoFreak)
PICcoli grandi PICMicro (Paolino)
Il blog elettrico di carloc (carloc)
DirtEYblooog (dirtydeeds)
Di tutto... un po' (jordan20)
AK47 (lillo)
Esperienze elettroniche (marco438)
Telecomunicazioni musicali (clavicordo)
Automazione ed Elettronica (gustavo)
Direttive per la sicurezza (ErnestoCappelletti)
EYnfo dall'Alaska (mir)
Apriamo il quadro! (attilio)
H7-25 (asdf)
Passione Elettrica (massimob)
Elettroni a spasso (guidob)
Bloguerra (guerra)



