Cos'è ElectroYou | Login Iscriviti

ElectroYou - la comunità dei professionisti del mondo elettrico

Alimentatore regolabile in tensione

Elettronica lineare e digitale: didattica ed applicazioni

Moderatori: Foto Utentecarloc, Foto Utenteg.schgor, Foto UtenteBrunoValente, Foto UtenteIsidoroKZ

0
voti

[1] Alimentatore regolabile in tensione

Messaggioda Foto UtenteVicentio » 24 ott 2015, 16:52

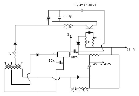
Salve! Ho visto l'argomento Alimentatore da banco regolabile e ho pensato di modificare questo alimentatore per ottenere in uscita una tensione che poso variare da 1Volt a 24Volt. L'alimentatore è questo:

Il circuito di uscita è questo:

Come posso modificarlo per ottenere un uscita che varia da 1 a 24 volt? ?%
Avatar utente
Foto UtenteVicentio
258 1 4 9
Stabilizzato
Stabilizzato
 
Messaggi: 413
Iscritto il: 24 mag 2014, 13:28

0
voti

[2] Re: Alimentatore regolabile in tensione

Messaggioda Foto Utenteibra » 24 ott 2015, 17:24

Ma quello è un SMPS. Non credo che puoi ottenere quello che chiedi con quello schema, tra l'altro sbagliato. Di solito son regolabili entro un piccolo range di tensione perché sono fatti per dare il massimo rendimento entro tale range e il "trasformatore" è ottimizzato per tale scopo.
Verba volant, scripta manent
Avatar utente
Foto Utenteibra
1.282 3 4 6
CRU - Account cancellato su Richiesta utente
 
Messaggi: 2100
Iscritto il: 15 lug 2015, 0:45

0
voti

[3] Re: Alimentatore regolabile in tensione

Messaggioda Foto UtenteIlGuru » 24 ott 2015, 17:42

Bisogna individuare il riferimento di tensione dell'amplificatore dell'errore che stabilizza la tensione in uscita, e renderlo regolabile in modo che poi la retroazione faccia il resto, ma li dentro non saprei dove trovarlo.
\Gamma\nu\tilde{\omega}\theta\i\ \sigma\epsilon\alpha\upsilon\tau\acute{o}\nu
Avatar utente
Foto UtenteIlGuru
5.482 2 10 13
G.Master EY
G.Master EY
 
Messaggi: 1924
Iscritto il: 31 lug 2015, 23:32

0
voti

[4] Re: Alimentatore regolabile in tensione

Messaggioda Foto Utenteibra » 24 ott 2015, 17:45

Ciao Foto UtenteIlGuru
Lì dentro hanno messo uno zener, manco il classico TL431, figurati :lol:
Verba volant, scripta manent
Avatar utente
Foto Utenteibra
1.282 3 4 6
CRU - Account cancellato su Richiesta utente
 
Messaggi: 2100
Iscritto il: 15 lug 2015, 0:45

0
voti

[5] Re: Alimentatore regolabile in tensione

Messaggioda Foto UtenteIlGuru » 24 ott 2015, 17:50

Infatti, è lo schema con lo switch PWM alettato. Quelli con TL494 e comparatori li preferisco :)
\Gamma\nu\tilde{\omega}\theta\i\ \sigma\epsilon\alpha\upsilon\tau\acute{o}\nu
Avatar utente
Foto UtenteIlGuru
5.482 2 10 13
G.Master EY
G.Master EY
 
Messaggi: 1924
Iscritto il: 31 lug 2015, 23:32

0
voti

[6] Re: Alimentatore regolabile in tensione

Messaggioda Foto UtenteVicentio » 24 ott 2015, 17:52

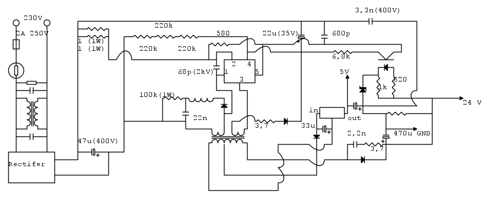
L'alimentatore è questo:
WP_20151024_17_48_00_Pro (FILEminimizer).jpg
Avatar utente
Foto UtenteVicentio
258 1 4 9
Stabilizzato
Stabilizzato
 
Messaggi: 413
Iscritto il: 24 mag 2014, 13:28

0
voti

[7] Re: Alimentatore regolabile in tensione

Messaggioda Foto Utenteibra » 24 ott 2015, 17:53

C'è SMD sotto?
Verba volant, scripta manent
Avatar utente
Foto Utenteibra
1.282 3 4 6
CRU - Account cancellato su Richiesta utente
 
Messaggi: 2100
Iscritto il: 15 lug 2015, 0:45

0
voti

[8] Re: Alimentatore regolabile in tensione

Messaggioda Foto UtenteVicentio » 24 ott 2015, 17:54

L'integrato è STR-G6352
Mentre il voltage regulator è 79L05
Avatar utente
Foto UtenteVicentio
258 1 4 9
Stabilizzato
Stabilizzato
 
Messaggi: 413
Iscritto il: 24 mag 2014, 13:28

0
voti

[9] Re: Alimentatore regolabile in tensione

Messaggioda Foto UtenteVicentio » 24 ott 2015, 17:54

Sotto non c'è niente
Avatar utente
Foto UtenteVicentio
258 1 4 9
Stabilizzato
Stabilizzato
 
Messaggi: 413
Iscritto il: 24 mag 2014, 13:28

0
voti

[10] Re: Alimentatore regolabile in tensione

Messaggioda Foto Utenteibra » 24 ott 2015, 17:58

Ah ok. In effetti non poteva essere diversamente anche se ormai non mi stupisco più di nulla.
Quanta corrente vorresti ottenere?
Verba volant, scripta manent
Avatar utente
Foto Utenteibra
1.282 3 4 6
CRU - Account cancellato su Richiesta utente
 
Messaggi: 2100
Iscritto il: 15 lug 2015, 0:45

Prossimo

Torna a Elettronica generale

Chi c’è in linea

Visitano il forum: Nessuno e 83 ospiti