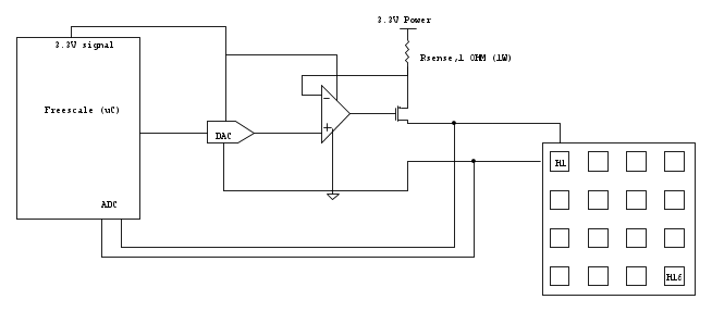
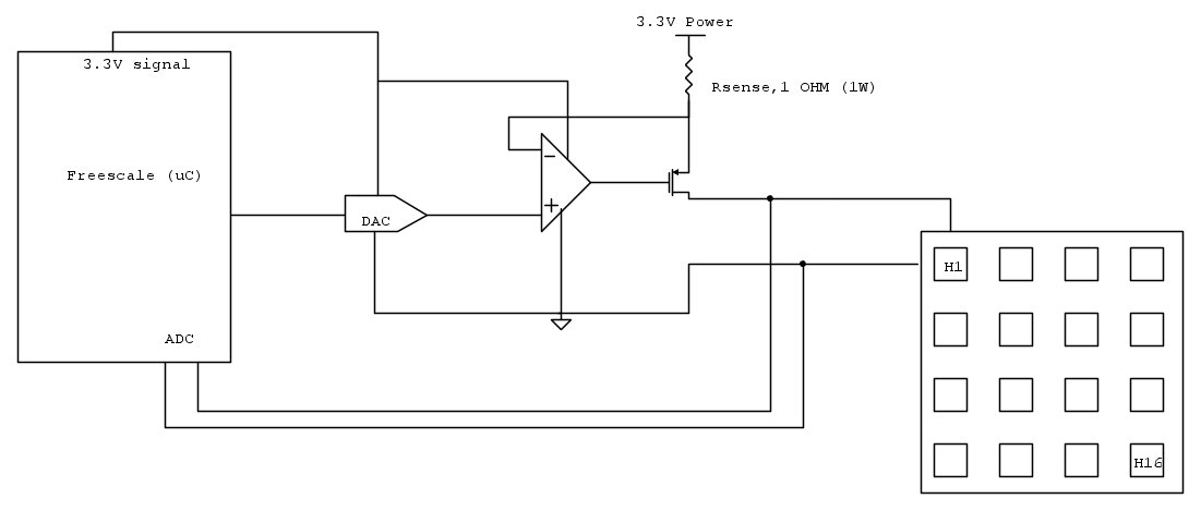
Salve a tutti sto cercando di realizzare un circuito per il controllo di alcuni riscaldatori, che consistono in piste di rame che quando percorsi da corrente si riscaldano. Attualmente ho realizzato questo circuito (con alcuni consigli da altri moderatori del forum) che permette di gestire uno solo dei 16 riscaldatori presenti nella scheda e funziona
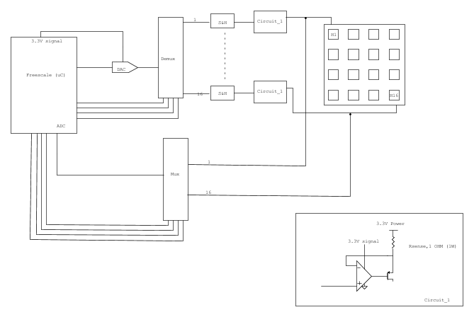
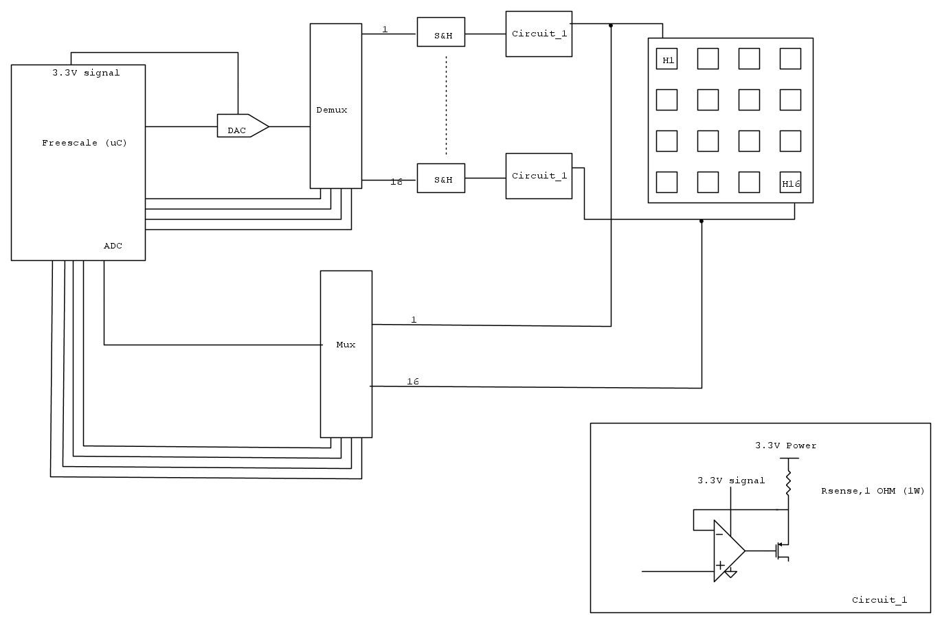
Successivamente ho realizzato un controllore PID ed in fine una gui per scegliere la temperatura da settare.A questo punto dovrei realizzare il circuito per controllare tutti e 16 i riscaldatori e ho pensato a qualcosa del genere.
Vi sembra una buona scelta? che consigli mi dareste su questo circuito?Grazie mille
Sedici channel control board
Moderatore:
Paolino
1 messaggio
• Pagina 1 di 1
0
voti
1 messaggio
• Pagina 1 di 1
Torna a Realizzazioni, interfacciamento e nozioni generali.
Chi c’è in linea
Visitano il forum: Nessuno e 23 ospiti

Elettrotecnica e non solo (admin)
Un gatto tra gli elettroni (IsidoroKZ)
Esperienza e simulazioni (g.schgor)
Moleskine di un idraulico (RenzoDF)
Il Blog di ElectroYou (webmaster)
Idee microcontrollate (TardoFreak)
PICcoli grandi PICMicro (Paolino)
Il blog elettrico di carloc (carloc)
DirtEYblooog (dirtydeeds)
Di tutto... un po' (jordan20)
AK47 (lillo)
Esperienze elettroniche (marco438)
Telecomunicazioni musicali (clavicordo)
Automazione ed Elettronica (gustavo)
Direttive per la sicurezza (ErnestoCappelletti)
EYnfo dall'Alaska (mir)
Apriamo il quadro! (attilio)
H7-25 (asdf)
Passione Elettrica (massimob)
Elettroni a spasso (guidob)
Bloguerra (guerra)


