ho trovato due discussioni sul forum a riguardo e l' argomento mi ha incuriosito, cosi ho letto un po e di tutti gli schemi/trattati che ho trovato in rete questo:
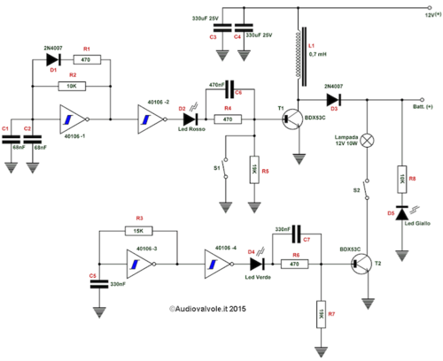
http://www.audiovalvole.it/desolfatatore.html
mi è parso piu approfondito di altri e vorrei sperimentarlo.
Volevo sapere se qualcuno di voi ha esperienza a riguardo, e un parere, non tanto sulla funzionalita che mi pare di capire sia un po dubbia o comunque da sperimentare quanto sulla realizzazione tecnica.
Tra le altre cose questo schema propone un metodo per la misura della resistenza interna della batteria che dovrebbe indicare "lo stato di salute" della suddetta, vi sembra plausibile?
Ho visto che di solito tutti gli schemi sfruttano un oscillatore a onda quadra che pilota un mosfet o transitor che a sua volta chiude il cicuito di un' induzzanza, e se ho capito bene non appena il cicuito si apre, attraverso un diodo veloce un picco di tensione giunge alla batteria.
Vi ricordo che le mie conoscienze tecniche sono quelle che sono e che lo scopo principale di questo progetto è di espanderle un poco (mi piaceva l' idea di familiarizzare con le induttanze


Elettrotecnica e non solo (admin)
Un gatto tra gli elettroni (IsidoroKZ)
Esperienza e simulazioni (g.schgor)
Moleskine di un idraulico (RenzoDF)
Il Blog di ElectroYou (webmaster)
Idee microcontrollate (TardoFreak)
PICcoli grandi PICMicro (Paolino)
Il blog elettrico di carloc (carloc)
DirtEYblooog (dirtydeeds)
Di tutto... un po' (jordan20)
AK47 (lillo)
Esperienze elettroniche (marco438)
Telecomunicazioni musicali (clavicordo)
Automazione ed Elettronica (gustavo)
Direttive per la sicurezza (ErnestoCappelletti)
EYnfo dall'Alaska (mir)
Apriamo il quadro! (attilio)
H7-25 (asdf)
Passione Elettrica (massimob)
Elettroni a spasso (guidob)
Bloguerra (guerra)








Sono speciali diodi a effetto di campo praticamente introvabili... comunque adesso che hanno depenalizzato l'abuso della credulità popolare forse si diffonderanno di più 
