Buongiorno a tutti, siamo dei genitori di una squadra di pattinaggio ed abbiamo realizzato un sistema per cronometrare i tempi impiegati in allenamento o gara tramite l'uso di fotocellule anche a doppia corsia.
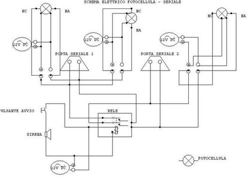
Il sistema consiste in 2 fotocellule a riflessione di ottima qualità collegate alle seriali RS232 di un personal computer , pin 7 e 8 collegati a CO e NC della fotocellula alimentata da un 12V DC.
Il cronometro si può attivare per pressione di un pulsante collegato in parallelo che fa suonare, tramite relè, anche una sirena esterna così riusciamo in questo modo a cronometrare due piste oppure mettiamo le fotocellule una prima e una dopo così si attiva il cronometro per semplice passaggio dalla prima fotocellula e si chiude alla seconda.
Il programma sviluppato in VB.NET avvia o ferma il cronometro quando il pin 8 della seriale si attiva al passaggio delle fotocellule, il programma e lo schema lo trovate qui: http://asdacquario.altervista.org/portale/fotocellule-seriali-rs232/
Il PC è un PC portatile con due convertitori usb-rs232 che si inseriscono in una scatolina e dentro la scatola arrivano i fili della fotocellula.
Apparentemente funziona tutto , ma incredibilmente se si accende o spegne la luce di un neon, il motore del riscaldamento o qualunque cosa elettrica...la seriale sente qualcosa ed attiva o disattiva il cronometro partendo da sola. Interferenza elettromagnetica nella scatola sulla seriale???????
Pensando ad una interferenza causata dal cavo molto lungo che collega le fotocellule circa 20/30 mt abbiamo :
- aggiunto un relè subito dopo l'uscita della seriale, ma nulla.
- separato le alimentazioni delle fotocellule realizzando un'altra scatole a parte, nulla
- solo se le seriali sono scollegate dalla scatola non partono da sole se si accende un neon
ps: a volte partono anche da sole senza che apparentemente succeda nulla.
Qualcuno ha qualche idea dove possa provenire l'interferenza? forse abbiamo sbagliato il circuito?
Schema n.1 :
---
Eliminato link esterno alle immagini che invece devono essere inserite direttamente su EY e risultare, per quanto possibile, leggibili.
Fotocellule con Cronometro per Gare Sportive
Moderatori:
carloc,
g.schgor,
BrunoValente,
IsidoroKZ
4 messaggi
• Pagina 1 di 1
0
voti
Ultima modifica di
WALTERmwp il 13 apr 2016, 19:29, modificato 3 volte in totale.
Motivazione: Titolo maiuscolo, cambiato in minuscolo
Motivazione: Titolo maiuscolo, cambiato in minuscolo
-

marcofarulli
5 2 - Messaggi: 3
- Iscritto il: 9 apr 2016, 15:59
0
voti
Ciao
marcofarulli, non ho letto a quanto eventualmente rimanda il link che hai indicato ma, così, in prima battuta, mi verrebbe da chiedere qual è la fonte di alimentazione delle fotocellule, vedo che è indicata la polarità ma è presente anche il simbolo dell'alternata.
Utilizzate uno stabilizzato, uno switching, altro ... ?
Poi, i problemi che segnali li riscontri sempre nel medesimo ambiente ?
Al di fuori da questo contesto ?
Saluti
Utilizzate uno stabilizzato, uno switching, altro ... ?
Poi, i problemi che segnali li riscontri sempre nel medesimo ambiente ?
Al di fuori da questo contesto ?
Saluti
W - U.H.F.
-

WALTERmwp
30,2k 4 8 13 - G.Master EY

- Messaggi: 8989
- Iscritto il: 17 lug 2010, 18:42
- Località: le 4 del mattino
0
voti
Non hai molta esperienza di interfacciamento ... vero ?
Non puoi collegare metri di cavo su pin di controllo della seriale visto che basta il minimo disturbo perché ne venga cambiato lo stato.
Occorre ripulire il segnale ed inserire un circuito di debounce prima di portare il dato sulla seriale.
Bye
Ser.Tom
Non puoi collegare metri di cavo su pin di controllo della seriale visto che basta il minimo disturbo perché ne venga cambiato lo stato.
Occorre ripulire il segnale ed inserire un circuito di debounce prima di portare il dato sulla seriale.
Bye
Ser.Tom1
voti
Ciao e grazie a tutti.
La cosa incredibile è che forse abbiamo risolto!
la nostra prova per ottenere un'interferenza era semplicemente attaccare e staccare un monitor collegato alla stessa ciabatta del PC e dell'alimentazione delle fotocellule e zac partiva il cronometro della seriale.
Così , prima abbiamo provato ad alimentare le fotocellule con un alimentatore da 12V DC e poi abbiamo anche provato con un 12V Led driver in CC, infine abbiamo portato la scatola da un amico che disponeva di un oscilloscopio per misurare se c'era qualcosa e, non abbiamo trovato nessuna interferenza sull'alimentatore o nel circuito, forse c'era qualcosina sulla seriale rs232 ma proprio insufficiente per far attivare in qualsiasi modo il Pin.
Poi grazie ai suggerimenti vostri abbiamo fatto la prova dei cavi, visto che erano lunghi, abbiamo:
- Provato a collegare cavi più corti, nulla
- Per il Debounce, inserito un relè tra l'ultimo cm del cavo della fotocellula e l'ingresso della seriale, quindi tra relè e seriale ci sarà stato un cavo di 1 cm, nulla.
Ieri sera, sfiniti abbiamo provato un PC fisso al posto del portatile, un PC di grande qualità con 2 seriali e alimentatore stabilizzato, poi su una seriale fisica abbiamo collegato una fotocellula e su una seriale USB-rs232 un'altra.
E Incredibile, staccando e riattaccando prese elettriche o accendendo la luce neon, l'interferenza avveniva solo sulla usb-seriale mentre la seriale fissa del PC non subiva nessun influenza!
Allora probabilmente l'interferenza dovrebbe essere a livello USB, ma solo quando è connessa al circuito delle fotocellule, a cavo staccato non fa nulla. Speriamo di aver Risolto diamo allora la colpa delle interferenze alle USB-RS232.
Presto avremo possibilità di provarlo e vi terremo informati.
La cosa incredibile è che forse abbiamo risolto!
la nostra prova per ottenere un'interferenza era semplicemente attaccare e staccare un monitor collegato alla stessa ciabatta del PC e dell'alimentazione delle fotocellule e zac partiva il cronometro della seriale.
Così , prima abbiamo provato ad alimentare le fotocellule con un alimentatore da 12V DC e poi abbiamo anche provato con un 12V Led driver in CC, infine abbiamo portato la scatola da un amico che disponeva di un oscilloscopio per misurare se c'era qualcosa e, non abbiamo trovato nessuna interferenza sull'alimentatore o nel circuito, forse c'era qualcosina sulla seriale rs232 ma proprio insufficiente per far attivare in qualsiasi modo il Pin.
Poi grazie ai suggerimenti vostri abbiamo fatto la prova dei cavi, visto che erano lunghi, abbiamo:
- Provato a collegare cavi più corti, nulla
- Per il Debounce, inserito un relè tra l'ultimo cm del cavo della fotocellula e l'ingresso della seriale, quindi tra relè e seriale ci sarà stato un cavo di 1 cm, nulla.
Ieri sera, sfiniti abbiamo provato un PC fisso al posto del portatile, un PC di grande qualità con 2 seriali e alimentatore stabilizzato, poi su una seriale fisica abbiamo collegato una fotocellula e su una seriale USB-rs232 un'altra.
E Incredibile, staccando e riattaccando prese elettriche o accendendo la luce neon, l'interferenza avveniva solo sulla usb-seriale mentre la seriale fissa del PC non subiva nessun influenza!
Allora probabilmente l'interferenza dovrebbe essere a livello USB, ma solo quando è connessa al circuito delle fotocellule, a cavo staccato non fa nulla. Speriamo di aver Risolto diamo allora la colpa delle interferenze alle USB-RS232.
Presto avremo possibilità di provarlo e vi terremo informati.
-

marcofarulli
5 2 - Messaggi: 3
- Iscritto il: 9 apr 2016, 15:59
4 messaggi
• Pagina 1 di 1
Chi c’è in linea
Visitano il forum: Nessuno e 58 ospiti

Elettrotecnica e non solo (admin)
Un gatto tra gli elettroni (IsidoroKZ)
Esperienza e simulazioni (g.schgor)
Moleskine di un idraulico (RenzoDF)
Il Blog di ElectroYou (webmaster)
Idee microcontrollate (TardoFreak)
PICcoli grandi PICMicro (Paolino)
Il blog elettrico di carloc (carloc)
DirtEYblooog (dirtydeeds)
Di tutto... un po' (jordan20)
AK47 (lillo)
Esperienze elettroniche (marco438)
Telecomunicazioni musicali (clavicordo)
Automazione ed Elettronica (gustavo)
Direttive per la sicurezza (ErnestoCappelletti)
EYnfo dall'Alaska (mir)
Apriamo il quadro! (attilio)
H7-25 (asdf)
Passione Elettrica (massimob)
Elettroni a spasso (guidob)
Bloguerra (guerra)
