Ciao a tutti,
vorrei porvi una domanda, ho la necessità di ripetere gli infrarossi emessi da un telecomando (del quale non conosco la frequenza) ad un ricevitore posto in un'altra stanza.
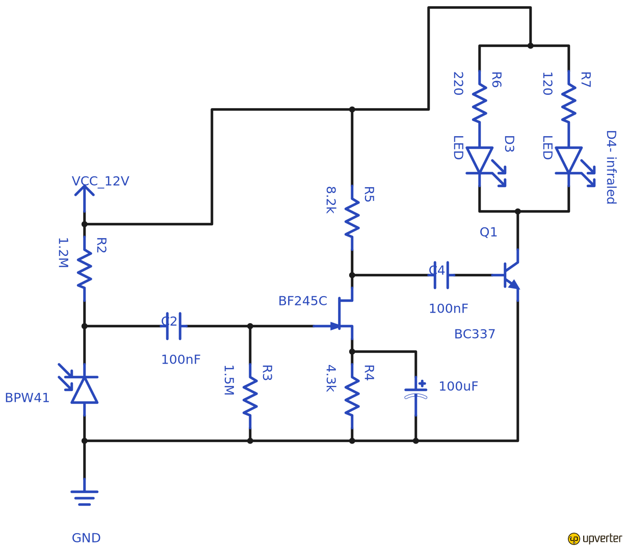
non sapendo la frequenza avevo pensato di usare un comune BPW41 per intercettare i segnali infrarossi del mio telecomando, amplificarli e poi ripeterli con un led infrarossi posto davanti all'apparecchio che mi interessa.
Non avendo molte idee sulla realizzazione ho cercato un po' in giro su internet ed ho trovato il seguente schema (che però non funziona) potreste darmi una dritta ?
Ripetitore Infrarossi
Moderatori:
carloc,
g.schgor,
BrunoValente,
IsidoroKZ
34 messaggi
• Pagina 1 di 4 • 1, 2, 3, 4
0
voti
Di getto mi viene da pensare che o il taglio in frequenza del circuito "taglia" tutto (o in parte) il segnale utile o il segnale non è sufficientemente amplificato e si perde per strada (io userei un opamp per amplificare). Tuttavia considera che sono ancora uno studente quindi non prendere per oro colato quello che dico, non ho la giusta esperienza per poter dare una risposta sicura, quindi aspetta magari qualcuno che se ne intende veramente.
il led D3 si accende?
il led D3 si accende?
Ultima modifica di
oiram92 il 1 giu 2016, 16:00, modificato 1 volta in totale.
0
voti
ciao oiram, sicuramente ne sai comunque più di me !
ovviamente il led non si accende.
Per capire se almeno in parte funzionava, ho semplificato il circuito come da immagine allegata a questo post, e così funziona.
il mio problema è che ha una portata di ricezione ridicola (20cm più o meno) così ho pensato che se riuscivo ad amplificare il segnale potevo aumentare la portata della ricezione.
ovviamente il led non si accende.
Per capire se almeno in parte funzionava, ho semplificato il circuito come da immagine allegata a questo post, e così funziona.
il mio problema è che ha una portata di ricezione ridicola (20cm più o meno) così ho pensato che se riuscivo ad amplificare il segnale potevo aumentare la portata della ricezione.
- Allegati
-
- schema semplificato e funzionante
- Untitled-Design-2.png (18.92 KiB) Osservato 10171 volte
0
voti
Se nello schema del post [1] il led D3 non si accende allora credo che in quel circuito il BJT sia interdetto, per questo non funziona. Sarebbe da controllare la rete di polarizzazione ma al momento sono in giro e non posso, appena riesco a ricavare 5 minuti liberi gli do un occhiata.
Per quanto riguarda il secondo circuito, dato che funziona ma non ha sufficiente "portata" del segnale, potrebbe essere una buona base per iniziare. Considera però che la distanza massima di trasmissione del segnale non è dovuta soltanto a quanto viene amplificato il segnale ma anche al range massimo del dispositivo che lo trasmette (l' IR led D4). Hai visto (nel datasheet del trasmettitore ad infrarossi) qual è il range dichiarato dal costruttore?
Per quanto riguarda il secondo circuito, dato che funziona ma non ha sufficiente "portata" del segnale, potrebbe essere una buona base per iniziare. Considera però che la distanza massima di trasmissione del segnale non è dovuta soltanto a quanto viene amplificato il segnale ma anche al range massimo del dispositivo che lo trasmette (l' IR led D4). Hai visto (nel datasheet del trasmettitore ad infrarossi) qual è il range dichiarato dal costruttore?
0
voti
Ciao,
allora non ho problemi di trasmissione in quanto il mio led IR (d4 per intenderci) sarà posizionato a pochi cm dal dispositivo che intendo comandare.
ciò che interessa a me è che il segnale infrarossi inviato dal mio telecomando venga "captato" (dal circuito in questione) da una ragionevole distanza (con ragionevole intendo dire che mi basterebbero 1 o 1.5 metri).
Per questo ho pensato di amplificare il segnale ricevuto dal fotodiodo.
allora non ho problemi di trasmissione in quanto il mio led IR (d4 per intenderci) sarà posizionato a pochi cm dal dispositivo che intendo comandare.
ciò che interessa a me è che il segnale infrarossi inviato dal mio telecomando venga "captato" (dal circuito in questione) da una ragionevole distanza (con ragionevole intendo dire che mi basterebbero 1 o 1.5 metri).
Per questo ho pensato di amplificare il segnale ricevuto dal fotodiodo.
2
voti
Ciao
Mi permetto di esporti la mia esperienza su un dispositivo simile al tuo.
La portata limitata era dovuta alla luce ambiente che il ricevitore riusciva comunque a rilevare.
Ho recuperato da un vecchio telecomando il pezzo di plastica rosso scuro che fa da filtro e la portata da mezzo metro è passata a 5 metri .
Gabriele
Mi permetto di esporti la mia esperienza su un dispositivo simile al tuo.
La portata limitata era dovuta alla luce ambiente che il ricevitore riusciva comunque a rilevare.
Ho recuperato da un vecchio telecomando il pezzo di plastica rosso scuro che fa da filtro e la portata da mezzo metro è passata a 5 metri .
Gabriele
0
voti
Ciao Gabrieleb, il tuo circuito era simile al secondo che ho postato ?
avevi anche tu un fotodiodo come ricevente ?
dovrei andare alla ricerca di un vecchio telecomando....
Provo a vedere se riesco a reperire qualcosa !! Grazie per la dritta !!
avevi anche tu un fotodiodo come ricevente ?
dovrei andare alla ricerca di un vecchio telecomando....
Provo a vedere se riesco a reperire qualcosa !! Grazie per la dritta !!
0
voti
ok quindi il problema non sta nel dover trasmettere il segnale a "lunghe" distanze ma nella ricezione. Piccolo appunto prima di procedere oltre, se non ho capito male vuoi posizionare il modulo di ricezione in una stanza e tramite dei cavi trasportare il segnale all'emettitore nella stanza in cui vuoi controllare un altro apparecchio giusto? In tal caso tieni presente che ci sono dei fattori che non stai considerando (1) nel processo trasmissione-ricezione-ritrasmissione vengono inevitabilmente introdotti dei disturbi (2) quando vai ad amplificare il segnale per poterlo ritrasmettere stai di fatto amplificando OGNI cosa, compreso il noise introdotto, questo "potrebbe" alterare il segnale con conseguenti errori nell'interpretazione (3) in base alla lunghezza dei cavi vai perdendo qualità nel segnale amplificato quindi potrebbe essere necessario amplificarlo maggiormente (se non hai un opamp potresti usare più transistor in configurazione Darlington per amplificare).
Detto questo, se hai un telecomando da rottamare puoi adottare la strada suggerita da
Gabrieleb oppure comprare un ricevitore IR TSOP (che è praticamente lo stesso che troveresti nel telecomando) che ha portata massima intorno ai 30m (se non ricordo male) ed inoltre contiene già al suo interno un preamplificatore ed un filtro (in modo da ridurre il noise)
Detto questo, se hai un telecomando da rottamare puoi adottare la strada suggerita da
0
voti
tu vuoi che quando emetti luce dal telecomando il fotodiodo conduca e i LED siano percorsi da corrente emettendo luce IR a loro volta.
A me pare che quando il fotodiodo riceve luce i LED siano percorsi da meno corrente. Occorre aggiungere una inversione (un TR) oppure collegare diversamente il fotodiodo
Non è vero, ho rivisto lo schema, il fotodiodo è fra segnale e massa, non fa inversione.
Forse per farlo funzionare occorre prepolarizzare un poco il TR mettendo 470 kohm in parallelo a C4.

34 messaggi
• Pagina 1 di 4 • 1, 2, 3, 4
Chi c’è in linea
Visitano il forum: Nessuno e 81 ospiti

Elettrotecnica e non solo (admin)
Un gatto tra gli elettroni (IsidoroKZ)
Esperienza e simulazioni (g.schgor)
Moleskine di un idraulico (RenzoDF)
Il Blog di ElectroYou (webmaster)
Idee microcontrollate (TardoFreak)
PICcoli grandi PICMicro (Paolino)
Il blog elettrico di carloc (carloc)
DirtEYblooog (dirtydeeds)
Di tutto... un po' (jordan20)
AK47 (lillo)
Esperienze elettroniche (marco438)
Telecomunicazioni musicali (clavicordo)
Automazione ed Elettronica (gustavo)
Direttive per la sicurezza (ErnestoCappelletti)
EYnfo dall'Alaska (mir)
Apriamo il quadro! (attilio)
H7-25 (asdf)
Passione Elettrica (massimob)
Elettroni a spasso (guidob)
Bloguerra (guerra)





