Responsabilità
Moderatori:
sebago,
MASSIMO-G,
lillo,
Mike
26 messaggi
• Pagina 1 di 3 • 1, 2, 3
0
voti
[1] Responsabilità
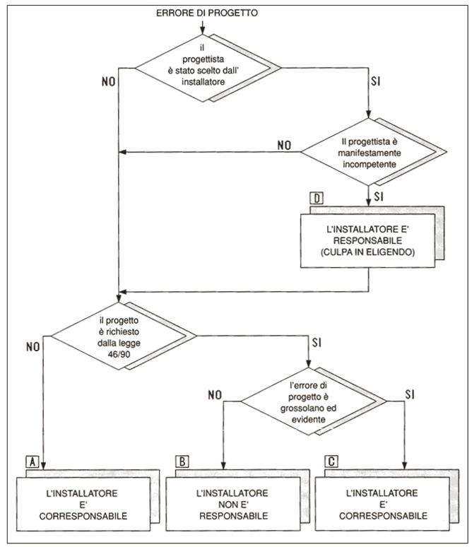
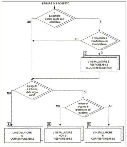
Se come installatore responsabile tecnico in una fabbrica incarico un progettista per realizzare il progetto dell'impianto elettrico che sto facendo e questo non lavora bene e dal suo lavoro si crea un infortunio o un danno posso essere anch'io coinvolto?
-

Amisfulvio
45 2 - Messaggi: 16
- Iscritto il: 20 apr 2016, 8:02
3
voti
Se il progetto è palesemente sbagliato sei obbligato alla contestazione visto che le tue competenze presuppongono, da parte tua, la capacità di valutarne la bontà. Se non lo fai diventi corresponsabile.
-

Giovepluvio
5.978 3 6 10 - G.Master EY

- Messaggi: 2947
- Iscritto il: 21 dic 2010, 1:10
- Località: Mantova
0
voti
Come faccio ad avere la stessa preparazione di un progettista? Grazie per le risposte
-

Amisfulvio
45 2 - Messaggi: 16
- Iscritto il: 20 apr 2016, 8:02
2
voti
Non ti si chiede di avere la stessa preparazione. Non devi essere esperto di norme ultra specifiche.
Ma se io, progettista, ti dico di installare un cavo di sezione 1,5 mmq e di proteggere il circuito con un interruttore da 63 A tu cosa fai?
Ci sono cose che DEVI sapere. Altrimenti cambia mestiere...
Ma se io, progettista, ti dico di installare un cavo di sezione 1,5 mmq e di proteggere il circuito con un interruttore da 63 A tu cosa fai?
Ci sono cose che DEVI sapere. Altrimenti cambia mestiere...
-

Giovepluvio
5.978 3 6 10 - G.Master EY

- Messaggi: 2947
- Iscritto il: 21 dic 2010, 1:10
- Località: Mantova
4
voti
Amisfulvio ha scritto:Come faccio ad avere la stessa preparazione di un progettista? Grazie per le risposte
--
Michele Lysander Guetta
--
"Non pensare mai al dolore, al pericolo o ai nemici un momento più lungo del necessario per combatterli." — Ayn Rand
Michele Lysander Guetta
--
"Non pensare mai al dolore, al pericolo o ai nemici un momento più lungo del necessario per combatterli." — Ayn Rand
-

Mike
55,6k 7 10 12 - G.Master EY

- Messaggi: 17001
- Iscritto il: 1 ott 2004, 18:25
- Località: Conegliano (TV)
1
voti
[10] Re: Responsabilità
Nessuno ti chiede la stessa preparazione del progettista anche se è molto difficile capire quale sia il confine, sul come giudicare un professionista non posso assolutamente sbilanciarmi (cerca di capire) posso solo dire che la differenza tra uno e l'altro non può essere il solo costo, non posso scegliere un progettista o anche consigliarlo ad un committente prendendo come riferimento la sola parcella. Un buon professionista a parer mio deve essere sempre presente, pronto a rispondere ad un quesito, una persona che conosca il significato di regola dell'arte, un tecnico che conosca bene le norme vigenti, deve essere una persona che quando pensi a lui pensi ad un qualcuno che ti risolve i problemi.
non ci sono problemi, ma solo soluzioni
26 messaggi
• Pagina 1 di 3 • 1, 2, 3
Torna a Impianti, sicurezza e quadristica
Chi c’è in linea
Visitano il forum: Nessuno e 34 ospiti

Elettrotecnica e non solo (admin)
Un gatto tra gli elettroni (IsidoroKZ)
Esperienza e simulazioni (g.schgor)
Moleskine di un idraulico (RenzoDF)
Il Blog di ElectroYou (webmaster)
Idee microcontrollate (TardoFreak)
PICcoli grandi PICMicro (Paolino)
Il blog elettrico di carloc (carloc)
DirtEYblooog (dirtydeeds)
Di tutto... un po' (jordan20)
AK47 (lillo)
Esperienze elettroniche (marco438)
Telecomunicazioni musicali (clavicordo)
Automazione ed Elettronica (gustavo)
Direttive per la sicurezza (ErnestoCappelletti)
EYnfo dall'Alaska (mir)
Apriamo il quadro! (attilio)
H7-25 (asdf)
Passione Elettrica (massimob)
Elettroni a spasso (guidob)
Bloguerra (guerra)


