Salve a tutti, sono un neo iscritto al sito. Non sono un asso in elettrotecnica pero le sfide mi piacciono. La mia idea era di costruire un alimentatore stabilizzato e dopo vari tentativi ho beccato uno schema funzionante.
Passo due costruire un caricabatterie. Mi sono imbattuto nello schema postato da mir
http://www.electroyou.it/mir/wiki/un-pr ... ie-al-nicd
Ho già realizzato i due circuiti, ma mi sorge un dubbio nato dalla non esperienza, è possibile alimentare il circuito caricabatterie utilizzando un alimentatore stabilizzato che può erogare 1,25V-20V 5A? Vorrei avere qualche certezza in più.
In questo caso la batteria da ricaricare è Ni-Cd 14.4V 1,2A, quindi dovrei ricaricarla per un tempo massimo di 14 ore a batteria scarica con 120mA e 16,5V giusto?
Ho anche altri pacchi batteria sia al Pb che al NiMh e sostanzialmente lo scopo della domanda serve a capire se l’alimentatore stabilizzato è in grado di alimentare un circuito di carica a patto che non si superino i 20V 5A.
Grazie
Alimentatore - caricabatterie fai da te
4 messaggi
• Pagina 1 di 1
0
voti
lupinAr ha scritto:In questo caso la batteria da ricaricare è Ni-Cd 14.4V 1,2A, quindi dovrei ricaricarla per un tempo massimo di 14 ore a batteria scarica con 120mA e 16,5 V giusto?
Per la ricarica di quella batteria, penso che un alimentatore come indicato vada bene
Per altre batterie Pb e NiMh, devi tenere conto che dal circuito caricabatterie non possono uscire più di 1,5 A autolimitati e comunque dovrai ricalcolare di volta in volta il valore della resistenza R1, come indicato nell'articolo, per limitare la corrente di carica secondo le specifiche richieste dalla batteria
Riporto lo schema del solo circuito di regolazione carica, per chiarezza
0
voti
avendo la maggior parte dei componenti in casa ho pensato di passarmi qualche ora a crearmi uno strumento che fa alle mie esigenze.
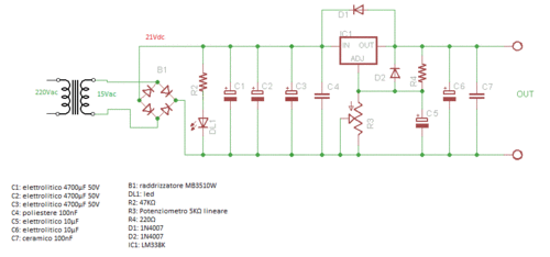
Principalmente parte tutto da un alimentatore variabile stabilizzato con LM338k, successivamente dei circuiti di carica. Ecco la soluzione finale:
N.B. I vari circuiti sono stati presi dal web. Il trasformatore da me in uso come si puo leggere dallo schema ha 3 secondari 24V16A; 24V5A; 24V2A.
in teoria in grado di erogare complessivamente 384W (VxA=W), quindi i tre circuiti collegati
Avv.Sec.1= 24vx10A=240W
Avv.Sec.2= 24Vx5A=120W
Avv.Sec.3= 24Vx1,5A=36W
Totale Potenza Max richiesta 396W, ma considerato che il primo seconsario sarà prettamente per la ricarica delle batterie al Ni-Mh e Pb non credo assorbira mai piu di 50w (considerando tutti e 3 i secondari funzionanti)
Qualche perplessita:
schema avvolgimento secondario 1: Il circuito originario presentava un uscita dal secondario del trasformatore di 24Vac e in base alla breve spiegazione del circuito, grazie a transistor MJ4502, riesce ad erogare sino a 10A. Mi domandavo, gli ampere in piu, che fine fanno? Nel circuito di carica è possibile eliminare il potenziometro 4,7Kohm? Ad esempio per caricare le batterie Pb 12V7Ah dovrei caricarle con 13,8V+1,5V(LM317 del caricabatt.) inserendo la resistenza da 0,82ohm.
Ripeto ci sono errori sicuramente, anche perche di progettazione non ne ho mai fatta.
Grazie
Principalmente parte tutto da un alimentatore variabile stabilizzato con LM338k, successivamente dei circuiti di carica. Ecco la soluzione finale:
N.B. I vari circuiti sono stati presi dal web. Il trasformatore da me in uso come si puo leggere dallo schema ha 3 secondari 24V16A; 24V5A; 24V2A.
in teoria in grado di erogare complessivamente 384W (VxA=W), quindi i tre circuiti collegati
Avv.Sec.1= 24vx10A=240W
Avv.Sec.2= 24Vx5A=120W
Avv.Sec.3= 24Vx1,5A=36W
Totale Potenza Max richiesta 396W, ma considerato che il primo seconsario sarà prettamente per la ricarica delle batterie al Ni-Mh e Pb non credo assorbira mai piu di 50w (considerando tutti e 3 i secondari funzionanti)
Qualche perplessita:
schema avvolgimento secondario 1: Il circuito originario presentava un uscita dal secondario del trasformatore di 24Vac e in base alla breve spiegazione del circuito, grazie a transistor MJ4502, riesce ad erogare sino a 10A. Mi domandavo, gli ampere in piu, che fine fanno? Nel circuito di carica è possibile eliminare il potenziometro 4,7Kohm? Ad esempio per caricare le batterie Pb 12V7Ah dovrei caricarle con 13,8V+1,5V(LM317 del caricabatt.) inserendo la resistenza da 0,82ohm.
Ripeto ci sono errori sicuramente, anche perche di progettazione non ne ho mai fatta.
Grazie
4 messaggi
• Pagina 1 di 1
Torna a Costruzione, riparazione, riutilizzo
Chi c’è in linea
Visitano il forum: Nessuno e 16 ospiti

Elettrotecnica e non solo (admin)
Un gatto tra gli elettroni (IsidoroKZ)
Esperienza e simulazioni (g.schgor)
Moleskine di un idraulico (RenzoDF)
Il Blog di ElectroYou (webmaster)
Idee microcontrollate (TardoFreak)
PICcoli grandi PICMicro (Paolino)
Il blog elettrico di carloc (carloc)
DirtEYblooog (dirtydeeds)
Di tutto... un po' (jordan20)
AK47 (lillo)
Esperienze elettroniche (marco438)
Telecomunicazioni musicali (clavicordo)
Automazione ed Elettronica (gustavo)
Direttive per la sicurezza (ErnestoCappelletti)
EYnfo dall'Alaska (mir)
Apriamo il quadro! (attilio)
H7-25 (asdf)
Passione Elettrica (massimob)
Elettroni a spasso (guidob)
Bloguerra (guerra)


grazie