Salve,
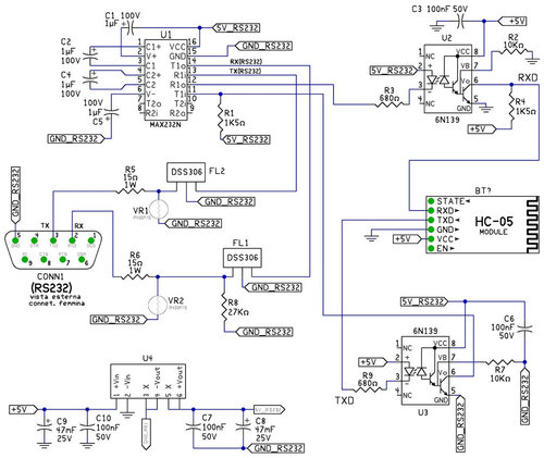
ho collegato il modulo HC-05 alla RS232 del PC usando un circuito con un max232 (vedi allegato).
Voglio usare questo collegamento per configurare il modulo, quindi per inviare comandi AT...
Sul PC ho usato il programma HERCULES (vedi allegato) ma non ho nessuna risposta dal parte del modulo, per esempio inviando il comando AT dovrei avere come risposta OK...
Se collego il tutto a un microprocessore ATmega32 la trasmissione avviene correttamente e anche se
collego il modulo direttamente a un microprocessore ATmega32 dal quale invio i comandi al modulo tutto ok...
Perché con il PC no... Dove sbaglio?
Collegamento modulo HC-05 PC
Moderatori:
carloc,
g.schgor,
BrunoValente,
IsidoroKZ
6 messaggi
• Pagina 1 di 1
0
voti
Qualche volta, mi è capitato di smanettare con i modem tramite i comandi AT, ma la semplice istruzione AT non mi pare abbia alcun significato
Prova ad usare qualche istruzione più complessa, tipo AT&V
Per maggiori informazioni, guarda qui
https://en.wikipedia.org/wiki/Hayes_command_set
Prova ad usare qualche istruzione più complessa, tipo AT&V
Per maggiori informazioni, guarda qui
https://en.wikipedia.org/wiki/Hayes_command_set
0
voti
Hai impostato come baud 38400 mentre, di default il modulo è impostato a 9600.
A meno che tu precedentemente non abbia cambiato la velocità, questo potrebbe essere un motivo.
A meno che tu precedentemente non abbia cambiato la velocità, questo potrebbe essere un motivo.
-

harpefalcata
326 1 3 6 - Stabilizzato

- Messaggi: 422
- Iscritto il: 28 lug 2015, 21:03
0
voti
Salve,
questo sta diventando un mistero ...
Voglio fare alcune precisazioni:
- Il modulo può funzionare a 5V perché ha un adattatore
- Con un dispositivo mobile, o collegato direttamente a un ATMEGA32 microprocessore, funziona.
- In Hercules CR/LF è abilitato
Ho realizzato un circuito con il max232 senza opto isolatori e tutto il resto (vedi allegato), ma ancora non funziona ...
Ripeto, collegando il PC direttamente ad un microprocessore ATmega32 attraverso il circuito MAX232, la trasmissione è riuscita, usando solo i pin TX, RX e GND.
Ho creato un'applicazione con Vb.net (vedi allegato) e ho provato il collegamento diretto al PC con un ATmega32 e funziona correttamente.
perché con HC-05 no?

Codice applicazione Windows:
questo sta diventando un mistero ...
Voglio fare alcune precisazioni:
- Il modulo può funzionare a 5V perché ha un adattatore
- Con un dispositivo mobile, o collegato direttamente a un ATMEGA32 microprocessore, funziona.
- In Hercules CR/LF è abilitato
Ho realizzato un circuito con il max232 senza opto isolatori e tutto il resto (vedi allegato), ma ancora non funziona ...
Ripeto, collegando il PC direttamente ad un microprocessore ATmega32 attraverso il circuito MAX232, la trasmissione è riuscita, usando solo i pin TX, RX e GND.
Ho creato un'applicazione con Vb.net (vedi allegato) e ho provato il collegamento diretto al PC con un ATmega32 e funziona correttamente.
perché con HC-05 no?

Codice applicazione Windows:
- Codice: Seleziona tutto
Public Class Form1
Public Event DataReceived As IO.Ports.SerialDataReceivedEventHandler
Dim inputData As String = ""
Private Sub SerialPort1_DataReceived(ByVal sender As System.Object, ByVal e As System.IO.Ports.SerialDataReceivedEventArgs) Handles SerialPort1.DataReceived
inputData = SerialPort1.ReadLine
Me.Invoke(New EventHandler(AddressOf DoUpdate))
End Sub
'Show received data on UI controls and do something
Public Sub DoUpdate()
ListBox2.Items.Add(inputData)
ListBox2.TopIndex = ListBox2.Items.Count - 1
End Sub
Private Sub btnSET_Click(sender As Object, e As EventArgs) Handles btnSET.Click
If SerialPort1.IsOpen Then SerialPort1.Close()
SerialPort1.PortName = UCase(txtCom.Text.Trim) '"COM1"
SerialPort1.BaudRate = Val(cboBaund.Text) '38400
SerialPort1.Parity = IO.Ports.Parity.None
SerialPort1.DataBits = 8
SerialPort1.StopBits = IO.Ports.StopBits.One
SerialPort1.Handshake = IO.Ports.Handshake.None
SerialPort1.RtsEnable = True
SerialPort1.Open()
SerialPort1.ReadTimeout = 10000
End Sub
Private Sub btnSend_Click(sender As Object, e As EventArgs) Handles btnSend.Click
If Not SerialPort1.IsOpen Then
MsgBox("Porta COM non aperta!")
Exit Sub
End If
'SerialPort1.Write(Trim(txtSend.Text) + vbCrLf)
SerialPort1.WriteLine(txtSend.Text.Trim)
ListBox1.Items.Add(txtSend.Text)
ListBox1.TopIndex = ListBox1.Items.Count - 1
End Sub
End Class
- Allegati
-
RS232RX.zip- (10.58 KiB) Scaricato 162 volte
6 messaggi
• Pagina 1 di 1
Chi c’è in linea
Visitano il forum: Nessuno e 104 ospiti

Elettrotecnica e non solo (admin)
Un gatto tra gli elettroni (IsidoroKZ)
Esperienza e simulazioni (g.schgor)
Moleskine di un idraulico (RenzoDF)
Il Blog di ElectroYou (webmaster)
Idee microcontrollate (TardoFreak)
PICcoli grandi PICMicro (Paolino)
Il blog elettrico di carloc (carloc)
DirtEYblooog (dirtydeeds)
Di tutto... un po' (jordan20)
AK47 (lillo)
Esperienze elettroniche (marco438)
Telecomunicazioni musicali (clavicordo)
Automazione ed Elettronica (gustavo)
Direttive per la sicurezza (ErnestoCappelletti)
EYnfo dall'Alaska (mir)
Apriamo il quadro! (attilio)
H7-25 (asdf)
Passione Elettrica (massimob)
Elettroni a spasso (guidob)
Bloguerra (guerra)

