Analisi di un circuito
Moderatori:
g.schgor,
IsidoroKZ
8 messaggi
• Pagina 1 di 1
0
voti
Buon pomeriggio, ho un compito da fare per il mio professore di università, ci ha assegnato una lista di circuiti tra cui scegliere (ce ne sono svariati ma sono tutti filtri di ordine maggiore di 1) e ci ha detto di analizzarne uno a piacere e consegnare l'analisi. Ha detto che dobbiamo cercare di scrivere almeno 3 pagine di analisi sul circuito.... ma non avendolo mai fatto non ho idea di cosa si debba scrivere.. qualcuno di voi può aiutarmi?
-

NicholasASR
13 6 - Frequentatore

- Messaggi: 108
- Iscritto il: 7 nov 2015, 12:09
0
voti
Ciao
NicholasASR.
Per agevolare le risposte al tuo dubbio, dovresti specificare meglio a che tipo di circuiti ti riferisci e quali componenti formano tali circuiti.
Per agevolare le risposte al tuo dubbio, dovresti specificare meglio a che tipo di circuiti ti riferisci e quali componenti formano tali circuiti.
0
voti
Ci sono ancora professori che ragionano sul numero di pagine?
L'analisi andrebbe fatta e basta, senza prefissarsi parole e pagine da utilizzare...Bha..
Credo che, invece che parlare di pagine, potrebbe (e quindi potresti) fornire qualche informazione in più sul tipo di analisi da fare ed in generale sul lavoro che vorrebbe che facciate..
L'analisi andrebbe fatta e basta, senza prefissarsi parole e pagine da utilizzare...Bha..Credo che, invece che parlare di pagine, potrebbe (e quindi potresti) fornire qualche informazione in più sul tipo di analisi da fare ed in generale sul lavoro che vorrebbe che facciate..
0
voti
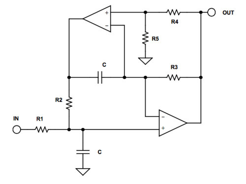
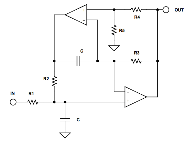
Ho cercato di risolverlo semplificandolo a occhio, ma ho desistito.
E' un circuito complesso (un casino !), con parecchie reazioni.
La prima domanda è: è stabile?: se con IN = 0 e OUT=0 e condensatori scarichi, porto IN a 1,
l'uscita OUT assume a regime un valore costante diverso da 0 e da + o - Valimentazione ?.
Ossia è un circuito lineare (filtro passa basso) o no ? (monostablie, bistabile ecc.).
Magari prova assegnando a tutte le resistenze lo stesso valore R.
Poi se ridisegni lo schema in fidocadj, e assegni i simboli alle varie tensioni fra i nodi e massa. è più facile commentarlo.
La prima domanda è: è stabile?: se con IN = 0 e OUT=0 e condensatori scarichi, porto IN a 1,
l'uscita OUT assume a regime un valore costante diverso da 0 e da + o - Valimentazione ?.
Ossia è un circuito lineare (filtro passa basso) o no ? (monostablie, bistabile ecc.).
Magari prova assegnando a tutte le resistenze lo stesso valore R.
Poi se ridisegni lo schema in fidocadj, e assegni i simboli alle varie tensioni fra i nodi e massa. è più facile commentarlo.

0
voti
Comunque non devo obbligatoriamente analizzare questo ne ho svariati... il problema è che non l'ho mai fatto e lui ci ha detto testuali parole :" scrivetemi 3/4 pagine di analisi del circuito, se non sapete come si fa non preoccupatevi fatelo come vi pare poi me lo ripetete all'orale come lo avete fatto". Non so proprio dove cominciare...
-

NicholasASR
13 6 - Frequentatore

- Messaggi: 108
- Iscritto il: 7 nov 2015, 12:09
0
voti
Comincerei a trovare la funzione di trasferimento, magari usando qualche tecnica formale, come i potenziali ai nodi usando , poi cercherei se fosse possibile fare una analisi semplificata riconoscendo qualche configurazione standard (la vedo piu` complicata). Possibili applicazioni del circuito...
Altra cosa che si puo` fare e` una analisi di stabilita` del circuito, margini di fase, rumore...
Si puo` poi aggiungere una simulazione spice... E infine, ciliegina, probabilmente quel circuito e` gia` stato studiato, ha un nome, ad esempio potrebbe essere il filtro Mosca.
Poi dipende anche da che cosa avete studiato durante il corso.
Altra cosa che si puo` fare e` una analisi di stabilita` del circuito, margini di fase, rumore...
Si puo` poi aggiungere una simulazione spice... E infine, ciliegina, probabilmente quel circuito e` gia` stato studiato, ha un nome, ad esempio potrebbe essere il filtro Mosca.
Poi dipende anche da che cosa avete studiato durante il corso.
Per usare proficuamente un simulatore, bisogna sapere molta più elettronica di lui
Plug it in - it works better!
Il 555 sta all'elettronica come Arduino all'informatica! (entrambi loro malgrado)
Se volete risposte rispondete a tutte le mie domande
Plug it in - it works better!
Il 555 sta all'elettronica come Arduino all'informatica! (entrambi loro malgrado)
Se volete risposte rispondete a tutte le mie domande
0
voti
Va bene ora provo a buttare giù qualcosa su un circuito che magari mi sembra semplice da analizzare e aprirò un altro thread, grazie per le linee guida.
-

NicholasASR
13 6 - Frequentatore

- Messaggi: 108
- Iscritto il: 7 nov 2015, 12:09
8 messaggi
• Pagina 1 di 1
Torna a Elettrotecnica generale
Chi c’è in linea
Visitano il forum: Nessuno e 14 ospiti

Elettrotecnica e non solo (admin)
Un gatto tra gli elettroni (IsidoroKZ)
Esperienza e simulazioni (g.schgor)
Moleskine di un idraulico (RenzoDF)
Il Blog di ElectroYou (webmaster)
Idee microcontrollate (TardoFreak)
PICcoli grandi PICMicro (Paolino)
Il blog elettrico di carloc (carloc)
DirtEYblooog (dirtydeeds)
Di tutto... un po' (jordan20)
AK47 (lillo)
Esperienze elettroniche (marco438)
Telecomunicazioni musicali (clavicordo)
Automazione ed Elettronica (gustavo)
Direttive per la sicurezza (ErnestoCappelletti)
EYnfo dall'Alaska (mir)
Apriamo il quadro! (attilio)
H7-25 (asdf)
Passione Elettrica (massimob)
Elettroni a spasso (guidob)
Bloguerra (guerra)





