Buonasera,
ho un quesito teorico e pratico da sottoporvi.
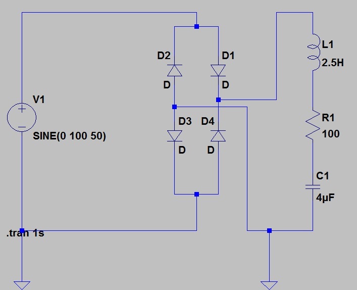
Ho un segnale che genero con un generatore di funzioni avente una tensione di 10 volt a frequenza 50 Hz corrispondente alla frequenza di risonanza di un circuito RLC visibile in allegato.
Domanda: sia da simulazione che da prova pratica vedo il circuito RLC non risuona dopo avere rettificato tutto il segnale o anche solo metà delle semionde del segnale originale .
La presenza dei diodi vedo che blocca la risonanza del circuito rlc serie.
Quale tra queste affermazioni è corretta?
1-Non risuona perché i diodi bloccano la scarica del condensatore
2-Non risuona perché con i diodi la corrente ha senso unico
3-Potrebbe risuonare solo inserendo un secondo condensatore che verrebbe prima caricato dal ponte di diodi e poi scollegato dall'alimentazione e collegato al circuito RLC . (esempio di risonanza con switch preso da esempio su siti web)
4-Potrebbe risuonare solo togliendo i diodi
5-Risuonerebbe facendo scaricare il condensatore C cioé collegandolo ad R per 10 ms
6-Risuonerebbe inserendo un trasformatore tra il ponte di diodi e il circuito RLC.
Mi potete illuminare sul motivo di questo comportamento? perché i diodi bloccano la risonanza?
con un circuito RLC parallelo cosa cambierebbe ?
Allego schema circuito con e senza diodi (scusate le domande ma avevo questi dubbi e tenete presente che per me questo è solo un hobby).
Giuseppe

Elettrotecnica e non solo (admin)
Un gatto tra gli elettroni (IsidoroKZ)
Esperienza e simulazioni (g.schgor)
Moleskine di un idraulico (RenzoDF)
Il Blog di ElectroYou (webmaster)
Idee microcontrollate (TardoFreak)
PICcoli grandi PICMicro (Paolino)
Il blog elettrico di carloc (carloc)
DirtEYblooog (dirtydeeds)
Di tutto... un po' (jordan20)
AK47 (lillo)
Esperienze elettroniche (marco438)
Telecomunicazioni musicali (clavicordo)
Automazione ed Elettronica (gustavo)
Direttive per la sicurezza (ErnestoCappelletti)
EYnfo dall'Alaska (mir)
Apriamo il quadro! (attilio)
H7-25 (asdf)
Passione Elettrica (massimob)
Elettroni a spasso (guidob)
Bloguerra (guerra)


