Ciao a tutti ho riparato un alimentatore zetagi 1210-s
Qualcuno possiede lo schema o è a conoscenza delle caratteristiche come la tensione e la corrente massima erogabile... Perché avendo sostituito dei trimmer che regolano la tensione in uscita non vorrei provocare danni con una regolazione errata.
Grazie a tutti anticipatamente
Zetagi 1210-s
Moderatori:
carloc,
g.schgor,
BrunoValente,
IsidoroKZ
12 messaggi
• Pagina 1 di 2 • 1, 2
0
voti
Non conosco quel modello di alimentatore ma, secondo la nomenclatura usata da ZG tempo fa, si dovrebbe trattare di un alimentatore stabilizzato regolabile da 0 a 12V corrente massima 10A e munito di strumenti (-S).
Vale la pena ricordare che quegli alimentatori (eccetto quelli, assai costosi della gamma professionale) erano concepiti per uso radioamatoriale, quindi la corrente massima era erogabile in uso intermittente (trasmettitori o amplificatori lineari RF) e non continuo.
Per tarare la tensione massima in uscita ritengo si possa arrivare tranquillamente a 13.8V a fronte dei 12V di targa ma è bene misurare l'uscita in corrente alternata al secondario del trasformatore prima di prendere una decisione.
Vale la pena ricordare che quegli alimentatori (eccetto quelli, assai costosi della gamma professionale) erano concepiti per uso radioamatoriale, quindi la corrente massima era erogabile in uso intermittente (trasmettitori o amplificatori lineari RF) e non continuo.
Per tarare la tensione massima in uscita ritengo si possa arrivare tranquillamente a 13.8V a fronte dei 12V di targa ma è bene misurare l'uscita in corrente alternata al secondario del trasformatore prima di prendere una decisione.
Dalle vigenti norme:
Non costruire, compra!
Non riparare, ricompra!
Non costruire, compra!
Non riparare, ricompra!
0
voti
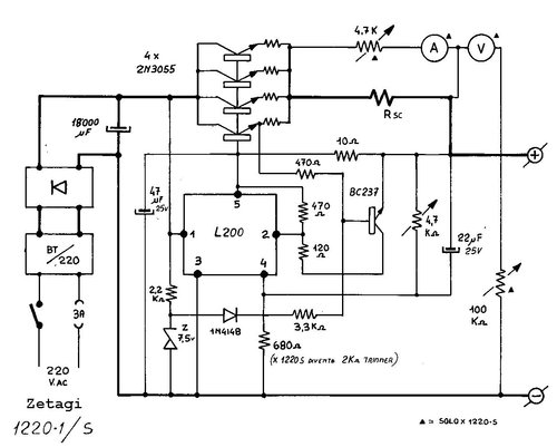
Penso di aver risolto ho trovato questo in un articolo di una rivista di elettronica del 1977.
0
voti
Allora in origine il mio problema era che avendo riparato questo vecchio alimentatore ho sostituito un transistor di potenza e un trimmer , quest ultimo al variare del suo valore regola la massima tensione che l alimentatore eroga in uscita (la tensione è poi regolabile entro questo valore massimo dato dalla precedente regolazione del trimmer attraverso un potenziometro posto sul pannello dell alimentatore).
Il mio problema era quello di conoscere i "dati di targa" dell alimentatore.
Non conoscendo la massima tensione in uscita in origine non volevo azzardare una regolazione che magari avrebbe creato danni a qualche altro componente...
0
voti
Non hai detto pero' se lo schema postato e' quello del tuo alimentatore; se si, specifica quale trimmer hai sostituto e misura la tensione in uscita dal trasformatore.
marco
0
voti
Allora lo schema è un po' differente.
Comunque la tensione in uscita del trasformatore è di 21 volt
Comunque la tensione in uscita del trasformatore è di 21 volt
0
voti
[10] Re: Zetagi 1210-s
Ancora una volta non hai risposto alle domande e non hai postato foto che potrebbero essere d'aiuto; evidentemente non ti interessa piu' di tanto risolvere il problema.


marco
12 messaggi
• Pagina 1 di 2 • 1, 2
Chi c’è in linea
Visitano il forum: Nessuno e 67 ospiti

Elettrotecnica e non solo (admin)
Un gatto tra gli elettroni (IsidoroKZ)
Esperienza e simulazioni (g.schgor)
Moleskine di un idraulico (RenzoDF)
Il Blog di ElectroYou (webmaster)
Idee microcontrollate (TardoFreak)
PICcoli grandi PICMicro (Paolino)
Il blog elettrico di carloc (carloc)
DirtEYblooog (dirtydeeds)
Di tutto... un po' (jordan20)
AK47 (lillo)
Esperienze elettroniche (marco438)
Telecomunicazioni musicali (clavicordo)
Automazione ed Elettronica (gustavo)
Direttive per la sicurezza (ErnestoCappelletti)
EYnfo dall'Alaska (mir)
Apriamo il quadro! (attilio)
H7-25 (asdf)
Passione Elettrica (massimob)
Elettroni a spasso (guidob)
Bloguerra (guerra)




