
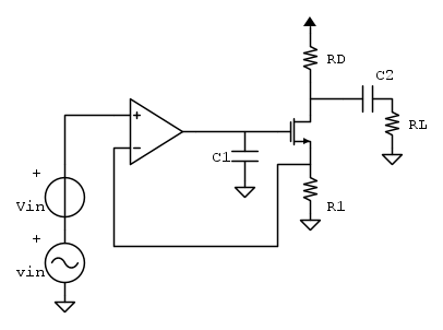
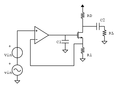
quindi la massa virtuale esiste ancora anche nel piccolo segnale.



Quale di queste è quindi quella corretta?


Moderatori:
carloc,
g.schgor,
BrunoValente,
IsidoroKZ








Ianero ha scritto:quindi la massa virtuale esiste ancora anche nel piccolo segnale.
Ianero ha scritto:Come la chiamo chiamo però resta il fatto che anche nel piccolo segnale trovo che la tensione sul "-" segue quella sul "+", poiché impongo la tensione di uscita dell'opa al riferimento.
Ianero ha scritto:Non so se il circuito abbia senso, né me lo sono chiesto, era un vecchio compito d'esame per il quale un mio amico mi ha chiesto una mano.
Ianero ha scritto:Grazie a chi si è interessato, però matematicamente il problema nei miei passaggi non ho capito dove sia.


Stai seguendo una linea di pensiero perversa, faresti bene a prenderne coscienza per evitare spiacevoli conseguenze in futuro.
Un operazionale con l'uscita cortocircuitata al riferimento smette di essere un operazionale perché esso manifesta tutti gli effetti del suo funzionamento, quindi della sua esistenza, solo ed esclusivamente attraverso la tensione di uscita ed è quindi fondamentale che la tensione di uscita sia libera di variare per produrre degli effetti.
E invece faresti bene a chiederti sempre se un circuito ha senso prima di appiccicarci delle equazione prese a caso perché potrebbero non essere quelle che lo descrivono.
hai preteso di descrivere il comportamento di un carciofo
(sempre per il segnale alla frequenza considerata).Visitano il forum: Nessuno e 41 ospiti