Microfono con NE555
Moderatori:
g.schgor,
IsidoroKZ
13 messaggi
• Pagina 1 di 2 • 1, 2
0
voti
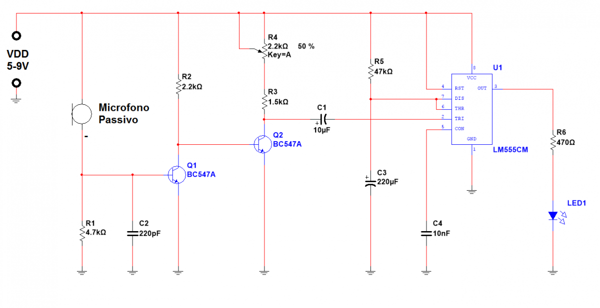
Ciao a tutti! Quale microfono potrei usare per questo circuito?
-

RickFindus
0 2 - Messaggi: 8
- Iscritto il: 12 lug 2017, 23:56
0
voti
Scusate, sono un po' "fuori di me" e mi disconnetto poiché ho appena saputo che un mio amico è morto in un incidente stradale (maledette motociclette... )
Prima però vorrei consigliare a
RickFindus di alsciar perdere quel circuito in quanto è una vera e propria boiata (si lo so, sono un po' meno moderato di
EcoTan).
Prima però vorrei consigliare a
"Non farei mai parte di un club che accettasse la mia iscrizione" (G. Marx)
-

claudiocedrone
21,3k 4 7 9 - Master EY

- Messaggi: 15299
- Iscritto il: 18 gen 2012, 13:36
0
voti
EcoTan ha scritto:RickFindus ha scritto:questo circuito
La parte analogica è davvero "estrema", mi chiedo da che fonte provenga..
ho trovato questo progetto sul sito NE555.it credevo fosse un sito affidabile...
-

RickFindus
0 2 - Messaggi: 8
- Iscritto il: 12 lug 2017, 23:56
0
voti
RickFindus ha scritto:ho trovato questo progetto sul sito NE555.it credevo fosse un sito affidabile...
Basta vedere come è polarizzato Q1 per capire quanto è affidabile il circuito e di conseguenza il sito
0
voti
No, serve passivo, (resistivo... granuli di carbone ?
)
con R1 forma un partitore variabile che "modula" il bias di Q1
... 
con R1 forma un partitore variabile che "modula" il bias di Q1
"Non farei mai parte di un club che accettasse la mia iscrizione" (G. Marx)
-

claudiocedrone
21,3k 4 7 9 - Master EY

- Messaggi: 15299
- Iscritto il: 18 gen 2012, 13:36
0
voti
I microfoni a carbone erano montati in questo telefono della SIP:
http://www.museoscienza.org/dipartiment ... &arg=disco
basta recuperarne uno in qualche fiera o negozio di roba vecchia usata.
Oppure cercare un circuito equivalente (fatto anche meglio) che usi una capsula microfonica a FET molto più facile da recuperare.
http://www.museoscienza.org/dipartiment ... &arg=disco
basta recuperarne uno in qualche fiera o negozio di roba vecchia usata.
Oppure cercare un circuito equivalente (fatto anche meglio) che usi una capsula microfonica a FET molto più facile da recuperare.
0
voti
strano però che il "circuito" necessiti di un microfono del genere
"Non farei mai parte di un club che accettasse la mia iscrizione" (G. Marx)
-

claudiocedrone
21,3k 4 7 9 - Master EY

- Messaggi: 15299
- Iscritto il: 18 gen 2012, 13:36
13 messaggi
• Pagina 1 di 2 • 1, 2
Torna a Elettrotecnica generale
Chi c’è in linea
Visitano il forum: Nessuno e 30 ospiti

Elettrotecnica e non solo (admin)
Un gatto tra gli elettroni (IsidoroKZ)
Esperienza e simulazioni (g.schgor)
Moleskine di un idraulico (RenzoDF)
Il Blog di ElectroYou (webmaster)
Idee microcontrollate (TardoFreak)
PICcoli grandi PICMicro (Paolino)
Il blog elettrico di carloc (carloc)
DirtEYblooog (dirtydeeds)
Di tutto... un po' (jordan20)
AK47 (lillo)
Esperienze elettroniche (marco438)
Telecomunicazioni musicali (clavicordo)
Automazione ed Elettronica (gustavo)
Direttive per la sicurezza (ErnestoCappelletti)
EYnfo dall'Alaska (mir)
Apriamo il quadro! (attilio)
H7-25 (asdf)
Passione Elettrica (massimob)
Elettroni a spasso (guidob)
Bloguerra (guerra)






