Salve a tutti,
sto svolgendo il seguente circuito
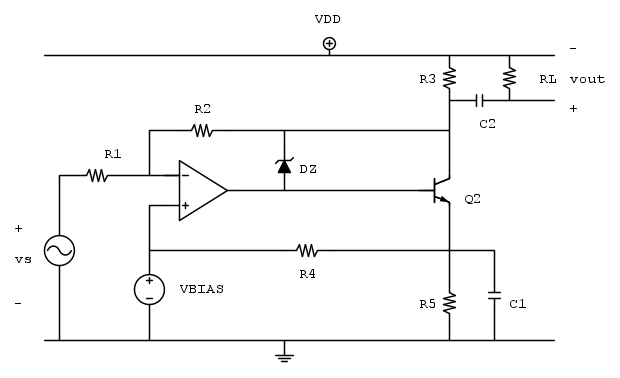
avente i seguenti dati: R1 = 3000 ohm, R2 = 1000 ohm, R3 = 600 ohm, R4 = 2400 ohm, R5 = 200 ohm, RL = 1000 ohm, VBE = 0.7V, VCE(sat) = 0.3, VDD = 3V, VBIAS = 1.5V, VZ = 1V, beta = 100 con A.O. e Zener ideali (RZ = 0 eventualmente).
Ho calcolato che:
- DZ lavora in breakdown con (-1V; -1,2mA),
- Q2 in z.a.d. con (1.7V; 1mA).
Sono corretti questi valori ?
Come si calcola invece vuot/vs ? Per caso è pari alla tensione di uscita dell'AO (che forma una conf. inv.) ?
Grazie per l'attenzione
Esercizio con operazionale
Moderatori:
carloc,
g.schgor,
BrunoValente,
IsidoroKZ
19 messaggi
• Pagina 1 di 2 • 1, 2
0
voti
3
voti
[2] Re: Esercizio
A me la corrente sul diodo viene di 0.2 mA (ma magari ho sbagliato io...).
Puoi postare i passaggi che hai fatto?
Riguardo alla relazione
, devi rappresentare il circuito equivalente di piccolo segnale per calcolarti la funzione di trasferimento.
Puoi postare i passaggi che hai fatto?
Riguardo alla relazione
, devi rappresentare il circuito equivalente di piccolo segnale per calcolarti la funzione di trasferimento."The past is not really the past until it has been registered. Or put another way, the past has no meaning or existence unless it exists as a record in the present."
John Archibald Wheeler
John Archibald Wheeler
0
voti
[3] Re: Esercizio
Salve Dottore,
ha ragione, la corrente inversa nel diodo è di 0.2mA. Il resto invece rimane invariato. Può confermare ?
Per quanto riguarda il vout/vs, ho notato che per piccolo segnale il diodo diventa un cortocircuito, quindi l'uscita dell' A.O. (una conf. inv.) è collegata ad R3, quindi vout è uguale all'uscita dell'A.O. In questo modo sembrerebbe inutile la presenza di Q2. C'è qualcosa che non va nel mio ragionamento ?
ha ragione, la corrente inversa nel diodo è di 0.2mA. Il resto invece rimane invariato. Può confermare ?
Per quanto riguarda il vout/vs, ho notato che per piccolo segnale il diodo diventa un cortocircuito, quindi l'uscita dell' A.O. (una conf. inv.) è collegata ad R3, quindi vout è uguale all'uscita dell'A.O. In questo modo sembrerebbe inutile la presenza di Q2. C'è qualcosa che non va nel mio ragionamento ?
5
voti
[4] Re: Esercizio
Mi pare un problema di quelli incasinati. Da che universita` arriva? (anche corso e professore).
Si possono fare un paio di ipotesi per iniziare l'analisi. Una e` che l'operazionale sia in linearita` e questo implica che il diodo DZ sia in conduzione. Se Lo zener non fosse in conduzione l'operazionale avrebbe una retroazione positiva (per un lapsus avevo scritto negativa!), e quindi niente ipotesi di linearita`.
Si puo` anche fare un equivalente Thevenin sull'emettitore del transistore, fra R4 ed R5 per calcolare il bias point. Il circuito diventa il seguente (solo la parte in nero).
Se l'operazionale e` in linearita` ha un guadagno pari a 1+R2/R1 e quindi sul lato destro di R2 ci sono 2V, e sull'uscita dell'operazionale 1V. La corrente attraverso la resistenza R3 e` quindi di 1.67mA.
Se la base del transistore e` a 1V l'emettitore sara` a 0.3V. Il transistore NON puo` essere saturo, con le nostre ipotesi, perche' la giunzione base collettore ha una polarizzazione inversa di 1V. La corrente di emettitore e` data dalla tensione di emettitore meno la tensione equivalente di Thevenin diviso per la resistenza equivalente e viene 1mA.
La corrente di collettore di Q2 vale circa 1mA (0.99mA se si considera il beta), e quindi la corrente che va verso diodo e R2 vale 676µA (valori blu).
La corrente che circola in R2 e` la stessa che circola in R1 e vale 0.5mA, lasciando per il diodo 176µA di corrente (valori gialli).
Finche' il diodo rimane in conduzione la tensione di uscita e` data dall'amplificazione dell'operazionale che vale -1.3.
Il tutto forse
. BIsognerebbe anche analizzare la dinamica del circuito. Se la tensione di ingresso e` positiva, sempre supponendo che l'operazionale sia in linearita, la tensione di uscita del circuito scende al di sotto di 2V, la corrente di R3 aumenta, quella di R45 diminuisce e quindi aumenta la corrente nel diodo, tenendolo in conduzione e quindi il sistema in retroazione positiva.
FORSE al quadrato
PS: perche' fate gli schemi senza mettere i valori dei componenti sullo schema?
Si possono fare un paio di ipotesi per iniziare l'analisi. Una e` che l'operazionale sia in linearita` e questo implica che il diodo DZ sia in conduzione. Se Lo zener non fosse in conduzione l'operazionale avrebbe una retroazione positiva (per un lapsus avevo scritto negativa!), e quindi niente ipotesi di linearita`.
Si puo` anche fare un equivalente Thevenin sull'emettitore del transistore, fra R4 ed R5 per calcolare il bias point. Il circuito diventa il seguente (solo la parte in nero).
Se l'operazionale e` in linearita` ha un guadagno pari a 1+R2/R1 e quindi sul lato destro di R2 ci sono 2V, e sull'uscita dell'operazionale 1V. La corrente attraverso la resistenza R3 e` quindi di 1.67mA.
Se la base del transistore e` a 1V l'emettitore sara` a 0.3V. Il transistore NON puo` essere saturo, con le nostre ipotesi, perche' la giunzione base collettore ha una polarizzazione inversa di 1V. La corrente di emettitore e` data dalla tensione di emettitore meno la tensione equivalente di Thevenin diviso per la resistenza equivalente e viene 1mA.
La corrente di collettore di Q2 vale circa 1mA (0.99mA se si considera il beta), e quindi la corrente che va verso diodo e R2 vale 676µA (valori blu).
La corrente che circola in R2 e` la stessa che circola in R1 e vale 0.5mA, lasciando per il diodo 176µA di corrente (valori gialli).
Finche' il diodo rimane in conduzione la tensione di uscita e` data dall'amplificazione dell'operazionale che vale -1.3.
Il tutto forse
FORSE al quadrato
PS: perche' fate gli schemi senza mettere i valori dei componenti sullo schema?
Per usare proficuamente un simulatore, bisogna sapere molta più elettronica di lui
Plug it in - it works better!
Il 555 sta all'elettronica come Arduino all'informatica! (entrambi loro malgrado)
Se volete risposte rispondete a tutte le mie domande
Plug it in - it works better!
Il 555 sta all'elettronica come Arduino all'informatica! (entrambi loro malgrado)
Se volete risposte rispondete a tutte le mie domande
0
voti
[5] Re: Esercizio
Ciao Isidoro,
ho letto la tua analisi, è un po' diversa dalla mia, però vedo che ha portato agli stessi risultati. Meno male. Per quanto riguarda il calcolo di vout/vs, va bene il ragionamento che ho fatto ?
P.S.: non mettiamo i valori nello schema del circuito perché ricopiamo il testo del compito ciecamente (neanche nel compito stanno sullo schema). Info sul corso: http://bit.ly/2x5pYHL
Grazie
ho letto la tua analisi, è un po' diversa dalla mia, però vedo che ha portato agli stessi risultati. Meno male. Per quanto riguarda il calcolo di vout/vs, va bene il ragionamento che ho fatto ?
P.S.: non mettiamo i valori nello schema del circuito perché ricopiamo il testo del compito ciecamente (neanche nel compito stanno sullo schema). Info sul corso: http://bit.ly/2x5pYHL
Grazie
1
voti
[6] Re: Esercizio
Tanto di cappello per il vostro professore! Fortunato ad averlo!
Per usare proficuamente un simulatore, bisogna sapere molta più elettronica di lui
Plug it in - it works better!
Il 555 sta all'elettronica come Arduino all'informatica! (entrambi loro malgrado)
Se volete risposte rispondete a tutte le mie domande
Plug it in - it works better!
Il 555 sta all'elettronica come Arduino all'informatica! (entrambi loro malgrado)
Se volete risposte rispondete a tutte le mie domande
0
voti
[8] Re: Esercizio
Ciao a tutti. Mi confermate che la resistenza vista da
(per il calcolo della freq. di taglio inf.) è
?
Grazie
(per il calcolo della freq. di taglio inf.) è
?Grazie
3
voti
[9] Re: Esercizio
Direi di sì, se
e
sono collegate allo stesso nodo dell'emettitore. La resistenza di base è nulla perché si ha la bassa impedenza di uscita (idealmente nulla) dell'operazionale, quindi
. Un consiglio per il disegno con FidocadJ: usa sempre il puntino per indicare un nodo, faciliti molto la lettura dello schema circuitale.
e
sono collegate allo stesso nodo dell'emettitore. La resistenza di base è nulla perché si ha la bassa impedenza di uscita (idealmente nulla) dell'operazionale, quindi
. Un consiglio per il disegno con FidocadJ: usa sempre il puntino per indicare un nodo, faciliti molto la lettura dello schema circuitale.
19 messaggi
• Pagina 1 di 2 • 1, 2
Chi c’è in linea
Visitano il forum: Google Adsense [Bot] e 193 ospiti

Elettrotecnica e non solo (admin)
Un gatto tra gli elettroni (IsidoroKZ)
Esperienza e simulazioni (g.schgor)
Moleskine di un idraulico (RenzoDF)
Il Blog di ElectroYou (webmaster)
Idee microcontrollate (TardoFreak)
PICcoli grandi PICMicro (Paolino)
Il blog elettrico di carloc (carloc)
DirtEYblooog (dirtydeeds)
Di tutto... un po' (jordan20)
AK47 (lillo)
Esperienze elettroniche (marco438)
Telecomunicazioni musicali (clavicordo)
Automazione ed Elettronica (gustavo)
Direttive per la sicurezza (ErnestoCappelletti)
EYnfo dall'Alaska (mir)
Apriamo il quadro! (attilio)
H7-25 (asdf)
Passione Elettrica (massimob)
Elettroni a spasso (guidob)
Bloguerra (guerra)








