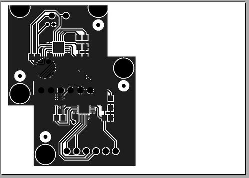
Ragazzi perché la preview di stampa esce cosi:
quando il PCB è semplicemente questo ?
come risolvo??
Esperti di Altium Designer Aiuto!!!
Moderatore:
Paolino
3 messaggi
• Pagina 1 di 1
0
voti
0
voti
Sembra lo stesso layer ripetuto due volte, controlla che tu non abbia impostato nelle proprietà di stampa una modalità particolare.
Non credo dipenda da Altium ma più dalle suddette impostazioni.
Non credo dipenda da Altium ma più dalle suddette impostazioni.
-

marioursino
5.687 3 9 13 - G.Master EY

- Messaggi: 1598
- Iscritto il: 5 dic 2009, 4:32
0
voti
Ho risolto copiando la scheda in un nuovo file PCB
3 messaggi
• Pagina 1 di 1
Torna a Realizzazioni, interfacciamento e nozioni generali.
Chi c’è in linea
Visitano il forum: Nessuno e 7 ospiti

Elettrotecnica e non solo (admin)
Un gatto tra gli elettroni (IsidoroKZ)
Esperienza e simulazioni (g.schgor)
Moleskine di un idraulico (RenzoDF)
Il Blog di ElectroYou (webmaster)
Idee microcontrollate (TardoFreak)
PICcoli grandi PICMicro (Paolino)
Il blog elettrico di carloc (carloc)
DirtEYblooog (dirtydeeds)
Di tutto... un po' (jordan20)
AK47 (lillo)
Esperienze elettroniche (marco438)
Telecomunicazioni musicali (clavicordo)
Automazione ed Elettronica (gustavo)
Direttive per la sicurezza (ErnestoCappelletti)
EYnfo dall'Alaska (mir)
Apriamo il quadro! (attilio)
H7-25 (asdf)
Passione Elettrica (massimob)
Elettroni a spasso (guidob)
Bloguerra (guerra)
