Ciao a tutti. Riguardo alla seguente rete
ho alcuni dubbi:
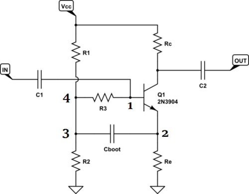
- in AC, la tensione sul nodo 1 è esattamente vin ?
- in AC, la tensione sul nodo 3 è esattamente uguale alla tensione 2 (dove la tensione sul nodo 2 è l'uscita di un emitter follower) ?
- in AC, la tensione sul nodo 4 è esattamente uguale alla tensione sul nodo 3 ?
- potete spiegarmi perché R3 dovrebbe essere quasi infinita se ai suoi capi c'è (quasi) la stessa d.d.p. ? Non dovrebbe essere invece R3 quasi nulla con tale d.d.p. (come quando ai capi di una resistenza ci sono 2 masse) ?
Per ora è tutto. Passo e chiudo.
Grazie
Rete con BS
Moderatori:
carloc,
g.schgor,
BrunoValente,
IsidoroKZ
21 messaggi
• Pagina 1 di 3 • 1, 2, 3
6
voti
[2] Re: Rete con BS
Molta confusione... o forse nebbia
Non è facile dare risposte a domande apparentemente troppo semplici ma che sicuramente nascondono concetti capiti male o parzialmente da parte di chi le pone.
Ci provo.
Non lo è esattamente, in certe condizioni però i due valori sono molto simili, questo capita solo se possiamo trascurare il valore della reattanza di C1 rispetto a quello dell'impedenza che si vede entrando nel nodo 1 e questa condizione, in questo tipo di circuito, si raggiunge facilmente già con piccoli valori di C1 perché l'impedenza di ingresso è alta.
Il valore della reattanza di C1 però, oltre che dal valore di C1, dipende anche dall'inverso della frequenza del segnale, quindi scendendo con la frequenza del segnale succede che il valore di V1 comincia a scostarsi da quello di Vin diventando via via sempre più piccolo.
Possiamo quindi dire che c'è una frequenza di taglio, il cui valore dipende da quello di C1 e da quello dell'impedenza che si vede entrando nel nodo 1, oltre la quale i valori di Vin e V1 in pratica possiamo considerarli uguali con buona approssimazione, pur sapendo che non sono mai identici.
Stessa cosa: sì, solo se il valore della reattanza di Cbot è piccolo rispetto a quello del parallelo di R1 e R2.
Questa te la potevi risparmiare: stanno sullo stesso filo!
E qui la nebbia è evidente: il valore di R3 non è quasi infinito, bensì, per effetto del bootstrap, è il valore dell'impedenza che si vede guardando nel nodo 1 ad essere quasi infinito nonostante la presenza di R3 che è di valore più piccolo.
Però non credo ti possano servire le mie spiegazioni perché mi pare sia un circuito un po' troppo complicato per le tue conoscenze, fossi in te farei un passo in dietro verso cose più semplici, credo ti possa servire studiare le nozioni di base dell'elettrotecnica. Sai cosa è la reattanza?
Non è facile dare risposte a domande apparentemente troppo semplici ma che sicuramente nascondono concetti capiti male o parzialmente da parte di chi le pone.
Ci provo.
PWM ha scritto:in AC, la tensione sul nodo 1 è esattamente vin ?
Non lo è esattamente, in certe condizioni però i due valori sono molto simili, questo capita solo se possiamo trascurare il valore della reattanza di C1 rispetto a quello dell'impedenza che si vede entrando nel nodo 1 e questa condizione, in questo tipo di circuito, si raggiunge facilmente già con piccoli valori di C1 perché l'impedenza di ingresso è alta.
Il valore della reattanza di C1 però, oltre che dal valore di C1, dipende anche dall'inverso della frequenza del segnale, quindi scendendo con la frequenza del segnale succede che il valore di V1 comincia a scostarsi da quello di Vin diventando via via sempre più piccolo.
Possiamo quindi dire che c'è una frequenza di taglio, il cui valore dipende da quello di C1 e da quello dell'impedenza che si vede entrando nel nodo 1, oltre la quale i valori di Vin e V1 in pratica possiamo considerarli uguali con buona approssimazione, pur sapendo che non sono mai identici.
PWM ha scritto:- in AC, la tensione sul nodo 3 è esattamente uguale alla tensione 2 (dove la tensione sul nodo 2 è l'uscita di un emitter follower) ?
Stessa cosa: sì, solo se il valore della reattanza di Cbot è piccolo rispetto a quello del parallelo di R1 e R2.
PWM ha scritto:- in AC, la tensione sul nodo 4 è esattamente uguale alla tensione sul nodo 3 ?
Questa te la potevi risparmiare: stanno sullo stesso filo!
PWM ha scritto:- potete spiegarmi perché R3 dovrebbe essere quasi infinita se ai suoi capi c'è (quasi) la stessa d.d.p. ? Non dovrebbe essere invece R3 quasi nulla con tale d.d.p. (come quando ai capi di una resistenza ci sono 2 masse)?
E qui la nebbia è evidente: il valore di R3 non è quasi infinito, bensì, per effetto del bootstrap, è il valore dell'impedenza che si vede guardando nel nodo 1 ad essere quasi infinito nonostante la presenza di R3 che è di valore più piccolo.
Però non credo ti possano servire le mie spiegazioni perché mi pare sia un circuito un po' troppo complicato per le tue conoscenze, fossi in te farei un passo in dietro verso cose più semplici, credo ti possa servire studiare le nozioni di base dell'elettrotecnica. Sai cosa è la reattanza?
-

BrunoValente
39,6k 7 11 13 - G.Master EY

- Messaggi: 7796
- Iscritto il: 8 mag 2007, 14:48
0
voti
[3] Re: Rete con BS
Ciao, grazie per la risposta. Si, so cos'é una reattanza. In effetti ho dimenticato di specificare che la rete la stavo analizzando in midband.
1
voti
[4] Re: Rete con BS
PWM ha scritto:Ciao, grazie per la risposta. Si, so cos'é una reattanza.
E allora perché chiedi se la tensione sul nodo 3 è esattamente uguale alla tensione 2?
-

BrunoValente
39,6k 7 11 13 - G.Master EY

- Messaggi: 7796
- Iscritto il: 8 mag 2007, 14:48
0
voti
[5] Re: Rete con BS
(semplice) lapsus.
Adesso, correggimi se sbaglio, la resistenza di ingresso dell'amplificatore é quella vista dal nodo 1. Come faccio a verificare tale resistenza é quasi infinita, sapendo che la tensione sul nodo 4, in midband, é pressoché la stessa di vin ?
Adesso, correggimi se sbaglio, la resistenza di ingresso dell'amplificatore é quella vista dal nodo 1. Come faccio a verificare tale resistenza é quasi infinita, sapendo che la tensione sul nodo 4, in midband, é pressoché la stessa di vin ?
5
voti
[6] Re: Rete con BS
Il bootstrap non aumenta il valore dell'impedenza che si vede guardando dentro alla base, invece maschera l'effetto delle resistenze che la polarizzano che, essendo in parallelo ad essa, se non ci fosse il bootstrap, ne abbasserebbero il valore.
Il motivo è ovvio: Cboot con la sua presenza rende praticamente uguali le tensioni di segnale ai capi di R3, di conseguenza in R3 non scorre alcuna corrente di segnale, perciò il dispositivo che genera il segnale di ingresso, grazie al bootstrap, vede come impedenza di carico solo quella offerta dal transistore e non quella offerta dalle resistenze di polarizzazione della base.
Oppure vedila così: la corrente erogata dal dispositivo che genera il segnale di ingresso, dopo aver attraversato C1 si divide in due parti: quella che entra in base, e quella che va verso R3.
L'impedenza di ingresso vista dal dispositivo che genera il segnale di ingresso è tanto più alta quanto più bassa è la corrente di segnale che deve fornire a C1, perciò, se con il bootstrap si annulla la corrente di segnale in R3, vuol dire che si riduce quella totale, quindi che aumenta l'impedenza di ingresso.
Il motivo è ovvio: Cboot con la sua presenza rende praticamente uguali le tensioni di segnale ai capi di R3, di conseguenza in R3 non scorre alcuna corrente di segnale, perciò il dispositivo che genera il segnale di ingresso, grazie al bootstrap, vede come impedenza di carico solo quella offerta dal transistore e non quella offerta dalle resistenze di polarizzazione della base.
Oppure vedila così: la corrente erogata dal dispositivo che genera il segnale di ingresso, dopo aver attraversato C1 si divide in due parti: quella che entra in base, e quella che va verso R3.
L'impedenza di ingresso vista dal dispositivo che genera il segnale di ingresso è tanto più alta quanto più bassa è la corrente di segnale che deve fornire a C1, perciò, se con il bootstrap si annulla la corrente di segnale in R3, vuol dire che si riduce quella totale, quindi che aumenta l'impedenza di ingresso.
-

BrunoValente
39,6k 7 11 13 - G.Master EY

- Messaggi: 7796
- Iscritto il: 8 mag 2007, 14:48
0
voti
[7] Re: Rete con BS
BrunoValente ha scritto:Il bootstrap non aumenta il valore dell'impedenza che si vede guardando dentro alla base, invece maschera l'effetto delle resistenze che la polarizzano che, essendo in parallelo ad essa, se non ci fosse il bootstrap, ne abbasserebbero il valore.
Il motivo è ovvio: Cboot con la sua presenza rende praticamente uguali le tensioni di segnale ai capi di R3, di conseguenza in R3 non scorre alcuna corrente di segnale, perciò il dispositivo che genera il segnale di ingresso, grazie al bootstrap, vede come impedenza di carico solo quella offerta dal transistore e non quella offerta dalle resistenze di polarizzazione della base.
Mi sembra molto chiara questa spiegazione! Solo una cosa: la resistenza di ingresso, in realtà, contiene ancora le resistenze che polarizzano la base, solo che vengono spostate, nella formula della resistenza di ingresso, in un posto in cui fanno abbassare di meno quest'ultima. O sbaglio ancora ?
0
voti
[9] Re: Rete con BS

Comunque, adesso vorrei sapere se è possibile (e come) determinare la
col Teorema di Miller.3
voti
[10] Re: Rete con BS
Si può calcolare l'impedenza di ingresso con il teorema di Miller. Potrebbe essere conveniente usarlo in forma approssimata, ad esempio usando come amplificazione tra base ed emettitore l'amplificazione senza R3 e calcolare le due impedenze di Miller. Se
questa approssimazione è abbastanza buona. Credo si possa fare anche in forma esatta ma i conti sono più lunghi.
Per questo circuito si può calcolare l'impedenza di ingresso in modo esatto (e facendo pochi conti) definendo un transistor equivalente che comprenda R3 al suo interno.
Suggerisco di disegnare il circuito in centro banda e ragionare su quello.
Qui puoi trovare un po' di metodi per il calcolo delle impedenze e anche un esempio di applicazione del teorema di Miller
questa approssimazione è abbastanza buona. Credo si possa fare anche in forma esatta ma i conti sono più lunghi.Per questo circuito si può calcolare l'impedenza di ingresso in modo esatto (e facendo pochi conti) definendo un transistor equivalente che comprenda R3 al suo interno.
Suggerisco di disegnare il circuito in centro banda e ragionare su quello.
Qui puoi trovare un po' di metodi per il calcolo delle impedenze e anche un esempio di applicazione del teorema di Miller
mark
21 messaggi
• Pagina 1 di 3 • 1, 2, 3
Chi c’è in linea
Visitano il forum: Nessuno e 208 ospiti

Elettrotecnica e non solo (admin)
Un gatto tra gli elettroni (IsidoroKZ)
Esperienza e simulazioni (g.schgor)
Moleskine di un idraulico (RenzoDF)
Il Blog di ElectroYou (webmaster)
Idee microcontrollate (TardoFreak)
PICcoli grandi PICMicro (Paolino)
Il blog elettrico di carloc (carloc)
DirtEYblooog (dirtydeeds)
Di tutto... un po' (jordan20)
AK47 (lillo)
Esperienze elettroniche (marco438)
Telecomunicazioni musicali (clavicordo)
Automazione ed Elettronica (gustavo)
Direttive per la sicurezza (ErnestoCappelletti)
EYnfo dall'Alaska (mir)
Apriamo il quadro! (attilio)
H7-25 (asdf)
Passione Elettrica (massimob)
Elettroni a spasso (guidob)
Bloguerra (guerra)


