Centro studi Gallileo.
Di Pietro Trevisan - Bitzer Italia
Generalita'
Durante l’avviamento di motori elettrici asincroni si verifica un elevato picco di corrente che puo' raggiungere valori da 3 a 8 volte la corrente nominale di funzionamento.
Nell’uso di motori elettrici di grossa taglia puo' pertanto rendersi necessario attuare delle misure di contenimento di questo picco di corrente, in modo da ridurre la sollecitazione per la rete di alimentazione elettrica.
Oltre al frequentemente utilizzato metodo di avviamento conosciuto come collegamento Y/D ("star – delta" o "stella triangolo") dell’avvolgimento statorico, nella pratica dei compressori per applicazioni frigorifere si e' largamente affermato il cosiddetto motore ad "avvolgimento parziale" (o "part winding" - PW), che ha soppiantato il metodo stella triangolo un numero sempre crescente di applicazioni.
Le principali caratteristiche che hanno consentito la diffusione del motore con avviamento PW (part winding) vengono individuate in una efficace riduzione della corrente di avviamento congiuntamente a bassi costi per la realizzazione della combinazione di contattori necessari per l’avviamento.

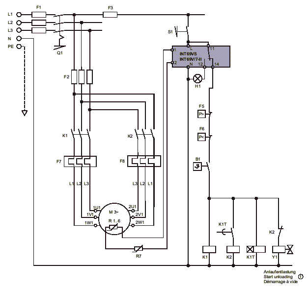
- E' indispensabile installare un relè termico su entrambi i rami degli avvolgimenti? Oppure può bastare un unico salvamotore a monte dei 2 contattori dei 2 avvolgimenti? Il disegno risponde alle tue domande