ciao a tutti
vorrei installare nella mia auto un apparecchio che venga alimentato quando giro la chiave (senza bisogno di fare l'avviamento)
mi servirebbe cioe' trovare un punto sotto il cofano da cui prendere la corrente , che sia sotto chiave, cioe' che dia corrente solo quando giro la chiave
non mi serve molta corrente, considerate max 20watt
dove posso prenderla?
grazie!
presa corrente sotto chiave citroen c3 2004
Moderatore:
Franco012
15 messaggi
• Pagina 1 di 2 • 1, 2
1
voti
Non ci credo che non hai lo schema elettrico di questa odiosa pluriel... che diciamolo ormai ci sta sui maroni a tutti!!!
Dovresti trovarla nel vano fusibili e relè comunque... se non la trovi prendi un qualunque circuito sotto chiave (cetralina permettendo) e ci alimenti un relè monostabie ausiliario col contatto collegato al positivo diretto... ovviamente ci metti in serie un fusibie
Dovresti trovarla nel vano fusibili e relè comunque... se non la trovi prendi un qualunque circuito sotto chiave (cetralina permettendo) e ci alimenti un relè monostabie ausiliario col contatto collegato al positivo diretto... ovviamente ci metti in serie un fusibie
Ognuno sta solo sul cuor della terra
trafitto da un raggio di sole:
ed è subito sera
Salvatore Quasimodo
trafitto da un raggio di sole:
ed è subito sera
Salvatore Quasimodo
0
voti
grazie
si
mi serve un circuito sotto chiave dove prendere la corrente con sicurezza senza generare qualche anomalia elettrica nel circuito dell'auto .
ho gia il fusibile da 5A e anche il rele...
mi serve un circuito sotto chiave dove prendere la corrente con sicurezza senza generare qualche anomalia elettrica nel circuito dell'auto .
ho gia il fusibile da 5A e anche il rele...
1
voti
lodovico ha scritto:...ho gia il fusibile da 5A e anche il rele...
Oramai hai già tutto ma potevi più semplicemente usare un ruba corrente!
Se quello che funziona basta non lo tocca' sennò te lassa!
1
voti
Hai cambiato l'autoradio per caso?
Mio fratello sulla c2 sostituendo l'autoradio dopo in minuto si riaccendeva da sola. Come se la centralina facesse un check e desse l'impulso anche alla radio (inutile dire che quando ce ne siamo accorti la batteria oramai era a terra)
Abbiamo prelevato con un rubacorrente dal positivo dell'accendisigari se può essere utile.
Mio fratello sulla c2 sostituendo l'autoradio dopo in minuto si riaccendeva da sola. Come se la centralina facesse un check e desse l'impulso anche alla radio (inutile dire che quando ce ne siamo accorti la batteria oramai era a terra)
Abbiamo prelevato con un rubacorrente dal positivo dell'accendisigari se può essere utile.
-

DavideChinelli
110 2 5 - Frequentatore

- Messaggi: 185
- Iscritto il: 7 feb 2018, 13:39
0
voti
grazie a tutti,
si anche da altre fonti suggeriscono di prenderla dalla scatola fusibili...
a questo punto mi chiedo se mi servono uno oppure due relè
pensavo di fare così:
soluzione 1 ( con due relè ):
dalla scatola fusibili prelevo la corrente per alimentare un relè,
che quando alimentato (girando la chiave dell'auto) chiude un circuito contenente un interruttore galleggiante ed un secondo relè:
quando il secondo relè viene alimentato (per effetto della chiusura dell'interruttore galleggiante) il relè chiude il circuito di alimentazione dell'apparecchio (un motorino che consuma non piu di 10W) collegato alla batteria
soluzione 2 (con un solo relè ):
dalla scatola fusibili prelevo la corrente per alimentare un circuito formato da un relè e da un interruttore galleggiante, sicchè quando giro la chiave e l'interruttore galleggiante è in posizione di chiusura, il relè chiude il circuito di alimentazione dell'apparecchio collegato alla batteria
di queste due soluzioni mi sembra che la prima sia quella che introduce meno variazioni sull'assorbimento dalla scatola fusibili dovuto al rubacorrente, e quindi la più 'pulita' (anche se leggermente piu complicata), voi che ne pensate?
vale la pena di usare 2 relè invece di uno?
grazie!

si anche da altre fonti suggeriscono di prenderla dalla scatola fusibili...
a questo punto mi chiedo se mi servono uno oppure due relè
pensavo di fare così:
soluzione 1 ( con due relè ):
dalla scatola fusibili prelevo la corrente per alimentare un relè,
che quando alimentato (girando la chiave dell'auto) chiude un circuito contenente un interruttore galleggiante ed un secondo relè:
quando il secondo relè viene alimentato (per effetto della chiusura dell'interruttore galleggiante) il relè chiude il circuito di alimentazione dell'apparecchio (un motorino che consuma non piu di 10W) collegato alla batteria
soluzione 2 (con un solo relè ):
dalla scatola fusibili prelevo la corrente per alimentare un circuito formato da un relè e da un interruttore galleggiante, sicchè quando giro la chiave e l'interruttore galleggiante è in posizione di chiusura, il relè chiude il circuito di alimentazione dell'apparecchio collegato alla batteria
di queste due soluzioni mi sembra che la prima sia quella che introduce meno variazioni sull'assorbimento dalla scatola fusibili dovuto al rubacorrente, e quindi la più 'pulita' (anche se leggermente piu complicata), voi che ne pensate?
vale la pena di usare 2 relè invece di uno?
grazie!

0
voti
solo un'ultima domanda:
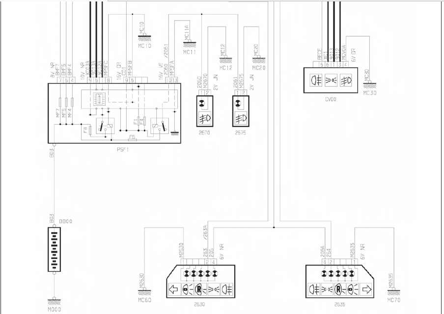
supponiamo io inserisca il rubacorrente in corrispondenza del fusibile fendinebbia...
secondo voi qui avro' corrente quando giro la chiave, o solo quando accendo i fendinebbia?
se no da quale altro fusibile potrei prelevare la corrente, tra quelli indicati?
grazie!

supponiamo io inserisca il rubacorrente in corrispondenza del fusibile fendinebbia...
secondo voi qui avro' corrente quando giro la chiave, o solo quando accendo i fendinebbia?
se no da quale altro fusibile potrei prelevare la corrente, tra quelli indicati?
grazie!

1
voti
Prova con un tester.
99% il pulsante febdinebbia eccita un rele, quindi il fusibile fendinebbia ha tensione solo quando accendi i fendinebbia.
Il pulsante invece avrà tensione solo a chiave girata (e almeno le posizioni accese, se funziona come la mia macchina, dove per accendere i fendinebbia devo prima aver acceso almeno le luci di posizione).
99% il pulsante febdinebbia eccita un rele, quindi il fusibile fendinebbia ha tensione solo quando accendi i fendinebbia.
Il pulsante invece avrà tensione solo a chiave girata (e almeno le posizioni accese, se funziona come la mia macchina, dove per accendere i fendinebbia devo prima aver acceso almeno le luci di posizione).
-

DavideChinelli
110 2 5 - Frequentatore

- Messaggi: 185
- Iscritto il: 7 feb 2018, 13:39
15 messaggi
• Pagina 1 di 2 • 1, 2
Torna a Autovetture, motori endotermici ed elettronica relativa
Chi c’è in linea
Visitano il forum: Nessuno e 13 ospiti

Elettrotecnica e non solo (admin)
Un gatto tra gli elettroni (IsidoroKZ)
Esperienza e simulazioni (g.schgor)
Moleskine di un idraulico (RenzoDF)
Il Blog di ElectroYou (webmaster)
Idee microcontrollate (TardoFreak)
PICcoli grandi PICMicro (Paolino)
Il blog elettrico di carloc (carloc)
DirtEYblooog (dirtydeeds)
Di tutto... un po' (jordan20)
AK47 (lillo)
Esperienze elettroniche (marco438)
Telecomunicazioni musicali (clavicordo)
Automazione ed Elettronica (gustavo)
Direttive per la sicurezza (ErnestoCappelletti)
EYnfo dall'Alaska (mir)
Apriamo il quadro! (attilio)
H7-25 (asdf)
Passione Elettrica (massimob)
Elettroni a spasso (guidob)
Bloguerra (guerra)



