Ciao ragazzi, sto lavorando sul sensore ad effetto doppler HB100. Questo sensore fornisce un segnale molto piccolo a frequenza variabile. Il segnale è di circa 200 uV e dovrei portarlo almeno a 3 V, tuttavia per via dell'ampiezza molto ridotta mi risulta difficile. Ho fatto riferimento al circuito con LM324 suggerito nel datasheet, che riporto qui:
https://www.limpkin.fr/public/HB100/HB1 ... n_Note.pdf
però non riesco a comprendere come mai non funziona, ho notato che il primo operazionale va subito in saturazione. Qualcuno ha mai usato questo sensore? Che ne dite del TL082 al posto di LM324?
amplificare un segnale da 200 uV
Moderatori:
carloc,
g.schgor,
BrunoValente,
IsidoroKZ
34 messaggi
• Pagina 1 di 4 • 1, 2, 3, 4
0
voti
0
voti
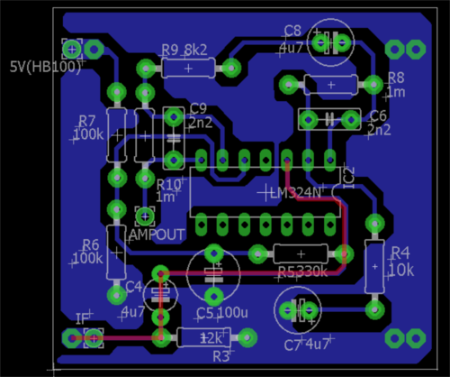
Nel circuito è presente all'ingresso del primo operazionale un filtro passa-alto formato dal condensatore da 4.7uF e dal resistore da 330 kohm con una frequenza di taglio da 0.1 Hz. Non dovrebbe essere questo stadio a bloccare la componente continua? Ti mostro un layout del circuito stampato che ho disegnato (vedi allegato), in rosso ho evidenziato il tratto di pista tra il pin IF (dove immetto il segnale dell'HB100) e l'ingresso dell'operazionale. Il malfunzionamento potrebbe derivare da questo tratto eccessivamente lungo? Siccome sono solamente 200 uV ho pensato che forse questa pista lo attenua ulteriormente.
0
voti
forse e meglio comprare un circuito bello e fatto, guarda se questo potrebbe fare al caso tuo https://it.aliexpress.com/item/AD620-Vo ... autifyAB=0
-

elektronik
7.800 4 6 7 - Master

- Messaggi: 3836
- Iscritto il: 12 mag 2015, 22:26
0
voti
elektronik ha scritto:forse e meglio comprare un circuito bello e fatto, guarda se questo potrebbe fare al caso tuo https://it.aliexpress.com/item/AD620-Vo ... autifyAB=0
Sarebbe molto utile, il problema è che si tratta di un lavoro di tesi e ho pensato sarebbe didatticamente più opportuno un circuito home made... e poi sono un amante dei circuiti stampati fatti in casa!
1
voti
Fire91 ha scritto:ho notato che il primo operazionale va subito in saturazione
Se il circuito e' quello di figura:
a) cosa vuol dire che l'"operazionale va subito in saturazione"?
-- satura in continua?
-- clippa il segnale?
b) misura con un multimetro digitale (Ri >= 10 Mohm):
-- la tensione al punto 1
-- la tensione al punto 2
-- la tensione al punto 3
c) misura con un oscilloscopio la forma d'onda presente al punto 3
Fai le misure di cui sopra con:
- l'ingresso sconnesso dal sensore
- l'ingresso connesso al sensore
Le misure in totale sono 8
1
voti
...una saldatura difettosa in uno dei punti evidenziati in rosso e il gioco è fatto...Fire91 ha scritto: ...ho notato che il primo operazionale va subito in saturazione...

"Non farei mai parte di un club che accettasse la mia iscrizione" (G. Marx)
-

claudiocedrone
21,3k 4 7 9 - Master EY

- Messaggi: 15300
- Iscritto il: 18 gen 2012, 13:36
0
voti
Buongiorno, ho risolto il problema. Era la resistenza da 330 kohm troppo elevata, ne ho messa una da 22 kohm e ora funziona perfettamente!
4
voti
Fire91 ha scritto:Buongiorno, ho risolto il problema. Era la resistenza da 330 kohm troppo elevata, ne ho messa una da 22 kohm e ora funziona perfettamente!
Grazie per la risposta, ma:
- non abbiamo capito cosa *non* funzionava prima della modifica
- non abbiamo capito *perche'* funziona adesso
- non sappiamo il criterio con cui e' stata fatta quella modifica
- non sappiamo il criterio con cui e' stato scelto il valore della resistenza
- dalle info che ci hai fornito la modifica che hai fatto *non* e' "ragionevole" (non giustifica il funzionamento attuale del circuito)
- non hai risposto ai quesiti posti da
1
voti
Che importa? Tanto adesso funziona...
Ah, ci sarebbero anche gli operazionali inutilizzati, lasciati 'dangling' in balia di qualsiasi rumore, pronti a oscillare a loro discrezione...
Ma che importa? Tanto adesso funziona...
E poi, è solo una tesi di laurea, no?
Ah, ci sarebbero anche gli operazionali inutilizzati, lasciati 'dangling' in balia di qualsiasi rumore, pronti a oscillare a loro discrezione...
Ma che importa? Tanto adesso funziona...
E poi, è solo una tesi di laurea, no?
34 messaggi
• Pagina 1 di 4 • 1, 2, 3, 4
Chi c’è in linea
Visitano il forum: Nessuno e 50 ospiti

Elettrotecnica e non solo (admin)
Un gatto tra gli elettroni (IsidoroKZ)
Esperienza e simulazioni (g.schgor)
Moleskine di un idraulico (RenzoDF)
Il Blog di ElectroYou (webmaster)
Idee microcontrollate (TardoFreak)
PICcoli grandi PICMicro (Paolino)
Il blog elettrico di carloc (carloc)
DirtEYblooog (dirtydeeds)
Di tutto... un po' (jordan20)
AK47 (lillo)
Esperienze elettroniche (marco438)
Telecomunicazioni musicali (clavicordo)
Automazione ed Elettronica (gustavo)
Direttive per la sicurezza (ErnestoCappelletti)
EYnfo dall'Alaska (mir)
Apriamo il quadro! (attilio)
H7-25 (asdf)
Passione Elettrica (massimob)
Elettroni a spasso (guidob)
Bloguerra (guerra)





