Ciao a tutti ragazzi, vi espongo il mio problema.
Devo effettuare una simulazione circuitale tramite PLECS di una struttura che presenta diversi chopper unidirezionali:
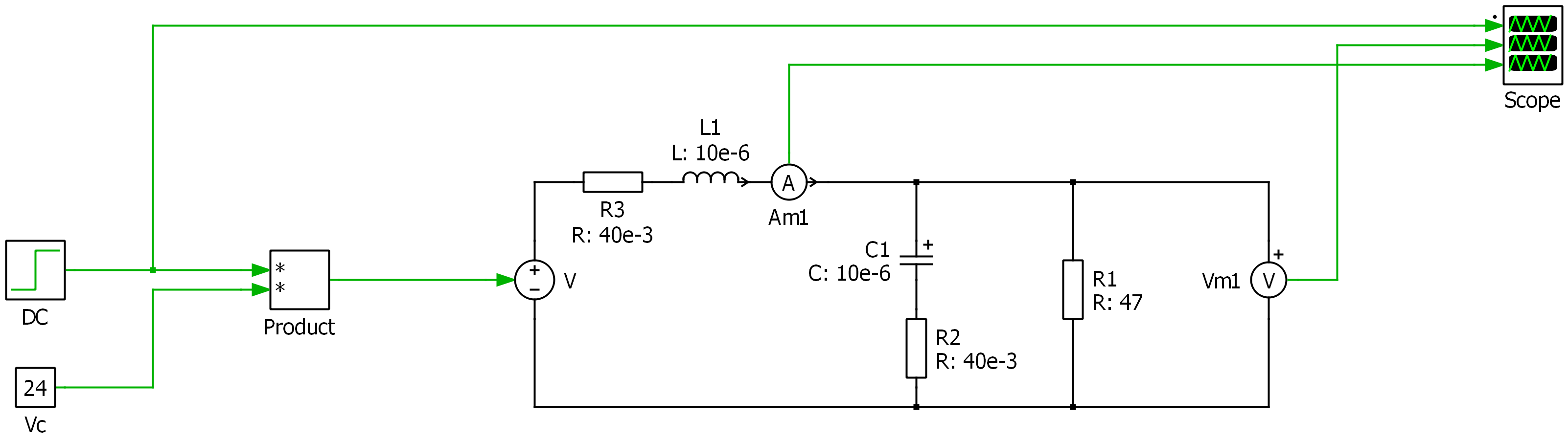
Poiché la simulazione deve essere fatta ipotizzando che la frequenza di commutazione sia infinita, è sufficiente che ricavi i duty cycle tramite un C-script block e, quindi, che utilizzi degli amplificatori operazionali limitati con guadagno opportuno (pari alla tensione del dc link sul singolo chopper). Il dubbio che mi sorge è però proprio come rappresentare il chopper tramite amplificatori... Uno non è sufficiente (giusto?) visto che per la LKT ho bisogno che la tensione complessiva eguagli quella del dc-link... Quindi devo usare due amplificatori di tensioni Vc*D e Vc*(1-D) in modo che la loro somma sia Vc istante per istante... è corretto?
Scusate se sono stato un po' confusionario, spero si sia capito il problema
Rappresentazione chopper con frequenza di comm. infinita
Moderatori:
carloc,
g.schgor,
BrunoValente,
IsidoroKZ
2 messaggi
• Pagina 1 di 1
0
voti
È sufficiente un solo amplificatore pari a
.
Questo è sotto la sola condizione di "frequenza di commutazione infinita". Se vuoi supporre invece che la banda del controllo sia molto superiore rispetto all'evoluzione del carico, elimina la rete LC di uscita.
.Questo è sotto la sola condizione di "frequenza di commutazione infinita". Se vuoi supporre invece che la banda del controllo sia molto superiore rispetto all'evoluzione del carico, elimina la rete LC di uscita.
-

marioursino
5.687 3 9 13 - G.Master EY

- Messaggi: 1598
- Iscritto il: 5 dic 2009, 4:32
2 messaggi
• Pagina 1 di 1
Chi c’è in linea
Visitano il forum: Nessuno e 95 ospiti

Elettrotecnica e non solo (admin)
Un gatto tra gli elettroni (IsidoroKZ)
Esperienza e simulazioni (g.schgor)
Moleskine di un idraulico (RenzoDF)
Il Blog di ElectroYou (webmaster)
Idee microcontrollate (TardoFreak)
PICcoli grandi PICMicro (Paolino)
Il blog elettrico di carloc (carloc)
DirtEYblooog (dirtydeeds)
Di tutto... un po' (jordan20)
AK47 (lillo)
Esperienze elettroniche (marco438)
Telecomunicazioni musicali (clavicordo)
Automazione ed Elettronica (gustavo)
Direttive per la sicurezza (ErnestoCappelletti)
EYnfo dall'Alaska (mir)
Apriamo il quadro! (attilio)
H7-25 (asdf)
Passione Elettrica (massimob)
Elettroni a spasso (guidob)
Bloguerra (guerra)
