Ciao Ragazzi,
sto incontrando difficolta nel calcolo della frequenza di taglio di un filtro passa alto nell'individuare la resistenza da insirire nella costante di tempo RC, o meglio in un circuito generico come si calcola la reistenza in serie al condensatore che determina la frequenza di di taglio?
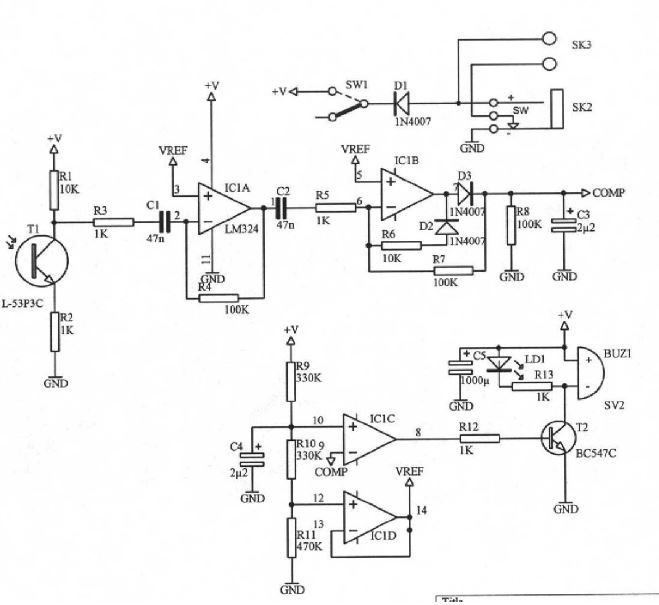
Per esempio la R a valle di C1 da inserire in f=1/2x3,14xCxR per calcolare la frequenza di taglio relativo al filtro passa alto associato al condensatore C1
PS. Ragionamento analogo per calcolo del f di taglio per la resisetnza a monte del condensatore nel caso di un passa basso.
Resistenza Filtro Passa Alto
Moderatori:
carloc,
g.schgor,
BrunoValente,
IsidoroKZ
9 messaggi
• Pagina 1 di 1
1
voti
maxiteris ha scritto:Ciao Ragazzi,
sto incontrando difficolta nel calcolo della frequenza di taglio di un filtro passa alto nell'individuare la resistenza da insirire nella costante di tempo RC
Nel caso del tuo schema devi considerare la tua

come la serie tra la resistenza di uscita del transistor e la

ES:
Prendendo come valore della resistenza di uscita del transistor all'incirca il valore della sua resistenza di collettore e sommando la


In questo modo la frequenza di taglio del tuo passa alto
si cacola semplicemente in questo modo:

Con i valori che hai postato dovrebbe essere

0
voti
Nel caso del tuo schema devi considerare la tua
come la serie tra la resistenza di uscita del transistor e la
ES:
Prendendo come valore della resistenza di uscita del transistor all'incirca il valore della sua resistenza di collettore e sommando la
In questo modo la frequenza di taglio del tuo passa alto
si cacola semplicemente in questo modo:
Con i valori che hai postato dovrebbe essere
Quello che dici credo sia corretto ma cercando di capirne il perché direi che la resistenza
che impatta sulla costante di tempo
e quindi sulla frequenza di taglio
dovrebbe essere la resistenza su cui scorre la corrente di carica/scarica del condensatore. In questa interpretazione perche non prendere in considerazione anche la resistenza R4=100K di retroazione di IC1A?5
voti
Quanto afferma
Exodus è sostanzialmente corretto.
Volendo eseguire il calcolo completo della funzione di trasferimento del primo filtro, operiamo come segue:
Il fototransistor può essere approssimato con un generatore di corrente ideale --> realizziamo l'equivalente Thevenin costituito da un generatore di tensione e da una resistenza serie pari a R1 (10k).
Il circuito risultante è quello di un filtro passa alto con funzione di trasferimento:

Vediamo se i conti tornano: il guadagno a frequenza nulla vale zero, quello a frequenza infinita
Direi che ci siamo.
Come puoi vedere, nel polo appaiono solamente R1, R3 e C1, quindi R4 sembra non avere alcun effetto sulla costante di tempo di carica e scarica di C1, come mai?
Risposta: è perché stiamo considerando l'amplificatore operazionale ideale. L'Opamp si occupa unicamente di far sì che la tensione al morsetto non invertente sia idealmente IDENTICA a quella al morsetto invertente: il condensatore è poggiato al morsetto invertente e vede in tale punto una tensione identicamente pari a VREF in ogni istante. In altre parole, la dinamica dell'operazionale è talmente veloce che il condensatore ignora completamente la forma della rete di retroazione.
R4 entra invece ovviamente nel calcolo della funzione di trasferimento sia nel polo che nello Zero; cambiando R4 cambiano le caratteristiche del sistema, ma solo perché cambia il fattore di retroazione fra l'uscita dell'operazionale e il nodo di confronto (in questo caso il morsetto invertente).
Volendo eseguire il calcolo completo della funzione di trasferimento del primo filtro, operiamo come segue:
Il fototransistor può essere approssimato con un generatore di corrente ideale --> realizziamo l'equivalente Thevenin costituito da un generatore di tensione e da una resistenza serie pari a R1 (10k).
Il circuito risultante è quello di un filtro passa alto con funzione di trasferimento:

Vediamo se i conti tornano: il guadagno a frequenza nulla vale zero, quello a frequenza infinita

Direi che ci siamo.
Come puoi vedere, nel polo appaiono solamente R1, R3 e C1, quindi R4 sembra non avere alcun effetto sulla costante di tempo di carica e scarica di C1, come mai?
Risposta: è perché stiamo considerando l'amplificatore operazionale ideale. L'Opamp si occupa unicamente di far sì che la tensione al morsetto non invertente sia idealmente IDENTICA a quella al morsetto invertente: il condensatore è poggiato al morsetto invertente e vede in tale punto una tensione identicamente pari a VREF in ogni istante. In altre parole, la dinamica dell'operazionale è talmente veloce che il condensatore ignora completamente la forma della rete di retroazione.
R4 entra invece ovviamente nel calcolo della funzione di trasferimento sia nel polo che nello Zero; cambiando R4 cambiano le caratteristiche del sistema, ma solo perché cambia il fattore di retroazione fra l'uscita dell'operazionale e il nodo di confronto (in questo caso il morsetto invertente).
Alberto.
0
voti
Se stiamo parlando ancora del ricevitore infrarossi, (come avevo gia indicato nell'altro thread), più che un passaalto si deve usare un passabanda!
Non mi credi sulla parola, se guardassi con oscilloscopio l'uscita del sensore illuminata da sorgente qualunque, vedresti un rumore bianco, con frequenze da pochi hertz a qualche decina od addirittura centinaia di KiloHertz.
Saluti.
Non mi credi sulla parola, se guardassi con oscilloscopio l'uscita del sensore illuminata da sorgente qualunque, vedresti un rumore bianco, con frequenze da pochi hertz a qualche decina od addirittura centinaia di KiloHertz.
Saluti.
-

lelerelele
4.899 3 7 9 - Master

- Messaggi: 5505
- Iscritto il: 8 giu 2011, 8:57
- Località: Reggio Emilia
0
voti
.... vedresti un rumore bianco, con frequenze da pochi hertz a qualche decina od addirittura centinaia di KiloHertz.
Concordo abbastanza, probabilmente a partire da qualche kHz gli amplificatori a operazionale cominciano
a ridurre il guadagno per insufficente banda passante a catena aperta.
Forse i filtri passa alto a circa 300 Hz servono solo a filtrare segnali ottici spuri a 50 / 100 Hz delle lampade.

0
voti
Siccome scusate ma io se non capisco le cose non vado avanti... riprendo quanto detto da
brabus
e forse sarò ridondante ma dettaglio quanto gia correttamente esposto:
La resistenza Rth come detto è circa la resistenza in uscita del transistor T1 secondo
dove Rc è la restitenza di collettore schema equivalente completo per piccoli seganli per il transistor in configurazione ad emettitore comune
Ci arriviamo in quanto in continua si ha per l'AmpOp inverntente
e questo si dimostra considerando il corto cirtuito "virtuale" el resistenze d'ingresso infinite dell'AmpOp Ideale.
Ora passando in regime alternato, occorre parlare di Impedenza elettrica e magari in regime sinusoidale puro per la pulsazione complessa s=σ+jω si può considerare la pulsazione ordinaria s=jω si ha:

ove
e
---
con
= 
e arriviamo qui
che come detto ha uno zero in s=0 mentre a frequenza infinita calcolando il confronto tra infiniti della funziona razionale


Ora l'ultima parte
La rivediamo domani in quanto sono le 20 .... ed è ora di cena...
e forse sarò ridondante ma dettaglio quanto gia correttamente esposto:
brabus ha scritto:Il fototransistor può essere approssimato con un generatore di corrente ideale --> realizziamo l'equivalente Thevenin costituito da un generatore di tensione e da una resistenza serie pari a R1 (10k).
La resistenza Rth come detto è circa la resistenza in uscita del transistor T1 secondo
dove Rc è la restitenza di collettore schema equivalente completo per piccoli seganli per il transistor in configurazione ad emettitore comunebrabus ha scritto:Il circuito risultante è quello di un filtro passa alto con funzione di trasferimento:
Ci arriviamo in quanto in continua si ha per l'AmpOp inverntente
e questo si dimostra considerando il corto cirtuito "virtuale" el resistenze d'ingresso infinite dell'AmpOp Ideale.Ora passando in regime alternato, occorre parlare di Impedenza elettrica e magari in regime sinusoidale puro per la pulsazione complessa s=σ+jω si può considerare la pulsazione ordinaria s=jω si ha:

ove
e
---
con
= 
e arriviamo qui
brabus ha scritto:
che come detto ha uno zero in s=0 mentre a frequenza infinita calcolando il confronto tra infiniti della funziona razionale


Ora l'ultima parte
maxiteris ha scritto:Come puoi vedere, nel polo appaiono solamente R1, R3 e C1, quindi R4 sembra non avere alcun effetto sulla costante di tempo di carica e scarica di C1, come mai?
Risposta: è perché stiamo considerando l'amplificatore operazionale ideale. L'Opamp si occupa unicamente di far sì che la tensione al morsetto non invertente sia idealmente IDENTICA a quella al morsetto invertente: il condensatore è poggiato al morsetto invertente e vede in tale punto una tensione identicamente pari a VREF in ogni istante. In altre parole, la dinamica dell'operazionale è talmente veloce che il condensatore ignora completamente la forma della rete di retroazione.
R4 entra invece ovviamente nel calcolo della funzione di trasferimento sia nel polo che nello Zero; cambiando R4 cambiano le caratteristiche del sistema, ma solo perché cambia il fattore di retroazione fra l'uscita dell'operazionale e il nodo di confronto (in questo caso il morsetto invertente).
La rivediamo domani in quanto sono le 20 .... ed è ora di cena...

9 messaggi
• Pagina 1 di 1
Chi c’è in linea
Visitano il forum: Nessuno e 76 ospiti

Elettrotecnica e non solo (admin)
Un gatto tra gli elettroni (IsidoroKZ)
Esperienza e simulazioni (g.schgor)
Moleskine di un idraulico (RenzoDF)
Il Blog di ElectroYou (webmaster)
Idee microcontrollate (TardoFreak)
PICcoli grandi PICMicro (Paolino)
Il blog elettrico di carloc (carloc)
DirtEYblooog (dirtydeeds)
Di tutto... un po' (jordan20)
AK47 (lillo)
Esperienze elettroniche (marco438)
Telecomunicazioni musicali (clavicordo)
Automazione ed Elettronica (gustavo)
Direttive per la sicurezza (ErnestoCappelletti)
EYnfo dall'Alaska (mir)
Apriamo il quadro! (attilio)
H7-25 (asdf)
Passione Elettrica (massimob)
Elettroni a spasso (guidob)
Bloguerra (guerra)








