Buongiorno a tutti! Scrivo per sapere qualcosa degli operazionali tipo Norton (LM3900 in particolare), se esistono e si usano ancora e per cosa esattamente si usano. Schematicamente mi sembrano giusto poco più che dei "supertransistor" (uso il termine come un analogo di "supernodo" anche se non so quanto possa essere corretto) connessi a emettitore comune con aggiunta un po' di "cuscini" intorno per facilitarne l'uso.
A cosa servono precisamente i Norton? E, nel caso voglia utilizzarli appunto come semplici amplificatori a emettitore comune, che parametri (beta, FT e massima corrente di collettore Ic) hanno tipicamente i transistori che compongono il circuito di questi amplificatori? Chiedo perché in effetti i transistori che realmente contano sono giusto due.
Grazie fin da ora per ogni info.
Amplificatori operazionali Norton
Moderatori:
carloc,
g.schgor,
BrunoValente,
IsidoroKZ
17 messaggi
• Pagina 1 di 2 • 1, 2
2
voti
Forse ho fatto una domanda troppo idiota per risponderci ma... il fatto è che non ho mai usato questo tipo di amplificatori e vorrei capirci qualcosa in merito che vada un po' oltre il non molto discernibile dai loro datasheets. Grazie
8
voti
La domanda è invece molto interessante e vale la pena rifletterci.
L'amplificatore Norton (noto anche come Current Feedback Amplifier) funziona analogamente a un amplificatore operazionale tradizionale, ma amplificando la differenza fra le correnti iniettate ai terminali d'ingresso e non le tensioni.
Occorre dunque immaginare il circuito diversamente, al fine di ottenere le classiche configurazioni invertente, non invertente, astabile, etc.
Embé, si chiederà qualcuno, qual è il vantaggio nell'impiego di tale componente rispetto al buon, classico amplificatore differenziale di tensione?
Per comprenderlo serve fare un passo indietro di qualche decennio. Come ben sappiamo, gli amplificatori operazionali alimentati a tensione singola richiedono particolare attenzione al rispetto della tensione di modo comune ai morsetti d'ingresso. Non esagero dicendo che questo è l'errore più comune in assoluto quando si parla di amplificatori operazionali: il progettista sbadato fa lavorare gli ingressi vicino al riferimento di massa, oppure pretende che il driver d'uscita raggiunga tensioni prossime a quelle dei morsetti di alimentazione... no way!
Che si fa, dunque? Tipicamente si realizza un riferimento di tensione intermedio e si fanno lavorare gli ingressi dell'operazionale in un intorno della tensione di polarizzazione; sovvengono dunque tutte le questioni relative al disaccoppiamento AC, alla banda passante, alle correnti parassite, etc.
Ecco che l'amplificatore di Norton offre un vantaggio interessante: i morsetti d'ingresso sono assimilabili a giunzioni PN verso il terminale di alimentazione inferiore, dunque lavorano automaticamente nell'intorno di ~0,5V sopra lo zero. Non serve quindi prevedere particolari reti di polarizzazione per far lavorare l'opamp a tensione singola*, basta tener conto della particolare conformazione degli ingressi e della logica di funzionamento in corrente.
Qualche lettura interessante:
http://mysite.du.edu/~etuttle/electron/elect21.htm
http://www.ti.com/lit/ds/symlink/lm3900.pdf
http://www.ti.com/lit/an/slva051/slva051.pdf
http://www.ti.com/lit/an/snaa004/snaa004.pdf
Gli amplificatori CFA sono inoltre caratterizzati dalla mancanza di compensazione di Miller (classica invece per gli opamp in tensione), responsabile della limitazione del prodotto banda-guadagno. Possono dunque essere impiegati a frequenze più elevate a parità di guadagno, al prezzo di un po' di rumore in più. Fino a qualche tempo fa le prestazioni in frequenza del CFA erano nettamente superiori a quelle raggiungibili dagli opamp classici; nuovi processi produttivi hanno consentito di ridurre fortemente le capacità parassite degli stadi interni, consentendo nuovamente agli opamp di primeggiare.
Amplificatori operazionali in tensione da centinaia MHz non sono una rarità: http://www.ti.com/lit/ds/symlink/opa2830.pdf
Riguardo le prestazioni elevatissime di questi dispositivi, segnalo l'irrinunciabile Application Note di Jim Williams: http://www.analog.com/media/en/technical-documentation/application-notes/an47fa.pdf
*Ricordiamo ancora una volta che l'amplificatore operazionale non può sapere se stiamo lavorando a tensione singola o duale: lui vede solamente due terminali di alimentazione! L'unica cosa che può farlo imbestialire è il mancato rispetto della tensione di modo comune agli ingressi.
L'amplificatore Norton (noto anche come Current Feedback Amplifier) funziona analogamente a un amplificatore operazionale tradizionale, ma amplificando la differenza fra le correnti iniettate ai terminali d'ingresso e non le tensioni.
Occorre dunque immaginare il circuito diversamente, al fine di ottenere le classiche configurazioni invertente, non invertente, astabile, etc.
Embé, si chiederà qualcuno, qual è il vantaggio nell'impiego di tale componente rispetto al buon, classico amplificatore differenziale di tensione?
Per comprenderlo serve fare un passo indietro di qualche decennio. Come ben sappiamo, gli amplificatori operazionali alimentati a tensione singola richiedono particolare attenzione al rispetto della tensione di modo comune ai morsetti d'ingresso. Non esagero dicendo che questo è l'errore più comune in assoluto quando si parla di amplificatori operazionali: il progettista sbadato fa lavorare gli ingressi vicino al riferimento di massa, oppure pretende che il driver d'uscita raggiunga tensioni prossime a quelle dei morsetti di alimentazione... no way!
Che si fa, dunque? Tipicamente si realizza un riferimento di tensione intermedio e si fanno lavorare gli ingressi dell'operazionale in un intorno della tensione di polarizzazione; sovvengono dunque tutte le questioni relative al disaccoppiamento AC, alla banda passante, alle correnti parassite, etc.
Ecco che l'amplificatore di Norton offre un vantaggio interessante: i morsetti d'ingresso sono assimilabili a giunzioni PN verso il terminale di alimentazione inferiore, dunque lavorano automaticamente nell'intorno di ~0,5V sopra lo zero. Non serve quindi prevedere particolari reti di polarizzazione per far lavorare l'opamp a tensione singola*, basta tener conto della particolare conformazione degli ingressi e della logica di funzionamento in corrente.
Qualche lettura interessante:
http://mysite.du.edu/~etuttle/electron/elect21.htm
http://www.ti.com/lit/ds/symlink/lm3900.pdf
http://www.ti.com/lit/an/slva051/slva051.pdf
http://www.ti.com/lit/an/snaa004/snaa004.pdf
Gli amplificatori CFA sono inoltre caratterizzati dalla mancanza di compensazione di Miller (classica invece per gli opamp in tensione), responsabile della limitazione del prodotto banda-guadagno. Possono dunque essere impiegati a frequenze più elevate a parità di guadagno, al prezzo di un po' di rumore in più. Fino a qualche tempo fa le prestazioni in frequenza del CFA erano nettamente superiori a quelle raggiungibili dagli opamp classici; nuovi processi produttivi hanno consentito di ridurre fortemente le capacità parassite degli stadi interni, consentendo nuovamente agli opamp di primeggiare.
Amplificatori operazionali in tensione da centinaia MHz non sono una rarità: http://www.ti.com/lit/ds/symlink/opa2830.pdf
Riguardo le prestazioni elevatissime di questi dispositivi, segnalo l'irrinunciabile Application Note di Jim Williams: http://www.analog.com/media/en/technical-documentation/application-notes/an47fa.pdf
*Ricordiamo ancora una volta che l'amplificatore operazionale non può sapere se stiamo lavorando a tensione singola o duale: lui vede solamente due terminali di alimentazione! L'unica cosa che può farlo imbestialire è il mancato rispetto della tensione di modo comune agli ingressi.
Alberto.
1
voti
Grazie per la risposta, mi ha aiutato a chiarirmi un bel po' le idee. Un'ultima curiosità: mi sto rendendo conto che i CFA sono, in parte, un nuovo nome per vecchie minestre (cosa non nuova in elettronica). È così? E se sì, cosa ha spinto gli ingegneri a tirarli fuori dai cassetti, a parte le limitazioni dei VFA in alta frequenza?
5
voti
Il fatto è che i progettisti sono persone generalmente creative e pigre*. Preferiscono usare sempre gli stessi componenti, squadra che vince non si cambia a meno che non lo imponga l'ufficio acquisti.
Ormai ci si riferisce al progettista come "System Integrator": mette assieme vari circuiti integrati (progettati da qualcun altro) senza preoccuparsi troppo; se l'accrocchio non funziona si passa al debug (tradotto: prendilo a martellate finché non funziona).
Impiegare un CFA significa spesso mettere in discussione i propri metodi, cambiare modo di pensare, e questo al progettista non piace. Userà il CFA solo se espressamente indicato dalla casa madre di un altro circuito integrato impiegato nel progetto (ad esempio un DAC con uscita in corrente).
Un'altra categoria di progettisti, più accademica ma ahimé meno apprezzata, sceglie invece con grande cura i componenti da adottare nel circuito. È il caso dei progettisti di front-end, degli apparecchi di misura, dei circuiti per impieghi speciali (ad es.: temperature estreme, MTBF molto elevati); qui è più probabile che a qualcuno venga l'idea di adottare un CFA per leggere, ad esempio, la corrente erogata da un elemento sensibile.
Il nome CFA è in uso da tempo (questa AN è del 1989), credo sembri recente solo perché se ne sente parlare molto poco. Un mio Docente diceva che in Elettronica è stato inventato poco negli anni '40, e nulla dagli anni '50.
*nel senso buono del termine! Scelgono tendenzialmente la via più collaudata e sicura, non vogliono sorprese, mirando unicamente a ottenere un circuito robusto e a specifica.
Ormai ci si riferisce al progettista come "System Integrator": mette assieme vari circuiti integrati (progettati da qualcun altro) senza preoccuparsi troppo; se l'accrocchio non funziona si passa al debug (tradotto: prendilo a martellate finché non funziona).
Impiegare un CFA significa spesso mettere in discussione i propri metodi, cambiare modo di pensare, e questo al progettista non piace. Userà il CFA solo se espressamente indicato dalla casa madre di un altro circuito integrato impiegato nel progetto (ad esempio un DAC con uscita in corrente).
Un'altra categoria di progettisti, più accademica ma ahimé meno apprezzata, sceglie invece con grande cura i componenti da adottare nel circuito. È il caso dei progettisti di front-end, degli apparecchi di misura, dei circuiti per impieghi speciali (ad es.: temperature estreme, MTBF molto elevati); qui è più probabile che a qualcuno venga l'idea di adottare un CFA per leggere, ad esempio, la corrente erogata da un elemento sensibile.
Il nome CFA è in uso da tempo (questa AN è del 1989), credo sembri recente solo perché se ne sente parlare molto poco. Un mio Docente diceva che in Elettronica è stato inventato poco negli anni '40, e nulla dagli anni '50.
*nel senso buono del termine! Scelgono tendenzialmente la via più collaudata e sicura, non vogliono sorprese, mirando unicamente a ottenere un circuito robusto e a specifica.
Alberto.
1
voti
brabus ha scritto:Un mio Docente diceva che in Elettronica è stato inventato poco negli anni '40, e nulla dagli anni '50.
Un po' estremista... ma forse solo un po': a ripescare vecchi libri di elettronica (spesso a poco più del costo della spedizione) si resta spesso sorpresi dalla modernità di testi che oggi hanno passato i sessanta-settant'anni dal momento della stampa.
2
voti
Jim Williams (non trovo più l'AN dove ne parla
) diceva che gli amplificatori di Norton sono il componente duale dell'OPAMP classico.
Per un OPAMP classico si ha:


Per un Norton si ha invece:


Ciao
Pietro
Per un OPAMP classico si ha:


Per un Norton si ha invece:


Ciao
Pietro
-

PietroBaima
90,7k 7 12 13 - G.Master EY

- Messaggi: 12206
- Iscritto il: 12 ago 2012, 1:20
- Località: Londra
0
voti
E su questo non ci piove. Dove invece un po' piove sta nel loro essere fisicamente e circuitalmente completamente differenti, così come lo sono, ovviamente, anche le loro prestazioni. Sarebbe utile indagare anche le modalità in cui i due tipi "toppano" al salire della frequenza (che, sospetto, sono probabilmente duali anche loro, scambiando nel ruolo di elemento deterrente al salire con la frequenza, le capacità con le induttanze - qui mi fermo però).
3
voti
brabus ha scritto:L'amplificatore Norton (noto anche come Current Feedback Amplifier)...
A me Norton e CFA non sembrano sinonimi. Il CFA ha una struttura interna diversa dal Norton. Forse una volta i Norton, avendo gli ingressi in corrente, era chiamati amplificatori di corrente o con retroazione in corrente. Oppure gli ingressi sono equivalenti e sono io che non vedo l'equivalenza
Per usare proficuamente un simulatore, bisogna sapere molta più elettronica di lui
Plug it in - it works better!
Il 555 sta all'elettronica come Arduino all'informatica! (entrambi loro malgrado)
Se volete risposte rispondete a tutte le mie domande
Plug it in - it works better!
Il 555 sta all'elettronica come Arduino all'informatica! (entrambi loro malgrado)
Se volete risposte rispondete a tutte le mie domande
2
voti
Gran bella application note del settembre 1972. Compie in questi giorni 46 (QUARANTASEI) anni
http://www.ti.com/lit/an/snoa653/snoa653.pdf
Sir, I stand corrected.
Sto investigando, la faccenda insospettisce anche me.
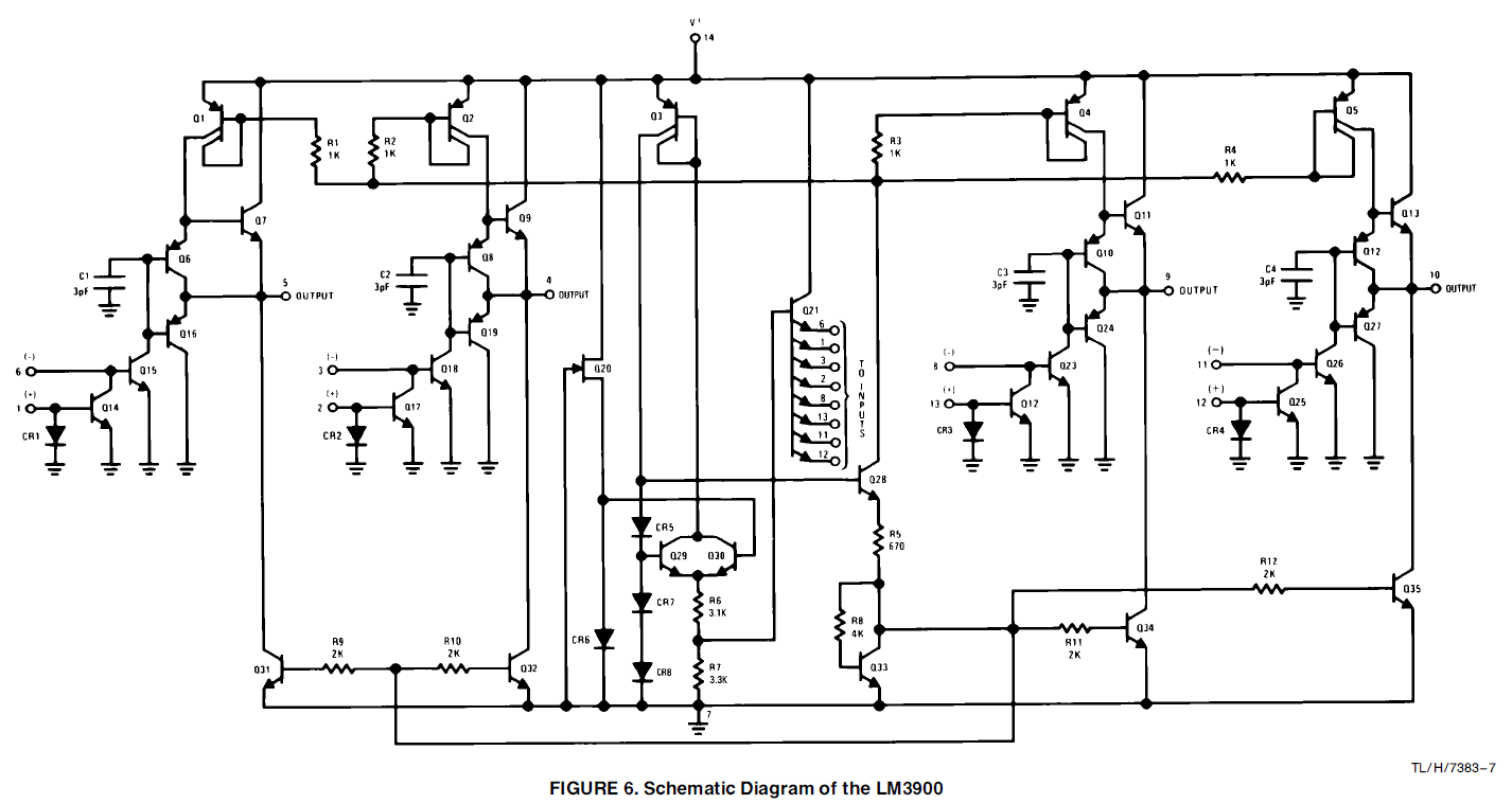
Ho trovato nel frattempo uno schema interno del LM3900 un po' più completo, per proseguire con i leciti dubbi di Piercarlo (cliccare per ingrandire):
Una spiegazione sommaria (ma interessante) del funzionamento del circuito di polarizzazione è fornita nella Application Note:
I condensatori da 3pF, omessi nella maggior parte dei Datasheet del LM3900 (
) sono dedicati alla compensazione in frequenza, analogamente a quanto fatto nei tradizionali opamp. L'application note dice infatti:
Quindi mi dispiace, Piercarlo, ma anche qui per ottenere un effetto filtrante a polo dominante si passa sempre per un condensatore (gli induttori sono pressoché proibiti nel mondo del silicio); ciò avviene nello stadio di amplificazione in tensione a valle del comparatore di corrente (ossia la coppia di transistor all'ingresso).
La compensazione a polo dominante presente nel LM3900 consente subito di distinguerlo dalla famiglia dei CFA (come evidenziato da
IsidoroKZ), poiché questi ultimi sono caratterizzati dall'assenza di questo tipo di compensazione. Le differenze non si fermano qui, sto investigando ulteriormente.
Ecco infatti una bella AN della Intersil sul tema, dove viene espressamente indicata una peculiarità dei CFA: uno stadio buffer a guadagno unitario fra i terminali d'ingresso, assente nel LM3900:
https://www.intersil.com/content/dam/Intersil/documents/an12/an1213.pdf
La stessa Application Note indica anche lo scopo esistenziale del Norton Amplifier:
Ecco dunque che quanto affermavamo all'inizio trova conferma: l'LM3900 è nato per agevolare i progettisti quando la tensione di lavoro è singola e i vincoli di costo stringenti.
Segnaliamo anche il "figlio" dell'LM3900: LM359
http://www.ti.com/lit/an/snoa653/snoa653.pdf
IsidoroKZ ha scritto:brabus ha scritto:L'amplificatore Norton (noto anche come Current Feedback Amplifier)...
A me Norton e CFA non sembrano sinonimi. Il CFA ha una struttura interna diversa dal Norton. Forse una volta i Norton, avendo gli ingressi in corrente, era chiamati amplificatori di corrente o con retroazione in corrente. Oppure gli ingressi sono equivalenti e sono io che non vedo l'equivalenza
Sir, I stand corrected.
Sto investigando, la faccenda insospettisce anche me.
Ho trovato nel frattempo uno schema interno del LM3900 un po' più completo, per proseguire con i leciti dubbi di Piercarlo (cliccare per ingrandire):
Una spiegazione sommaria (ma interessante) del funzionamento del circuito di polarizzazione è fornita nella Application Note:
AppNote ha scritto:The complete schematic diagram of the LM3900 is shown in
Figure 6 . The one resistor, R5, establishes the power consumption
of the circuit as it controls the conduction of transistor
Q28. The emitter current of Q28 is used to bias the
NPN output class-A biasing current sources and the collector
current of Q28 is the reference for the PNP current
source of each amplifier.
The biasing circuit is initially ``started'' by Q20, Q30 and CR6.
After start-up is achieved, Q30 goes OFF and the current
flow through the reference diodes: CR5, CR7 and CR8, is
dependent only on VBE/(R6 + R7). This guarantees that
the power supply current drain is essentially independent of
the magnitude of the power supply voltage.
The input clamp for negative voltages is provided by the
multi-emitter NPN transistor Q21. One of the emitters of this
transistor goes to each of the input terminals. The reference
voltage for the base of Q21 is provided by R6 and R7 and is
approximately VBE/2.
I condensatori da 3pF, omessi nella maggior parte dei Datasheet del LM3900 (
AppNote ha scritto:Closed-loop
stability is guaranteed by an on-chip capacitor C = 3 pF,
which provides the single dominant open-loop pole.
Quindi mi dispiace, Piercarlo, ma anche qui per ottenere un effetto filtrante a polo dominante si passa sempre per un condensatore (gli induttori sono pressoché proibiti nel mondo del silicio); ciò avviene nello stadio di amplificazione in tensione a valle del comparatore di corrente (ossia la coppia di transistor all'ingresso).
La compensazione a polo dominante presente nel LM3900 consente subito di distinguerlo dalla famiglia dei CFA (come evidenziato da
Ecco infatti una bella AN della Intersil sul tema, dove viene espressamente indicata una peculiarità dei CFA: uno stadio buffer a guadagno unitario fra i terminali d'ingresso, assente nel LM3900:
https://www.intersil.com/content/dam/Intersil/documents/an12/an1213.pdf
La stessa Application Note indica anche lo scopo esistenziale del Norton Amplifier:
AppNote ha scritto:Many industrial electronic control systems are designed that
operate off of only a single power supply voltage. The conventional
integrated-circuit operational amplifier (IC op amp)
is typically designed for split power supplies (+/-15 VDC) and
suffers from a poor output voltage swing and a rather large
minimum common-mode input voltage range (approximately
2 VDC) when used in a single power supply application. In
addition, some of the performance characteristics of these
op amps could be sacrificed especially in favor of reduced
costs.
To meet the needs of the designers of low-cost, single-power-
supply control systems, a new internally compensated
amplifier has been designed that operates over a power
supply voltage range of 4 VDC to 36 VDC with small
changes in performance characteristics and provides an
output peak-to-peak voltage swing that is only 1V less than
the magnitude of the power supply voltage. Four of these
amplifiers have been fabricated on a single chip and are
provided in the standard 14-pin dual-in-line package.
Ecco dunque che quanto affermavamo all'inizio trova conferma: l'LM3900 è nato per agevolare i progettisti quando la tensione di lavoro è singola e i vincoli di costo stringenti.
Segnaliamo anche il "figlio" dell'LM3900: LM359
Alberto.
17 messaggi
• Pagina 1 di 2 • 1, 2
Chi c’è in linea
Visitano il forum: Nessuno e 37 ospiti

Elettrotecnica e non solo (admin)
Un gatto tra gli elettroni (IsidoroKZ)
Esperienza e simulazioni (g.schgor)
Moleskine di un idraulico (RenzoDF)
Il Blog di ElectroYou (webmaster)
Idee microcontrollate (TardoFreak)
PICcoli grandi PICMicro (Paolino)
Il blog elettrico di carloc (carloc)
DirtEYblooog (dirtydeeds)
Di tutto... un po' (jordan20)
AK47 (lillo)
Esperienze elettroniche (marco438)
Telecomunicazioni musicali (clavicordo)
Automazione ed Elettronica (gustavo)
Direttive per la sicurezza (ErnestoCappelletti)
EYnfo dall'Alaska (mir)
Apriamo il quadro! (attilio)
H7-25 (asdf)
Passione Elettrica (massimob)
Elettroni a spasso (guidob)
Bloguerra (guerra)

pigreco]=π