Ciao, ormai un annetto fa ho collegato i cronotermostati in modo che anzichè agiree solo sulle valvole di zona (prive di servocontatto) agiscano anche su tre relè per aprire e chiudere il consenso alla caldaia (contatto TA). Prima infatti, anche a termostati aperti, la caldaia manteneva comunque calde le tubature sprecando gas.
Ora volevo sapere su quali siano le differenze sul collegamento
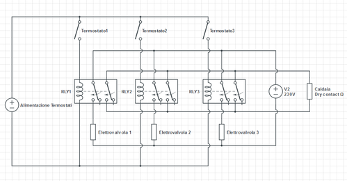
> 'parallelo' ogni relè è collegato solo su C/NA in parallelo agli altri
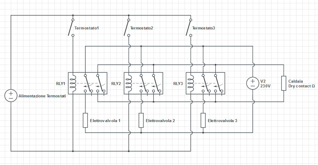
> 'passante' i relè intermedi sono hanno il consenso collegato sull'NA e il contatto 'passante' collegato su NC l'ultimo relè è collegato su C/NA.
In entrambi i casi le bobine (230V) ricevono la 'fase' dal termostato di zona e hanno il neutro in comune
Attualmente ho adottato il secondo cablaggio perché più 'ordinato' (ho meno contatti in cui entrano due cavi insieme)
Altra cosa sapete se esiste un componente di 'rirado' mi spiego: visto che le valvole impiegano circa 2 minuti ad aprirsi vorrei un componente che attenda due minuti prima di dare il consenso alla caldaia da inserire tra i relè attualmente installati e la caldaia (sulla mia caldaia non è presente la possibilità di risposta ritardata alla chiamata termostato)
Collegamento in 'parallelo':
Collegamento 'passante' :
Differenze nel collegamento di relè
3 messaggi
• Pagina 1 di 1
0
voti
Ultima modifica di
DavideDaSerra il 18 nov 2018, 13:30, modificato 1 volta in totale.
-

DavideDaSerra
213 1 7 - Expert

- Messaggi: 279
- Iscritto il: 21 gen 2018, 18:41
0
voti
Se non presenti un disegno che spiega come hai inserito i tuoi collegamenti, con le tue descrizioni scritte è difficile capire le tue esigenze. Ti consiglio di prendere dimestichezza con Fidocadj e presentare un disegno.
-

StefanoSunda
2.885 3 6 10 - Master

- Messaggi: 1964
- Iscritto il: 16 set 2010, 19:29
0
voti
Non riesco più ad aggiungere al post precedente.
Circuito 'passante':
Circuito 'passante':
-

DavideDaSerra
213 1 7 - Expert

- Messaggi: 279
- Iscritto il: 21 gen 2018, 18:41
3 messaggi
• Pagina 1 di 1
Chi c’è in linea
Visitano il forum: Nessuno e 20 ospiti

Elettrotecnica e non solo (admin)
Un gatto tra gli elettroni (IsidoroKZ)
Esperienza e simulazioni (g.schgor)
Moleskine di un idraulico (RenzoDF)
Il Blog di ElectroYou (webmaster)
Idee microcontrollate (TardoFreak)
PICcoli grandi PICMicro (Paolino)
Il blog elettrico di carloc (carloc)
DirtEYblooog (dirtydeeds)
Di tutto... un po' (jordan20)
AK47 (lillo)
Esperienze elettroniche (marco438)
Telecomunicazioni musicali (clavicordo)
Automazione ed Elettronica (gustavo)
Direttive per la sicurezza (ErnestoCappelletti)
EYnfo dall'Alaska (mir)
Apriamo il quadro! (attilio)
H7-25 (asdf)
Passione Elettrica (massimob)
Elettroni a spasso (guidob)
Bloguerra (guerra)