Cos'è ElectroYou | Login Iscriviti

ElectroYou - la comunità dei professionisti del mondo elettrico

Scheda display i2c arduino

Progetti, interfacciamento, discussioni varie su questa piattaforma.

Moderatori: Foto UtenteWALTERmwp, Foto Utentexyz

0
voti

[1] Scheda display i2c arduino

Messaggioda Foto UtenteLeonardissimo21 » 27 gen 2019, 12:36

Buongiorno,

Recentemente ho deciso di auto costruirmi una classica scheda i2c che va dietro ai display lcd per arduino.
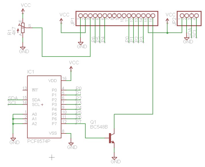
Ho cercato un paio di schemi su internet e ho trovato questo:
IMG_0321.jpg
Schema utilizzato


Ho ricreato lo schema su una breadboard. Il display si accende però nel momento in cui carico il codice e arduino si "riavvia", il display inizialmente si accende per poi spegnersi e rimanere scuro senza far visualizzare alcun messaggio.

Il codice che ho utilizzato è il solito che utilizzo per provare i display lcd i2c;
Codice: Seleziona tutto
#include <Wire.h>
#include <LiquidCrystal_I2C.h>


LiquidCrystal_I2C lcd(0x20 ,16,2);


void setup()
{

  lcd.init();
  lcd.backlight();
  lcd.print("Test Display I2C");
  lcd.setCursor(0,4);
  lcd.print("versione 1.0");

}

void loop() {
 
}


Può essere possibile che la libreria LiquidCrystal_I2C non vada bene? se faccio il test per vedere se trova il display funziona e mi da l'indirizzo 0X20 quindi direi che dovrebbero cominucare :?:

grazie in anticipo :ok:
Avatar utente
Foto UtenteLeonardissimo21
5 1 3
New entry
New entry
 
Messaggi: 69
Iscritto il: 21 giu 2016, 10:11

0
voti

[2] Re: Scheda display i2c arduino

Messaggioda Foto UtenteWALTERmwp » 30 gen 2019, 12:41

Se programma e librerie sono uguali a quelle impiegate con esisti positivi sulle altre schedine pre-confezionate, non ti resta che controllare con attenzione tutti(tutti) i collegamenti.
Verifica inoltre se il chip montato corrisponde a quello che stai utilizzando.
Non ho riguardato il suo datasheet (io lo avevo utilizzato come io-expander), quindi non posso affermare se occorrano, ad esempio, delle resistenze di pull-up (o pull-down) tra le uscite e gli ingressi dello LCD.
Qualche controllo va fatto, non è scontata la compatibilità tra il codice e il tuo hardware.

Saluti
W - U.H.F.
Avatar utente
Foto UtenteWALTERmwp
30,2k 4 8 13
G.Master EY
G.Master EY
 
Messaggi: 8982
Iscritto il: 17 lug 2010, 18:42
Località: le 4 del mattino

0
voti

[3] Re: Scheda display i2c arduino

Messaggioda Foto Utentemaubarzi » 30 gen 2019, 13:12

Mi sa che servono le pull-up.
Avatar utente
Foto Utentemaubarzi
185 1 2 6
Frequentatore
Frequentatore
 
Messaggi: 257
Iscritto il: 17 dic 2018, 15:15

0
voti

[4] Re: Scheda display i2c arduino

Messaggioda Foto UtenteLeonardissimo21 » 18 feb 2019, 18:20

maubarzi ha scritto:Mi sa che servono le pull-up.


Che sarebbero? Scusate la mia ignoranza
Avatar utente
Foto UtenteLeonardissimo21
5 1 3
New entry
New entry
 
Messaggi: 69
Iscritto il: 21 giu 2016, 10:11

0
voti

[5] Re: Scheda display i2c arduino

Messaggioda Foto Utenteluxinterior » 18 feb 2019, 19:30

Il PCF ha una resistenza serie di uscita ?
Se hai realizzato lo schema come nella figura appena porti P7 alta fai danni.
Secondo me tra P7 e la base del transistor ci devi mettere una resistenza e dovrebbe esserci una resistenza anche sul collettore se non è già inserita in serie ai led della retroilluminazione nel mdoulo LCD.

per verificare la mia ipotesi commenta
lcd.backlight();
e fai una prova
Avatar utente
Foto Utenteluxinterior
4.311 3 4 9
Master EY
Master EY
 
Messaggi: 2690
Iscritto il: 6 gen 2016, 17:48

0
voti

[6] Re: Scheda display i2c arduino

Messaggioda Foto UtenteLeonardissimo21 » 18 feb 2019, 21:06

luxinterior ha scritto:Il PCF ha una resistenza serie di uscita ?
Se hai realizzato lo schema come nella figura appena porti P7 alta fai danni.
Secondo me tra P7 e la base del transistor ci devi mettere una resistenza e dovrebbe esserci una resistenza anche sul collettore se non è già inserita in serie ai led della retroilluminazione nel mdoulo LCD.

per verificare la mia ipotesi commenta
lcd.backlight();
e fai una prova

Sono riuscito a far visualizzare un messaggio sul display e se commento lcd.backlight() si illumina il display (normalmente rimaneva spento)
Avatar utente
Foto UtenteLeonardissimo21
5 1 3
New entry
New entry
 
Messaggi: 69
Iscritto il: 21 giu 2016, 10:11


Torna a Arduino

Chi c’è in linea

Visitano il forum: Nessuno e 1 ospite